README.md 30 KB

移动组件

推荐 https://zhuanlan.zhihu.com/p/650314172

碰撞查询

https://zhuanlan.zhihu.com/p/685714685

https://news.16p.com/842025.html

https://www.cnblogs.com/walterwhiteJNU/p/15720810.html

https://docs.nvidia.com/gameworks/content/gameworkslibrary/physx/guide/Manual/CharacterControllers.html#moving-a-character-controller

角色移动是一个复杂的计算过程,为了让游戏操作更加顺畅,往往需要非常多的细节处理,这些特殊的移动处理逻辑叫做 collide and slide

正如 Phys-x 物理引擎的 SDK 文档中所说,如果使用物理引擎来控制角色移动存在很多问题

  • 缺乏连续碰撞检测,经典物理引擎使用离散碰撞检测,因此会出现tunneling effect
    • tunneling effect 当角色移动过快的时候,可能会穿过墙壁,因此需要限制角色最大速度
    • 即使没有 tunneling,当角色在角落向前推时,会出现角色抖动的情况,因为物理引擎不断将其前后移动到略有不同的位置
  • 无法直接控制,刚体通常由脉冲控制,无法直接将角色移动到最终位置
  • 摩擦问题,当角色在斜坡上时,通常不应该滑动,因此会设置无限大的摩擦力,当这也导致角色无法向前移动
  • 不受控制的跳跃,当角色快速移动并于物体碰撞时,角色不应该被弹开,比如角色从高空落下时,落地双腿完全,并且不会弹跳。但是由于 restitution 的存在,会产生回弹效果

由于以上这些问题的存在,角色移动不能直接使用 物理引擎 来控制

collide and slide 算法

虚幻引擎将碰撞检测的信息封装成 FHitResult,虽然下面这些理论知识与虚幻引擎无关,为了方便参数解释,还是提前说明

FHitResult 的属性 解释
bBlockingHit 是否发生碰撞
Time 碰撞后实际移动距离除以检测移动距离
Distance 碰撞后实际移动距离
Location 碰撞后最终位置
ImpactPoint 碰撞接触点
Normal 碰撞切面法向量
ImpactNormal 碰撞切面法向量(非胶囊体和球体检测与Normal不同)
TraceStart 检测开始位置
TraceEnd 检测结束位置
bStartPenetrating 是否在检测开始就有渗透情况
PenetrationDepth 渗透深度

Sweep 检测

Sweep 扫过、掠过、大范围伸展

https://docs.nvidia.com/gameworks/content/gameworkslibrary/physx/guide/3.3.4/Manual/GeometryQueries.html#sweeps

以当前坐标为起点,以当前 速度Delta 计算下一帧的理论坐标为终点,进行检测

如果中间检测到碰撞,则无法移动到终点坐标,从碰撞点计算角色下一帧真实坐标

  • TraceStart 表示 检测起点,值为当前坐标
  • TraceEnd 表示 检测终点,值为理论下一帧坐标
  • ImpactPoint 表示 碰撞接触点
  • Location 表示 下一帧的实际坐标
  • Distance 表示 下一帧的实际坐标与当前坐标之间的距离
  • Time 表示 $\frac{Distance}{TraceEnd-TraceStart}$,是一个 0~1 之间的值

InitialOverlaps 检测

也就是在开始位置就检测到了重叠

这个时候 bStartPenetrating 值为 true,表示检测到了 InitialOverlaps

Penetrating 表示重叠深度

Penetrating: 渗透、贯穿、穿过


MoveAlongFloor

可以移动的坡度 不可移动的坡度

通过 速度、加速都、摩擦力、BrakingDeceleration 等,计算出最后的速度向量 Velocity * DeltaTime

根据地面坡度调整移动向量方向,例如可移动坡度的红色箭头

如果碰撞检测返回 Hit 的结果是 Block,表示检测到斜坡比较陡,那么可以将剩下的移动向量改为沿着面2移动

引擎通过 Hit.Normal 获取 面2 的法线方向,通过坡度检测,若夹角小于 WalkableFloorAngle 则判定为缓坡,可以行走;若夹角大于 WalkableFloorAngle 判定为陡坡,不可行走

随后第一次响应 沿面移动 SlideVector = OriginalDelta - (OriginalDelta • Hit.Normal) * Hit.Normal,之后再次调用 SafeMoveUpdatedComponent

此时再次射线检测,如果返回的 Hit 的结果还是 Blokc,表示面2 非常陡,可能需要 StepUp 上楼逻辑

StepUp

上楼逻辑分成 3 次移动构成

  1. 首先向上移动 MaxStepHeight 高度
  2. 然后向前移动(如果前移过程中检测到 Block,那么需要执行 SlideAlongSurface)
  3. 最后向下移动,移动到面 2 上面

不过很多情况会导致 StepUp 失败

比如:移动过程中检测到穿透 Penetration,最终无法落到一个合适的落脚点

如果 StepUp 失败,需要调用 SlideAlongSurface 贴着面走

SlideAlongSurface

大概就是下面这个情况,会触发 SlideAlongSurface,红色向量是加速度方向

在计算 MoveAlongFloor 之后,由于 StepUp 失败,尝试 SlideAlongSurface

得到橙色向量为实际速度方向

TwoWallAdjust

沿着 面3 向右移动 沿着 面3 向上移动

当我们通过 SlideAlongSurface 移动的时候,前面又出现一堵墙,此时需要计算 墙2墙3 之间的角度,如果夹角大于 90°,那么可以沿着面3的方向继续移动

FindFloor

通过 FindFloor 可以计算得到脚下的地面信息,并包含在 FFindFloorResult 结构体中

FFindFloorResult 属性 作用
bBlockHit 是否跟地面有碰撞
bWalkableFloor 可以行走的地面
bLineTrace 是否是通过line trace检测出来的结果
FloorDist Sweep查询到地面的距离
LineDist LineTrace查询到地面的距离
HitResult 跟地面的FHitResult

ComputeFloorDist

一般情况下,只需要一次垂直向下 Sweep 检测就可以计算出 FloorDist

不过还会出现一种情况,那就是角色有一部分在地面里面

此时检测的 bStartPenetration 是 true

需要缩小叫能提,重新向下 Sweep 计算出来的 FloorDist - ShrinkHeight 就是原胶囊体跟地面的距离

所有缩小的胶囊体 Sweep 让然出现了穿透的情况,需要修改使用 Line Trace 并且从胶囊体中心向下检测胶囊体的半高,如何检测到了 Hit,则可以计算陷入地面以下的高度

无论是 Sweep 还是 LineTrace,单次调整的高度 MaxPenetrationAdjust 最大只能是胶囊体的半径,如果陷入地面的深度大于高度,无法一次调整到地面上,需要多帧处理

UE 的移动组件

https://zhuanlan.zhihu.com/p/650314172

角色移动组件分层设计,各自负责不同的职责

组件 作用
UMovementComponent 基础移动
UNavMovementComponent 导航集成
UPawnMovementComponent 输入响应
UCharacterMovementComponent 角色物理
  • MovementComponent 为基类,提供基本的更新坐标逻辑。通常用于 可推动的物理道具
    • 设置需要更新的组件(UpdateComponent),通常是根组件,比如 ACharacter 的根胶囊体组件
    • 设置需要更新的组件(UpdatedPrimitive),用于物理交互,如果 UpdateComponent 能转换成 UPrimitiveComponent 会直接使用 UpdateComponent
    • 设置 MoveComponentFlags,用于控制更新行为的精细开关
    • Velocity 存储实时移动速度向量,是驱动组件运动的核心数据
    • PlaneConstraintNormal 定义移动约束平面的法线方向((0,1,1) 限制 Y 轴移动)
    • PlaneConstraintOrigin 定义移动约束平面的原点坐标,用于计算组件与平面的空间关系
UpdatedComponent = IsValid(NewUpdatedComponent) ? NewUpdatedComponent : NULL;
UpdatedPrimitive = Cast<UPrimitiveComponent>(UpdatedComponent);
  • NavMovementComponent 提供了AI寻路用的一些接口。通常用于 AI 控制的非人形物体

    • NavAgentProps 定义导航代理的物理特性和移动能力(如:半径、高度、最大速度、加速度等),用于路径计算和碰撞检测
    • FixedPathBrakingDistance 定义减速到停止的距离,由 bUseFixedBrakingDistanceForPaths 控制是否启用
    • PathFollowingComp 处理路径跟随逻辑,通常是 UPathFollowingComponent
  • PawnMovementComponent 定义了接受输入的接口。其Owner必须为APawn子类。通常用于自定义载具等

MoveUpdateComponent

UMovementComponent::MoveUpdateComponent 是真正执行物体移动逻辑的函数接口,并且该函数不是虚函数,子类无法重写

FORCEINLINE_DEBUGGABLE bool UMovementComponent::MoveUpdatedComponent(const FVector& Delta, const FRotator& NewRotation, bool bSweep, FHitResult* OutHit, ETeleportType Teleport)
{
	return MoveUpdatedComponentImpl(Delta, NewRotation.Quaternion(), bSweep, OutHit, Teleport);
}

bool UMovementComponent::MoveUpdatedComponentImpl( const FVector& Delta, const FQuat& NewRotation, bool bSweep, FHitResult* OutHit, ETeleportType Teleport)
{
	if (UpdatedComponent)
	{
		const FVector NewDelta = ConstrainDirectionToPlane(Delta);
		return UpdatedComponent->MoveComponent(NewDelta, NewRotation, bSweep, OutHit, MoveComponentFlags, Teleport);
	}

	return false;
}

对的,该函数直接调用 UpdatedComponentMoveComponent,让组件自己更新自己

不过 USceneComponent::MoveComponentImpl 是虚函数,可以被子类重写,所以说根据设置的 UpdatedComponent 的不同,最后执行的移动逻辑也不相同

USceneComponent::MoveComponentImpl

对于 USceneComponent::MoveComponentImpl 的实现逻辑是比较简单的

  1. 检查能否移动,组件的 Mobility 必须是 Movable
  2. 调用 ConditionalUpdateComponentToWorld 确保组件的 Transform 已经更新
  3. 检测是否是零位移 Delta.IsZero(),零位移表示不用移动,也就无需后续计算
  4. 更新坐标和旋转 InternalSetWorldLocationAndRotation
  5. 如果更新成功,则进行重叠检测 UpdateOverlaps,主要是递归更新 AttachedChild,并且更新自己的 PhysicsVolume 信息

InternalSetWorldLocationAndRotation 逻辑相对简单

  1. 传入新的坐标、旋转参数
  2. 如果存在父节点,基于父节点的坐标信息,更新传入的坐标和旋转信息
  3. 判断是否存在坐标修改、旋转修改
  4. 如果存在 坐标 或者 旋转 修改,更新 RelativeLocationRelativeRotation 的值
  5. 根据 bCanEverAffectNavigation 更新导航网格的信息

UPrimitiveComponent::MoveComponentImpl

前面说过 MoveComponentImpl 是一个虚函数

UMovementComponent 中的 UpdatedComponent 通常被设置为对象的根组件,而 ACharacter 的根组件是 UCapsuleComponent

UCapsuleComponent -> UShapeComponent -> UPrimitiveComponent

所以对于 ACharacter 来说,更新坐标执行的是 UPrimitiveComponent::MoveComponentImpl

接下来逐步对代码 MoveComponentImpl 进行解释

  1. 初始化并计算像移动方向进行 Sweep 所需要的数据
// Set up
const FVector TraceStart = GetComponentLocation();  // 当前坐标
const FVector TraceEnd = TraceStart + Delta;        // 理论终点坐标
float DeltaSizeSq = (TraceEnd - TraceStart).SizeSquared();  // 移动距离的平方
const FQuat InitialRotationQuat = GetComponentTransform().GetRotation();  // 当前角度

注意这里 DeltaSizeSq 使用的是 SizeSquared,也就是长度的平方

节省了 sqrt 计算的性能,因为与 MinMovementDistSq 比较大小,不需要精确值,大概那个范围就行


  1. 当移动和旋转都是极小值时,跳过后续计算流程。如果只是移动距离值极小,那么将 DeltaSizeSq 设置为 0
// ComponentSweepMulti does nothing if moving < KINDA_SMALL_NUMBER in distance, so it's important to not try to sweep distances smaller than that. 
const float MinMovementDistSq = (bSweep ? FMath::Square(4.f* UE_KINDA_SMALL_NUMBER) : 0.f);
if (DeltaSizeSq <= MinMovementDistSq)
{
  // Skip if no vector or rotation.
  if (NewRotationQuat.Equals(InitialRotationQuat, SCENECOMPONENT_QUAT_TOLERANCE))
  {
    // copy to optional output param
    if (OutHit)
    {
      OutHit->Init(TraceStart, TraceEnd);
    }
    return true;
  }
  DeltaSizeSq = 0.f;
}

NewRotationQuat 新角度InitialRotationQuat 当前角度


  1. 调用 MyWorld->ComponentSweepMulti 进行 Sweep 检测
// static void PullBackHit(FHitResult& Hit, const FVector& Start, const FVector& End, const float Dist)
// {
// 	const float DesiredTimeBack = FMath::Clamp(0.1f, 0.1f/Dist, 1.f/Dist) + 0.001f;
// 	Hit.Time = FMath::Clamp( Hit.Time - DesiredTimeBack, 0.f, 1.f );
// }

TArray<FHitResult> Hits;

bool const bHadBlockingHit = MyWorld->ComponentSweepMulti(Hits, this, TraceStart, TraceEnd, InitialRotationQuat, Params);

if (Hits.Num() > 0)
{
  const float DeltaSize = FMath::Sqrt(DeltaSizeSq);
  for(int32 HitIdx=0; HitIdx<Hits.Num(); HitIdx++)
  {
    PullBackHit(Hits[HitIdx], TraceStart, TraceEnd, DeltaSize);
  }
}

PullBackHit 函数实现以注释的形式在上面代码块中

还记得 DeltaSizeSq 是距离的平方吗?得到真正的距离 DeltaSize

由于物理引擎返回的碰撞点可能非常接近物体表面,由于浮点计算误差实际碰撞点可能略微嵌入碰撞体内部,可能会导致后续处理出现卡在表面或者抖动问题

使用 PullBackHit 将碰撞点拉回一点

FMath::Clamp(0.1f, 0.1f/Dist, 1.f/Dist) + 0.001f 保证最少有 0.001 的拉回,并且拉回的长度与距离反比

  • 短距离移动,拉回更大的比例,因为精度问题更加突出,激进修正,确保稳定性
  • 长距离移动,拉回较小的比例,精度问题相对较小,保守修正,保持准确性

  1. 筛选有效的碰撞结果,并准备后续事件处理

根据 阻挡碰撞重叠事件 进行不同处理

这里主要做了三个判断

  • 如果出现了 bStartPenetrating,则表示一开始角色就与其他物体重叠了,遍历得到 方向碰撞面法线 进行 点乘值最小的面
  • 如果没有出现 bStartPenetrating,则保存第一个 bBlockingHit 的碰撞信息
  • 如果出现了 Overlap,则记录其信息

如果先出现了 bStartPenetrating,表示角色与其他物体重合,需要首先解决重叠问题,其他的都不重要

并且,对于所有 bStartPenetrating 的 Hit,要找到 移动方向接触面法向量 点乘最小的 Hit,这是因为最小的点乘意味着最直接相反的方向,能够高效的脱离穿透

移动方向接触面法向量 点乘 的物理意义是 法线与移动方向几乎完全相反

如果先出现了普通的 bBlockingHit,表示角色没有与其他物体重合,那么其他的 bStartPenetrating 理论上就不会出现,也不重要

比阻挡碰撞点远的 Overlap 全部忽略,因为不会移动到那些 Overlap 的点

普通的 bBlockingHit 出现 bStartPenetrating

别忘了前面解释过的 collide and slide


  1. 根据筛选得到的 Hit 预处理数据

如果 bBlockingHit == false,则没有碰撞,移动的终点就是 TraceEnd 点 如果 bBlockingHit == true,则出现了碰撞,根据根据碰撞点的信息更新 NewLocation

如果 NewLocation当前坐标 的距离极小,那么 NewLocation 就等于 当前坐标

  1. 计算对称旋转
bIncludesOverlapsAtEnd = AreSymmetricRotations(InitialRotationQuat, NewRotationQuat, GetComponentScale());

主要服务于碰撞检测的优化处理,对于胶囊体来说,绕 Z 轴旋转不影响碰撞

  1. 更新坐标和旋转朝向
bMoved = InternalSetWorldLocationAndRotation(NewLocation, NewRotationQuat, bSkipPhysicsMove, Teleport);
  1. 更新重叠事件

如果出现了移动bMoved == true,则需要更新 Overlap 的信息

根据 IsDeferringMovementUpdates 判断是否需要延迟更新,如果延迟更新则将数据存储在 FScopedMovementUpdate 中,否则立刻调用 UpdateOverlaps

  1. 更新碰撞事件

如果出现了 bBlockingHit,并且需要发送碰撞事件,同样根据是否需要延迟更新来决定立刻发送事件,还是交给 FScopedMovementUpdate 来延迟发送

if (IsDeferringMovementUpdates())
{
  FScopedMovementUpdate* ScopedUpdate = GetCurrentScopedMovement();
  ScopedUpdate->AppendBlockingHitAfterMove(BlockingHit);
}
else
{
  DispatchBlockingHit(*Actor, BlockingHit);
}

CharacterMovementComponent

需要注意的是有一个 AsyncCharacterMovement 的全局变量,默认值为 false

默认情况下,UCharacterMovementComponent 的移动逻辑是在游戏线程(Game Thread)的同步 Tick 中执行的。如果启用 AsyncCharacterMovement,引擎会将部分移动计算(如物理模拟、速度更新等)分配到其他线程(如工作线程池)异步执行,从而减轻主线程的压力

不过这又涉及到 线程安全同步延迟调试复杂等问题

TickComponent

想要知道一个类做了哪些事情,最重要的就是看它在 Tick 中做了什么

  1. 是否开启物理模拟,物理模拟不做处理

防止物理引擎和移动组件同时修改 UpdatedComponentTransform,导致不可预测的行为

const bool bIsSimulatingPhysics = UpdatedComponent->IsSimulatingPhysics();
  1. 更新 AvoidanceLockTimer 的值
AvoidanceLockTimer -= DeltaTime;

AvoidanceLockTimer 是避障系统 Avoidance System 的核心计时器

  • 防止避障抖动,当角色正在进行避障操作时,锁定一段时间避免频繁调整方向
  • 解决避障冲突,多个角色互相避让时协调决策优先级
  • 优化性能,避免不必要的避障计算频率
  • 确保移动流畅性,避免角色在密集区域出现犹豫不决的摇摆现象
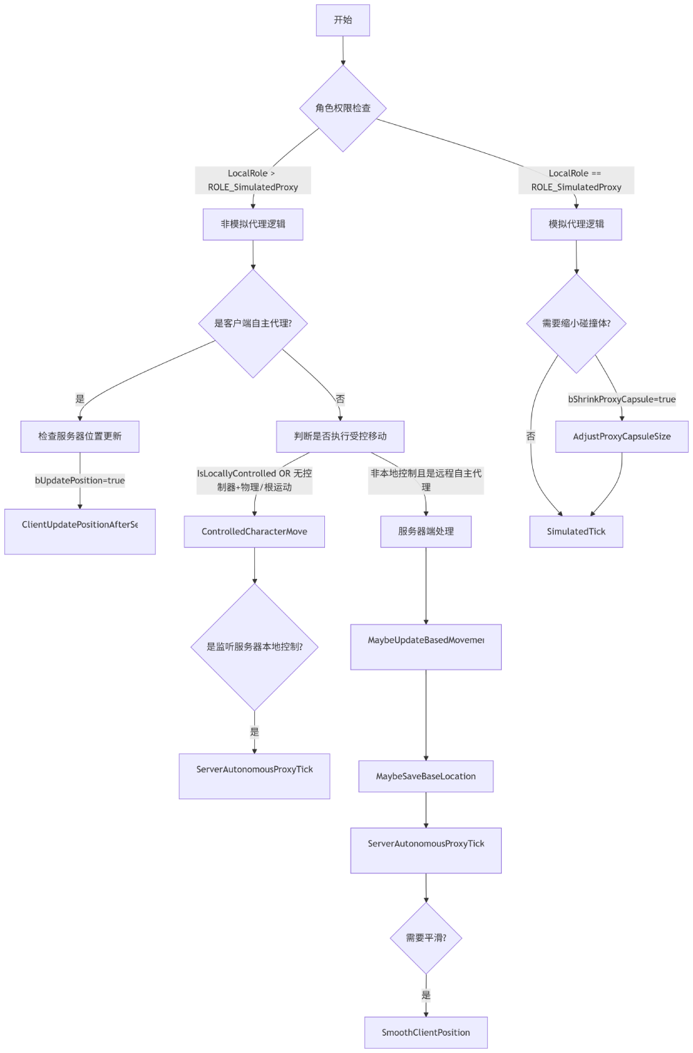
  1. 鉴定权限,走不同的执行逻辑
ENetRol 类型 权限归属 含义
ROLE_None 无效角色 刚创建未初始化的 Actor 或即将销毁的对象
ROLE_SimulatedProxy 客户端模拟代理 客户端上非玩家控制的角色(如其他玩家/NPC)
ROLE_AutonomousProxy 客户端自主代理 客户端上玩家自己控制的角色(本地玩家角色)
ROLE_Authority 服务器权威 服务器端拥有最终控制权的对象(如游戏状态、NPC逻辑)

如果是 ROLE_SimulatedProxy 是 其他玩家 或者 NPC,那么只需要同步位置和选择

else if (CharacterOwner->GetLocalRole() == ROLE_SimulatedProxy)
{
  if (bShrinkProxyCapsule)
  {
    AdjustProxyCapsuleSize();
  }
  SimulatedTick(DeltaTime);
}

如果是 受控角色

if (bShouldPerformControlledCharMove)
{
  ControlledCharacterMove(InputVector, DeltaTime);

  const bool bIsaListenServerAutonomousProxy = CharacterOwner->IsLocallyControlled()
                          && (CharacterOwner->GetRemoteRole() == ROLE_AutonomousProxy);

  if (bIsaListenServerAutonomousProxy)
  {
    ServerAutonomousProxyTick(DeltaTime);
  }
}

一般来说,单机本地角色只会执行 ControlledCharacterMove,后面也只对该函数进行讨论

  1. 判断是否需要处理 RVO 避障逻辑
if (bUseRVOAvoidance)
{
  UpdateDefaultAvoidance();
}
  1. 判断是否需要与物理交互
if (bEnablePhysicsInteraction)
{
  SCOPE_CYCLE_COUNTER(STAT_CharPhysicsInteraction);
  ApplyDownwardForce(DeltaTime);
  ApplyRepulsionForce(DeltaTime);
}

ControlledCharacterMove

{
  SCOPE_CYCLE_COUNTER(STAT_CharUpdateAcceleration);

  // We need to check the jump state before adjusting input acceleration, to minimize latency
  // and to make sure acceleration respects our potentially new falling state.
  CharacterOwner->CheckJumpInput(DeltaSeconds);

  // apply input to acceleration
  Acceleration = ScaleInputAcceleration(ConstrainInputAcceleration(InputVector));
  AnalogInputModifier = ComputeAnalogInputModifier();
}

if (CharacterOwner->GetLocalRole() == ROLE_Authority)
{
  PerformMovement(DeltaSeconds);
}
else if (CharacterOwner->GetLocalRole() == ROLE_AutonomousProxy && IsNetMode(NM_Client))
{
  ReplicateMoveToServer(DeltaSeconds, Acceleration);
}

代码逻辑也比较简单,就是根据权限进行不同的逻辑判断

角色类型 移动处理 同步方向
权威角色(Authority) 直接执行PerformMovement 向客户端广播状态
客户端自主代理(AutonomousProxy) 本地预测+发送ReplicateMove 向服务器发送输入
客户端模拟代理(SimulatedProxy) 不在此处理 接收服务器状态

因为我们是本地运行,我们自己就是 Authority ,所以直接执行 PerformMovement 即可

通常来说,联机游戏的 Authority 就是服务器;不过单机游戏的主角也是 Authority

PerformMovement

  1. 记录是否发生了传送

当前帧与上一帧的坐标的不相同,表示发生了非连续性移动

bTeleportedSinceLastUpdate = UpdatedComponent->GetComponentLocation() != LastUpdateLocation;
  1. 如果 没有移动状态根组件不可移动开启物理模拟 提前退出移动计算
MovementMode == MOVE_None || UpdatedComponent->Mobility != EComponentMobility::Movable || UpdatedComponent->IsSimulatingPhysics()
  1. 记录是否需要强制在下一帧进行地面检测

如果当前 处于地面移动 或者 发生了传送

bForceNextFloorCheck |= (IsMovingOnGround() && bTeleportedSinceLastUpdate);

使用 |= 是为了确保如果已经为 true,则保持 true。确保不覆盖其他代码路径设置的强制检测标志

  1. 根据 RootMotion 添加移动速度
if( CurrentRootMotion.HasAdditiveVelocity() )
{
  const FVector Adjustment = (Velocity - LastUpdateVelocity);
  CurrentRootMotion.LastPreAdditiveVelocity += Adjustment;
}
  1. 定义 FScopedMovementUpdate

FScopedMovementUpdate 作用比较简单

  • 构造函数中根据条件判断执行 BeginScopedMovementUpdate
  • 析构函数中根据条件判断执行 EndScopedMovementUpdate
{
		FScopedMovementUpdate ScopedMovementUpdate(UpdatedComponent, bEnableScopedMovementUpdates ? EScopedUpdate::DeferredUpdates : EScopedUpdate::ImmediateUpdates);
    
    // .... 很多很多移动计算
}

上述代码中,使用 {} 定义了一个作用域,当作用域结束之后会执行 ScopedMovementUpdate析构函数

  1. 缓存当前的速度和坐标
OldVelocity = Velocity;
OldLocation = UpdatedComponent->GetComponentLocation();
  1. 添加 Impulse(冲量) 和 Force(力) 到速度上
Velocity += PendingImpulseToApply + (PendingForceToApply * DeltaSeconds);

PendingImpulseToApply = FVector::ZeroVector;
PendingForceToApply = FVector::ZeroVector;

这一步顺便判断了力的方向,如果存在 竖直方向向上力 修改当前状态为 Move_Falling

if ( IsMovingOnGround() && (GravityRelativePendingImpulseToApply.Z + (GravityRelativePendingForceToApply.Z * DeltaSeconds) + (GetGravityZ() * DeltaSeconds) > UE_SMALL_NUMBER))
{
  SetMovementMode(MOVE_Falling);
}
  1. 更新角色状态
UpdateCharacterStateBeforeMovement(DeltaSeconds);

函数内容其实很简单,就是判断是否需要进入 的状态

根据 bWantsToCrouchbIsCrouchingCanCrouchInCurrentState() 判断当前是否需要 以及 能够 进入或者退出 的状态

  1. 检查 Launch(跳跃)

如果调用了 Launch 想要跳跃,则直接用 跳跃 向量覆盖 Velocity,并设置当前状态为 MOVE_Failing,并设置 bForceNextFloorCheck 强制检查地面

if (!PendingLaunchVelocity.IsZero() && HasValidData())
{
  Velocity = PendingLaunchVelocity;
  SetMovementMode(MOVE_Falling);
  PendingLaunchVelocity = FVector::ZeroVector;
  bForceNextFloorCheck = true;
  return true;
}
  1. 清除旧的速度
PendingImpulseToApply = FVector::ZeroVector;    // 清空 冲量
PendingForceToApply = FVector::ZeroVector;      // 清空 力
PendingLaunchVelocity = FVector::ZeroVector;    // 清空 Launch速度

// 清除跳跃的输入 允许下一帧更新
CharacterOwner->ClearJumpInput(DeltaSeconds);
NumJumpApexAttempts = 0;
  1. 处理 RootMotionVelocity 的影响
  2. 调用 StartNewPhysics 根据当前状态执行不同的更新函数
状态 调用函数
MOVE_None
MOVE_Walking PhysWalking
MOVE_NavWalking PhysNavWalking
MOVE_Falling PhysFalling
MOVE_Flying PhysFlying
MOVE_Swimming PhysSwimming
MOVE_Custom PhysCustom
其他 SetMovementMode(MOVE_None)
  1. 再次调用 UpdateCharacterStateBeforeMovement

因为可能更新角色状态,此时可能不能再

  1. 更新角色朝向

如果当前存在 RootMotion 并且 不允许存在RootMotion时物理旋转,则跳过 PhysicsRotation

if (bAllowPhysicsRotationDuringAnimRootMotion || !HasAnimRootMotion())
{
  PhysicsRotation(DeltaSeconds);
}

很明显,如果存在 RootMotion 优先使用 RootMotion 来计算旋转

  1. 根据 RootMotion 更新朝向

PhysicsRotation

负责处理角色朝向的自动更新

当 不需要朝向移动方向 也 不需要使用控制器朝向 的时候,不需要更新角色的 Rotation

  • bOrientRotationToMovement: 朝向移动方向
  • bUseControllerDesiredRotation: 使用控制器朝向

获取角色当前朝向 CurrentRotation,获取本帧最大允许旋转 DeltaRot

有一个 RotationRate 的配置属性,通过 DeltaTime 计算得到 DeltaRot

最重要的其实是获取 DesiredRotation 也就是期望旋转朝向

如果朝向移动方向,则通过加速度 Acceleration 计算

DesiredRotation = Acceleration.GetSafeNormal().Rotation();

如果通过 Controller 计算,则需要拿到 Controller

DesiredRotation = CharacterOwner->Controller->GetDesiredRotation();

判断是否需要保持竖直 bWantsToBeVertical,防止角色倾斜(如RPG游戏)

如果 自定义重力

  1. 将期望旋转从世界空间转换到以重力方向为自定义重力的局部空间
  2. PitchYaw 设置为 0
  3. 将期望旋转从局部空间转到世界空间
FRotator GravityRelativeDesiredRotation = (GravityToWorldTransform * DesiredRotation.Quaternion()).Rotator();
GravityRelativeDesiredRotation.Pitch = 0.f;
GravityRelativeDesiredRotation.Yaw = FRotator::NormalizeAxis(GravityRelativeDesiredRotation.Yaw);
GravityRelativeDesiredRotation.Roll = 0.f;
DesiredRotation = (WorldToGravityTransform * GravityRelativeDesiredRotation.Quaternion()).Rotator();

如果没有自定义旋转,那么很简单

DesiredRotation.Pitch = 0.f;
DesiredRotation.Yaw = FRotator::NormalizeAxis(DesiredRotation.Yaw);
DesiredRotation.Roll = 0.f;

接下来对得到的 DesiredRotation 进行插值处理

// YAW
if (!FMath::IsNearlyEqual(CurrentRotation.Yaw, DesiredRotation.Yaw, AngleTolerance))
{
  DesiredRotation.Yaw = FMath::FixedTurn(CurrentRotation.Yaw, DesiredRotation.Yaw, DeltaRot.Yaw);
}

ROLLPITCHYAW 的处理相同,分别对三轴进行插值处理

最后调用 MoveUpdateComponent 来更新角色朝向

MoveUpdatedComponent( FVector::ZeroVector, DesiredRotation, /*bSweep*/ false );

CalcVelocity

无论是 WalkSwimFailingFlying 都需要计算速度,之后进行后续移动逻辑判断

记录 Acceleration 加速度MaxSpeed 最大速度Friction 摩擦力

bZeroRequestedAcceleration 判断是否存在 AI 路径跟随的移动请求导致的加速度

  • 如果强制最大加速度
    • 如果当前存在加速度,则根据 加速度方向 乘以 最大加速度 得到 加速度
    • 如果当前不存在加速度,则根据 朝向 或者 速度方向 乘以 最大加速度 得到 加速度
if (bForceMaxAccel)
{
  if (Acceleration.SizeSquared() > UE_SMALL_NUMBER)
  {
    Acceleration = Acceleration.GetSafeNormal() * MaxAccel;
  }
  else 
  {
    Acceleration = MaxAccel * (Velocity.SizeSquared() < UE_SMALL_NUMBER ? UpdatedComponent->GetForwardVector() : Velocity.GetSafeNormal());
  }
  AnalogInputModifier = 1.f;
}

计算最大速度限制,这里 GetMinAnalogSpeed 是获取防抖最小速度,用于保证最小移动速度的

const float MaxInputSpeed = FMath::Max(MaxSpeed * AnalogInputModifier, GetMinAnalogSpeed());
MaxSpeed = FMath::Max(RequestedSpeed, MaxInputSpeed);

如果 没有加速度 或者 当前速度大于最大速度 则单独计算摩擦力对速度的影响

ApplyVelocityBraking(DeltaTime, ActualBrakingFriction, BrakingDeceleration);

如果 存在加速度 计算加速度和摩擦力对速度的影响

Velocity = Velocity - (Velocity - AccelDir * Velocity.Size()) * FMath::Min(DeltaTime * Friction, 1.f);

注意,这里计算摩擦力时 摩擦力的方向 修正为 Velocity - AccelDir * Velocity.Size() 既不是

如果 在流体中,摩擦力对速度三个轴都有影响

Velocity = Velocity * (1.f - FMath::Min(Friction * DeltaTime, 1.f));

应用输入加速度

const float NewMaxInputSpeed = IsExceedingMaxSpeed(MaxInputSpeed) ? Velocity.Size() : MaxInputSpeed;
Velocity += Acceleration * DeltaTime;
Velocity = Velocity.GetClampedToMaxSize(NewMaxInputSpeed);

应用路径请求的加速度

const float NewMaxRequestedSpeed = IsExceedingMaxSpeed(RequestedSpeed) ? Velocity.Size() : RequestedSpeed;
Velocity += RequestedAcceleration * DeltaTime;
Velocity = Velocity.GetClampedToMaxSize(NewMaxRequestedSpeed);  

计算 RVO 避障,修改速度大小和方向

CalcAvoidanceVelocity(DeltaTime);

总的来说,先计算摩擦力,先将速度减去 摩擦力 * Delta,在加上 加速度 * Delta