NiceTry12138 9d159245d3 Rename RAEDME.md to README.md 5 months ago
..
Image 5bbea772fc feat: 添加查找流程说明 5 months ago
README.md 9d159245d3 Rename RAEDME.md to README.md 5 months ago

README.md

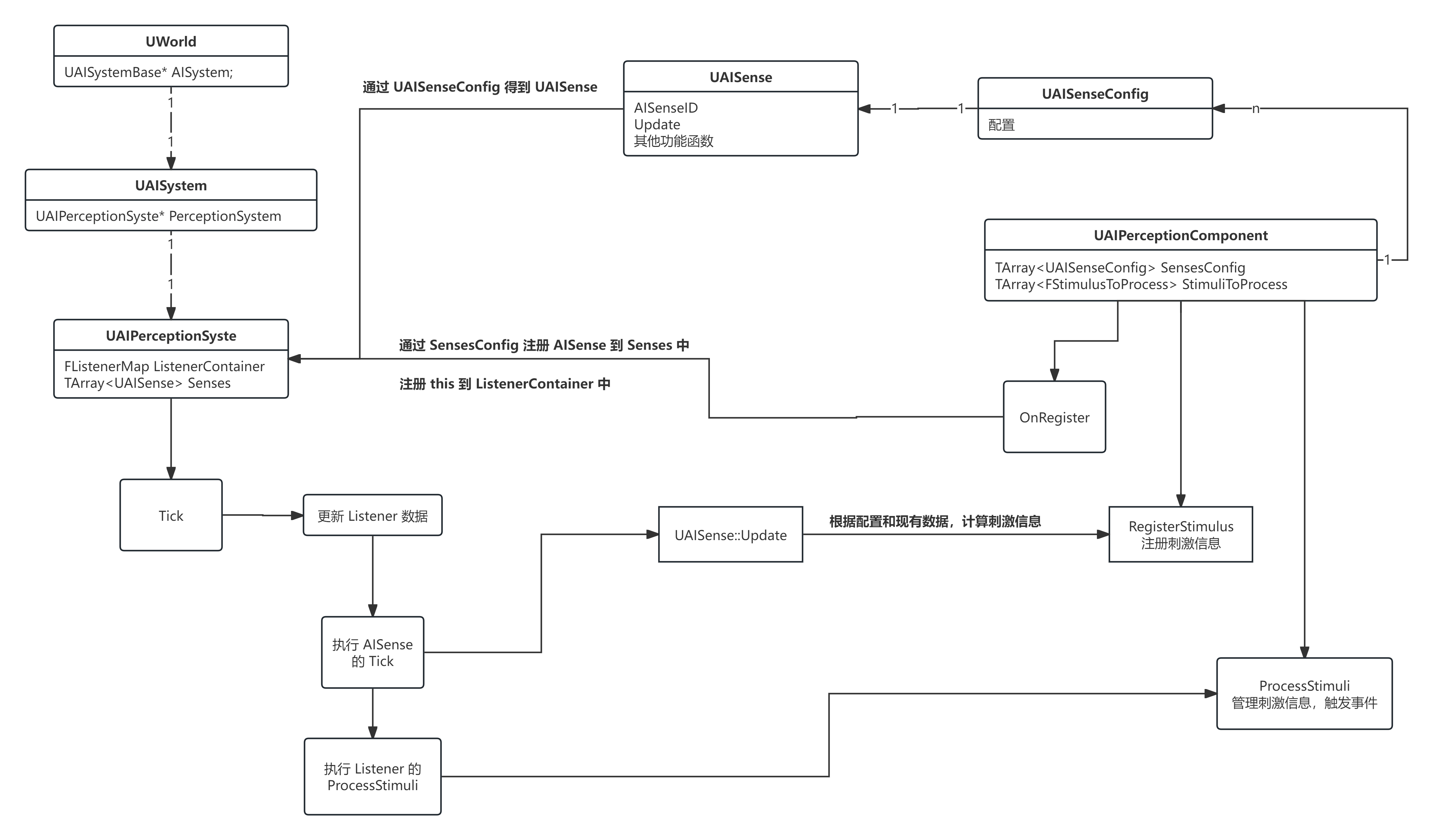
感知 AIPerception

通常来说 AIPerceptionComponent 应该放在 AIController 上。Pawn 提供接口用于控制行为,至于何时调用接口由 AIController 来决定

AI 感知系统分为五个部分

  1. AIPerceptionSystem: AI感知系统 核心数据处理 信息传递
  2. AISense: 提供具体 AI 感知的执行逻辑
  3. AISenseConfig: 配置 AISense 所需数据
  4. AIStimulus: 感知系统中的刺激
  5. AIPerceptionComponent: 配置 AISenseConfig

大概内容如上图所展示

在场景中存在一个唯一的 AIPerceptionSystem 作为 感知系统 的管理器

每个 Actor 上都可以绑定一个 AIPerceptionComponent 用于配置 感知 数据

AIPerceptionComponentOnRegister 的时候,会将 自己 和配置的 AISenseConfig 注册给 AIPerceptionSystem

AISenseConfigAISense 对应,通过 AISenseConfig 可以获取对应的 AISenseClass

相同类型的 AISense 不会重复创建,这是通过 AISenseAISenseId 属性来判断的

AIPerceptionSystemTick

  1. 更新 Listener 的信息,也就是 AIPerceptionComponent 的位置信息
  2. 执行每个 AISense 的 Tick 函数,会在里面根据收集到的各种信息,来判读是否触发 刺激,触发刺激时调用 Listener.RegisterStimulus 将信息注册保存起来
  3. 判断 Listener 是否需要触发刺激,调用 Listener.ProcessStimuli

通用结构体

UAISenseID

struct FAISenseCounter : FAIBasicCounter<uint8>
{};
typedef FAINamedID<FAISenseCounter> FAISenseID;

这里出现两个结构体 FAINamedIDFAIBasicCounter

template<typename TCounterType>
struct FAIBasicCounter
{
	typedef TCounterType Type;
protected:
	Type NextAvailableID;
public:
	FAIBasicCounter() : NextAvailableID(Type(0)) {}
	Type GetNextAvailableID() { return NextAvailableID++; }
	uint32 GetSize() const { return uint32(NextAvailableID); }
    // 其他工具函数
}

FAIBasicCounter 就是维护一个 TCounterType 类型的属性

TCounterType 可能是 uint8、uint32 等,这里使用的是 uint8

template<typename TCounter>
struct FAINamedID
{
	const typename TCounter::Type Index;
	const FName Name;
private:
	static AIMODULE_API TCounter Counter;
public:
	FAINamedID(const FName& InName)
		: Index(GetCounter().GetNextAvailableID()), Name(InName)
	{}

    // 其他函数
}

FAINamedID 的内容,总共有三个属性

  1. Index 用于表示 ID
  2. Name 用于表示对应的 AISense 的名称
  3. Counter 就是 FAIBasicCounter

注意,Counter 属性是 static 的,也就是所有的 AISenseID 通用的

每次调用 GetCounter().GetNextAvailableID()FAISenseIDIndex 赋值的时候都会让 NextAvailableID 的值 +1

综上所述,简单来说

FAIBasicCounter,就是一个 uint8 的整数,每次创建一个全新的 FAISenseID 的时候都会让这个值 +1

但是,不是每次都会创建 FAISenseID

UAIPerceptionSystem::RegisterSenseClass 函数中可以看到如何获取 AISense 的 AISenseID 的

FAISenseID SenseID = UAISense::GetSenseID(SenseClass);

static FAISenseID GetSenseID(const TSubclassOf<UAISense> SenseClass) { return SenseClass ? ((const UAISense*)SenseClass->GetDefaultObject())->SenseID : FAISenseID::InvalidID(); }

没错,是从 CDO 中获取 AISenseID 的

这也就意味着,每种类型的 FAISence 对应的 FAISenseID 是相同的

如果是一个全新类型的 FAISense,它没有有效的 SenseID,那么会通过来创建一个新的 FAISenseID

FAISenseID UAISense::UpdateSenseID()
{
	if (SenseID.IsValid() == false)
	{
		SenseID = FAISenseID(GetFName());
	}
	return SenseID;
}

注意,这里的构造函数,使得 Counter.NextAvailableID 的数值 +1

所以说,总共有多少个 FAISense,那么其对应的 AISenseID 最大值就是多少

这也是为什么 PerceptionFilter 可以只用一个 int32 来过滤 FAISense,毕竟一个项目一般不会超过 32 中类型的 FAISense

注意 Counter.NextAvailableID 是 uint8 类型的,也就是 2^8 = 32

FPerceptionChannelAllowList

struct FPerceptionChannelAllowList
{
	typedef int32 FFlagsContainer;
	FFlagsContainer AcceptedChannelsMask;

	FORCEINLINE_DEBUGGABLE FPerceptionChannelAllowList& AcceptChannel(FAISenseID Channel)
	{
		AcceptedChannelsMask |= (1 << Channel);
		return *this;
	}

	FORCEINLINE bool ShouldRespondToChannel(FAISenseID Channel) const
	{
		return (AcceptedChannelsMask & (1 << Channel)) != 0;
	}
    // 其他功能函数
}

结构非常简单, FPerceptionChannelAllowList 用于维护一个 int32 的属性,该属性用于做位运算

参考 AcceptChannel 函数实现,每个 AISenseID 都对应 AcceptedChannelsMask 32 位中的一个位

那么,使用位运算就可以很方便的对 AISense 进行过滤,或者判断是否需要对该 AISense 做出反应

ShouldRespondToChannel 函数的作用就是过滤

FPerceptionListener

用于存储一个 Listener 的相关信息

struct FPerceptionListener
{
	TWeakObjectPtr<UAIPerceptionComponent> Listener;	// Listener 的感知组件
	FPerceptionChannelAllowList Filter;					// Listener 的过滤器
	FVector CachedLocation;					// 缓存 Listener 的坐标
	FVector CachedDirection;				// 缓存 Listener 的朝向
	FGenericTeamId TeamIdentifier;			// Listener 的队伍信息
private:
	uint32 bHasStimulusToProcess : 1;		// 是否由新的刺激
	FPerceptionListenerID ListenerID;		// 
	// 其他函数
}

感知配置 UAISenseConfig

class UAISenseConfig : public UObject
{
	GENERATED_BODY()

protected:
	UPROPERTY(EditAnywhere, BlueprintReadOnly, Category = Sense, AdvancedDisplay)
	FColor DebugColor;

	UPROPERTY(EditDefaultsOnly, BlueprintReadOnly, Category = Sense, meta = (ClampMin = "0.0", UIMin = "0.0"))
	float MaxAge;

	UPROPERTY(EditDefaultsOnly, BlueprintReadOnly, Category = Sense)
	uint32 bStartsEnabled : 1;

	mutable FString CachedSenseName;

	AIMODULE_API virtual TSubclassOf<UAISense> GetSenseImplementation() const;

    // other functions ...
}

MaxAge 表示当该 AISense 被触发之后,多长时间遗忘,如果值为 0 表示从不遗忘

UAISenseConfig 只是用于配置,真正的功能实现是在 GetSenseImplementation 返回的实例对象

TSubclassOf<UAISense> UAISenseConfig_Damage::GetSenseImplementation() const
{
    // TSubclassOf<UAISense_Damage> Implementation;
	return Implementation;
}

TSubclassOf<UAISense> UAISenseConfig_Sight::GetSenseImplementation() const 
{ 
    // TSubclassOf<UAISense_Sight> Implementation;
	return *Implementation; 
}

TSubclassOf<UAISense> UAISenseConfig_Touch::GetSenseImplementation() const
{
	return UAISense_Touch::StaticClass();
}

UAISenseConfig_SightGetSenseImplementation 返回的是 *Implementation 就是 UClass,然后再构造新的 TSubclassOf<UAISense> 作为返回值

UAIPerceptionComponent 就存储着这些配置的数组

UPROPERTY(EditDefaultsOnly, Instanced, Category = "AI Perception")
TArray<TObjectPtr<UAISenseConfig>> SensesConfig;

AIPerceptionComponent

Actor 的生命周期

  1. UObject::PostLoad,当 Actor 被拖到场景中
  2. UActorComponent:OnComponentCreated 当 Actor 被创建出来时调用
  3. AActor::PreRegisterAllComponents
    1. UActorComponent::RegisterComponent
  4. AActor::PostRegisterAllComponents
  5. AActor::PostActorCreated
  6. AActor::UserConstructionScript
  7. AActor::OnConstruction
  8. AActor::PostActorConstruction
  9. AActor::PreInitializeComponents
  10. AActor::InitializeComponents
    1. AActorComponent::Activate
    2. AActorComponent::InitializeComponent
  11. AActor::PostInitializeComponents
  12. AActor::OnActorSpawned
  13. AActor::BeginPlay

UAIPerceptionComponent::OnRegister 中会将自己注册到 UAIPerceptionSystem

void UAIPerceptionComponent::OnRegister()
{
    // 注册 EndPlay
    Owner->OnEndPlay.AddUniqueDynamic(this, &UAIPerceptionComponent::OnOwnerEndPlay);
    // 其他设置

	UAIPerceptionSystem* AIPerceptionSys = UAIPerceptionSystem::GetCurrent(GetWorld());

    for (auto SenseConfig : SensesConfig)
    {
        if (SenseConfig)
        {
            RegisterSenseConfig(*SenseConfig, *AIPerceptionSys);
        }
    }

    AIPerceptionSys->UpdateListener(*this);
    
    // 其他设置
}

OnOwnerEndPlay 或者 OnUnregister 的时候会执行 CleanUp

void UAIPerceptionComponent::CleanUp()
{
    // 其他操作

    // UnregisterListener
    UAIPerceptionSystem* AIPerceptionSys = UAIPerceptionSystem::GetCurrent(GetWorld());
    if (AIPerceptionSys != nullptr)
    {
        AIPerceptionSys->UnregisterListener(*this);
        AActor* MutableBodyActor = GetMutableBodyActor();
        if (MutableBodyActor)
        {
            AIPerceptionSys->UnregisterSource(*MutableBodyActor);
        }
    }

    // 取消事件监听
    Owner->OnEndPlay.RemoveDynamic(this, &UAIPerceptionComponent::OnOwnerEndPlay);
}

RegisterSenseConfig

UAIPerceptionComponent::RegisterSenseConfig 核心逻辑就下面这三步

  1. 获取 UAISenseConfig 对应的 UAISense 实际运行类
  2. 将 UAISense 注册到 AIPercetionSystem 中
  3. 将 UAISense 对应的 SenseID 添加到 PerceptionFilter 中
  4. 缓存 UAISense 对应的 MaxAge
const TSubclassOf<UAISense> SenseImplementation = SenseConfig.GetSenseImplementation();
const FAISenseID SenseID = AIPerceptionSys.RegisterSenseClass(SenseImplementation);
PerceptionFilter.AcceptChannel(SenseID);
SetMaxStimulusAge(SenseID, SenseConfig.GetMaxAge());

PerceptionFilter 是什么?

PerceptionFilter 就是 FPerceptionChannelAllowList,一个用于判断是否需要对指定 AISenseID 做出反应的结构体

事件

所有感知事件的触发都是通过事件的方式,传递出去的

事件 作用
OnPerceptionUpdated 全局感知更新事件,所有在本批处理中状态变化的Actor
OnTargetPerceptionForgotten 特定目标被完全遗忘时触发。表示系统不再跟踪该目标的任何感知信息
OnTargetPerceptionUpdated 特定目标的感知状态变化通知。提供源Actor和具体刺激数据,但要求源Actor必须有效
OnTargetPerceptionInfoUpdated 更可靠的目标感知状态变化通知。使用FActorPerceptionUpdateInfo结构传递数据,即使源Actor已销毁仍会触发

RegisterStimulus

对外接口,用于注册一个 刺激 信息

void UAIPerceptionComponent::RegisterStimulus(AActor* Source, const FAIStimulus& Stimulus)
{
	FStimulusToProcess& StimulusToProcess = StimuliToProcess.Add_GetRef(FStimulusToProcess(Source, Stimulus));
	StimulusToProcess.Stimulus.SetExpirationAge(MaxActiveAge[int32(Stimulus.Type)]);
}

ProcessStimuli

当有 Stimuli 刺激的时候,会由 AIPerceptionSystem 调用该函数

用于处理在 RegisterStimulus 中添加到 StimuliToProcess 的数据

AIPerceptionSystem

成员属性

  • SourcesToRegister

FPerceptionSourceRegistration 结构体中, SenseID 表示是哪个 AISense 在监听, Source 表示被监听的对象

如果一个 AISensebAutoRegisterAllPawnsAsSources 为 true,那么会在 OnNewPawn 的时候将 NewPawn 和该 AISense 注册到 SourceToRegister

struct FPerceptionSourceRegistration
{
	FAISenseID SenseID;
	TWeakObjectPtr<AActor> Source;
	// 其他函数
}
TArray<FPerceptionSourceRegistration> SourcesToRegister;
  • RegisteredStimuliSources

FPerceptionStimuliSource 结构体中存储这被监听的对象,以及该对象会触发哪些 AISense

FPerceptionChannelAllowList 维护着一个 uint32,每一位代表着一种 AISense

RegisteredStimuliSources 存储着一个 Actor 和所有关心这个 ActorAISense

struct FPerceptionStimuliSource
{
	TWeakObjectPtr<AActor> SourceActor;
	FPerceptionChannelAllowList RelevantSenses;
};

TMap<const AActor*, FPerceptionStimuliSource> RegisteredStimuliSources;
  • DelayedStimuli
struct FDelayedStimulus
{
	double DeliveryTimestamp;				// 交付时间戳 并不是立刻触发刺激
	FPerceptionListenerID ListenerId;		// Linsener 的 ID
	TWeakObjectPtr<AActor> Instigator;		// 刺激源 Actor
	FAIStimulus Stimulus;					// 刺激信息
};

TArray<FDelayedStimulus> DelayedStimuli;

UAISense_Hearing::Update 为例,DistToSoundSquared 表示生源与接收者之间距离的平方,SpeedOfSoundSqScalar 表示声音速度平方的倒数

通过 DistToSoundSquared * SpeedOfSoundSqScalar 计算得到从声音发出到目标听到声音所需要的时间间隔

SpeedOfSoundSqScalar 默认值为 0,表示无时间间隔

const float Delay = FloatCastChecked<float>(FMath::Sqrt(DistToSoundSquared * SpeedOfSoundSqScalar), UE::LWC::DefaultFloatPrecision);

SpeedOfSoundSqScalar 通过 SpeedOfSoundSq 初始化, SpeedOfSoundSqBaseGame.ini 文件中配置,默认值为 0

RegisterSenseClass

AIPerceptionComponentOnRegister 的时候调用

if (Senses[SenseID] == nullptr)
{
	Senses[SenseID] = NewObject<UAISense>(this, SenseClass);
	
	if (Senses[SenseID]->ShouldAutoRegisterAllPawnsAsSources())
	{
		UWorld* World = GetWorld();
		if (World->HasBegunPlay())
		{
			World->GetTimerManager().SetTimerForNextTick(FTimerDelegate::CreateUObject(this, &UAIPerceptionSystem::RegisterAllPawnsAsSourcesForSense, SenseID));
		}
	}
}

RegisterAllPawnsAsSourcesForSense 在做的事情,就是遍历场景中所有的 Pawn 并将其添加到 SourcesToRegister

UWorld* World = GetWorld();
for (TActorIterator<APawn> PawnIt(World); PawnIt; ++PawnIt)
{
	SourcesToRegister.AddUnique(FPerceptionSourceRegistration(SenseID, &SourceActor));
}

UpdateListener

当传入一个新的 Listener 时,如果这 Listener 没有 ListenerID,需要生成一个 ListenerID 并设置给 Linstener

LisnterUAIPerceptionComponent

const FPerceptionListenerID NewListenerId = FPerceptionListenerID::GetNextID();
Listener.StoreListenerId(NewListenerId);
FPerceptionListener& ListenerEntry = ListenerContainer.Add(NewListenerId, FPerceptionListener(Listener));
ListenerEntry.CacheLocation();

// 通知现有的 Sense 有新的 Listerner
OnNewListener(ListenerContainer[NewListenerId]);

FPerceptionListenerID::GetNextID() 可以直接理解为一个 static 的全局 int32 变量执行 +1 操作

缓存 ListenerIDListener 缓存到 ListenerContainer 容器中

然后通知所有现有的 AISense 有新的 Listener

OnNewPawn

UAISystemPostInitProperties 的时候,监听了 Pawn 的 BeginPlay 事件

PawnBeginPlayDelegateHandle = APawn::OnPawnBeginPlay.AddUObject(this, &UAISystem::OnPawnBeginPlay);

OnPawnBeginPlay 的时候调用 AIPerceptionSystemOnNewPawn

if (PawnWorld == GetWorld())
{
	PerceptionSystem->OnNewPawn(*Pawn);
}

AIPerceptionSystemOnNewPawn 主要是为了通知 AISense,顺便增量更新 SourcesToRegister 的内容

for (UAISense* Sense : Senses)
{
	if (Sense->WantsNewPawnNotification())
	{
		Sense->OnNewPawn(Pawn);
	}

	if (Sense->ShouldAutoRegisterAllPawnsAsSources())
	{
		FAISenseID SenseID = Sense->GetSenseID();
		SourcesToRegister.AddUnique(FPerceptionSourceRegistration(SenseID, &SourceActor));
	}
}

毕竟不可能总是遍历 World 内所有的 Pawn 来更新 SourcesToRegister 的值

Tick

整体流程大概如下

  1. 更新 RegisteredStimuliSources 数据
  2. 更新所有 Listener 的数据
  3. 调用每个 AISense 的 Tick
  4. 处理所有 DelayedStimulus 刺激,注册给 Listener
  5. 通知 Listener 处理刺激
  • 执行 PerformSourceRegistration

SourcesToRegister 中存储的 Source Actor 注册到对应的 AISense 中

SourcesToRegister 中的数据转换到 RegisteredStimuliSources 中,并清空 SourcesToRegister

// 注册 Source Actor 到 AISense 中
Senses[PercSource.SenseID]->RegisterSource(*SourceActor);

// 将 Source Actor 转存到 RegisteredStimuliSources 中
FPerceptionStimuliSource& StimuliSource = RegisteredStimuliSources.FindOrAdd(SourceActor);
StimuliSource.SourceActor = SourceActor;
StimuliSource.RelevantSenses.AcceptChannel(PercSource.SenseID);
  • 更新 Listener 的缓存信息,清理无效 Listener
for (AIPerception::FListenerMap::TIterator ListenerIt(ListenerContainer); ListenerIt; ++ListenerIt)
{
	if (ListenerIt->Value.Listener.IsValid())
	{
		ListenerIt->Value.CacheLocation();
	}
	else
	{
		OnListenerRemoved(ListenerIt->Value);
		ListenerIt.RemoveCurrent();
	}
}
  • 执行每个 AISense 的 Tick
for (UAISense* const SenseInstance : Senses)
{
	if (SenseInstance != nullptr)
	{
		SenseInstance->Tick();
	}
}

UAISense::Tick 去调用 UAISense::Update 函数,积累都是重写 Update 函数

  • 执行 DeliverDelayedStimuli

DelayedStimuli 按 刺激 触发时间进行排序,将所有在 CurrentTime 之前的 刺激 全部注册给 Listener

ListenerEntry.RegisterStimulus(DelayedStimulus.Instigator.Get(), DelayedStimulus.Stimulus);

触发 AIPerceptionComponentRegisterStimulus

  • 遍历所有的 Listener,如果存在新的刺激(Stimuli),通知其执行
for (AIPerception::FListenerMap::TIterator ListenerIt(ListenerContainer); ListenerIt; ++ListenerIt)
{
	if (ListenerIt->Value.HasAnyNewStimuli())
	{
		ListenerIt->Value.ProcessStimuli();
	}
}

ProcessStimuli 的内容就是设置 bHasStimulusToProcess 标记为为 false,清除刺激状态,调用 Listener->ProcessStimuli() 通知 AIPerceptionComponent 执行逻辑

感知行为实现 UAISense

AISense_Hearing 为例

如果想要触发一次 Hearing 的刺激,在蓝图中调用 Report Noise Event

template<typename FEventClass, typename FSenseClass = typename FEventClass::FSenseClass>
void OnEvent(const FEventClass& Event)
{
	const FAISenseID SenseID = UAISense::GetSenseID<FSenseClass>();
	if (Senses.IsValidIndex(SenseID) && Senses[SenseID] != nullptr)
	{
		((FSenseClass*)Senses[SenseID])->RegisterEvent(Event);
	}
}

UAISense_Hearing::Update 函数中,处理注册到 NoiseEvents 中的事件

获取 AIPerceptionSystem 中所有的 Listeners

双重遍历,首先遍历 Listeners,然后对每个 Listener 遍历 NoiseEvents 判断该 Noise 能否激活

对于能够激活的 刺激,收集其信息,并通过 RegisterDelayedStimulus 注册到 AIPerceptionSystem

auto ListenersMap = PerceptionSystemInstance->GetListenersMap();
for (AIPerception::FListenerMap::TIterator ListenerIt(ListenersMap); ListenerIt; ++ListenerIt)
{
	for (const FAINoiseEvent& Event : NoiseEvents)
	{
		// 距离 时间 判断
		
		// 符合条件的
		const float Delay = FloatCastChecked<float>(FMath::Sqrt(DistToSoundSquared * SpeedOfSoundSqScalar), UE::LWC::DefaultFloatPrecision);
		PerseptionSys->RegisterDelayedStimulus(Listener.GetListenerID(), Delay, Event.Instigator
			, FAIStimulus(*this, ClampedLoudness, Event.NoiseLocation, Listener.CachedLocation, FAIStimulus::SensingSucceeded, Event.Tag) );

	}
}

除了类似 UAISense_Hearing 通过 RegisterDelayedStimulus 注册刺激信息之外

还可以参考 UAISense_Sight,直接通过 Listener.RegisterStimulusAIPerceptionComponent 注册刺激信息