README.md 16 KB

网络

基本类型

https://www.cnblogs.com/lawliet12/p/17332897.html

FSocket

代码太多了,直接贴文件路径吧

TestActor.h文件

TestActor.cpp文件

核心代码就两部分

  • 对于客户端来说,主要是 连接 和 发送信息
ISocketSubsystem* System = ISocketSubsystem::Get();

// 创建地址
Addr = System->CreateInternetAddr();
// 创建 Socket
Host = System->CreateSocket(NAME_Stream, TEXT("default"), false);
// 绑定 Socket 和 地址 进行连接
Host->Connect(*Addr);
// 发送信息
Host->Send((uint8*)TCHAR_TO_UTF8(Data), Size, Send);
  • 对于服务器来说,主要是 监听 和 收取信息
ISocketSubsystem* System = ISocketSubsystem::Get();
Socket = System->CreateSocket(NAME_Stream, TEXT("default"), false);
// 绑定 IP 和 端口
Socket->Bind(*Addr);
// 监听事件
Socket->Listen(5);

while(true)
{
    // 检查是否有待处理的连接
    Socket->Wait(ESocketWaitConditions::WaitForRead, FTimespan::FromSeconds(2));

    // 接受新连接
    ClientSocket = Socket->Accept(TEXT("ClientConnection"));

    // 接收数据
    TArray<uint8> ReceiveData;
    ClientSocket->Recv(ReceiveData.GetData(), ReceiveData.Num(), Read);
    FString ReceivedString = FString(UTF8_TO_TCHAR(reinterpret_cast<const char*>(ReceiveData.GetData())));
}

这里 CreateSocket 的参数是 NAME_Stream,除了 NAME_Stream 之外还有 Name_DGram

  • Name_Stream 是数据流,用于 TCP 连接
  • Name_DGramDataGram 的简写,表示是数据报,用于 UDP 连接

另外 CreateSocket 还有第三个参数 ProtocolType,有两个属性值 FNetworkProtocolTypes::IPv4FNetworkProtocolTypes::IPv6 分别对应 IPV4 和 IPV6 两个

FSocket 属于网络中最基础的地方,根据不同的平台底层实现不同

比如 FSocketWindows 就是用于 Windows 平台的

UNetDriver

是一个比较重要的网络管理类,可以简单看下其结构

class UNetDriver : public UObject, public FExec
{
public:
    ENGINE_API virtual bool InitBase(bool bInitAsClient, FNetworkNotify* InNotify, const FURL& URL, bool bReuseAddressAndPort, FString& Error);
    ENGINE_API virtual bool InitConnect(class FNetworkNotify* InNotify, const FURL& ConnectURL, FString& Error ) PURE_VIRTUAL( UNetDriver::InitConnect, return true;);
    ENGINE_API virtual bool InitListen(class FNetworkNotify* InNotify, FURL& ListenURL, bool bReuseAddressAndPort, FString& Error) PURE_VIRTUAL( UNetDriver::InitListen, return true;);

    // 其他函数

public:
    UPROPERTY()
	TObjectPtr<class UNetConnection> ServerConnection;

	UPROPERTY()
	TArray<TObjectPtr<UNetConnection>> ClientConnections;

    // 其他属性
}
UNetDriver 派生类 作用
UWebSocketNetDriver 用于实现 WebSocket 协议的网络通信
UIpNetDriver 用于实现基于 IP 的网络通信
USteamSocketsNetDriver 利用Steam新网络协议层的网络插件,从 Steamworks SDK 1.46版起
UDemoNetDriver 用来支持游戏录像和回放

UWorld 中存储着 NetDriver 用于网络信息处理,同时也有一个 DemoNetDriver 来支持游戏录像和回放

注意 UNetDriver 中维护着两个数组:ServerConnectionClientConnections

  • 如果当前属于 Server,那么使用 ClientConnections 来存储 Server 与 Client 的连接信息
  • 如果当前属于 Client,那么使用 ServerConnection 来存储该 Client 与 Server 的连接信息

客户端通过调用 UNetDriver::InitConnect 来创建 ServerConnection 并初始化数据

服务器通过调用 UNetDriver::InitListen 来初始化服务端数据

UNetDriver 会监听 TickDispatchTickFlush,驱动整个网络系统的更新循环

UPlayer 和 UNetConnection

UPlayer

UPlayer 是 UE 中表示玩家的实体。并不直接与游戏场景中的对象关联,而是用于封装玩家的输入来源

这个 UPlayer 可以是一个本地人类玩家(Local Player)、一个网络连接的远程玩家 (NetConnection),甚至在某些情况下可以代表一个模拟玩家的 AI

class UPlayer : public UObject, public FExec
{
	TObjectPtr<class APlayerController> PlayerController;
	int32 CurrentNetSpeed;          // 表示当前用于该玩家网络连接的实际带宽限制
	int32 ConfiguredInternetSpeed;  // 为该类型玩家连接预设的最大带宽限制
	int32 ConfiguredLanSpeed;       // 在局域网环境下,为该类型玩家连接预设的最大带宽限制
}

ULocalPlayer

ULocalPlayer 代表本地玩家,包含视口配置等信息

class ULocalPlayer : public UPlayer
{
	FUniqueNetIdRepl CachedUniqueNetId;     // 
	TObjectPtr<class UGameViewportClient> ViewportClient;       
	FVector2D Origin;                       // 上一帧 主视口区域 在归一化坐标空间中左上角的位置
	FVector2D Size;                         // 上一帧 主视口区域 在归一化坐标空间中的尺寸
	FVector LastViewLocation;               // 上一帧 玩家的摄像机位置
	TEnumAsByte<enum EAspectRatioAxisConstraint>        AspectRatioAxisConstraint;              // 当前游戏视口的宽高比与项目设置不同时,如何调整视场角
	TSubclassOf<class APlayerController>        PendingLevelPlayerControllerClass;      // 关卡切换过程中临时存储将要生成的 APlayerController 类
	uint32 bSentSplitJoin:1;                // 是否已发送分屏加入请求
}

参考 APlayerControllerLocalPlayer 的使用

void APlayerController::CreateTouchInterface()
{
    ULocalPlayer* LocalPlayer = Cast<ULocalPlayer>(Player);
    // ... do something else
    LocalPlayer->ViewportClient->AddViewportWidgetContent(VirtualJoystick.ToSharedRef());
}

APlayerController 中大部分都是通过 Player 来进行视口操作

UNetConnection

UNetConnection 就是抽象出来的连接,用于管理玩家与服务器,或其他客户端之间的网络通信

负责 接收 和 发送 玩家的输入数据,使网络玩家能够在游戏中进行互动

class UNetConnection : public UPlayer
{
	TArray<TObjectPtr<class UChildConnection>> Children;    // 管理子连接(多用于分屏多人游戏)
	TObjectPtr<class UNetDriver> Driver;	    // 所属的网络驱动实例
	TSubclassOf<UPackageMap> PackageMapClass;   // 
	TObjectPtr<class UPackageMap> PackageMap;   // 
	TArray<TObjectPtr<class UChannel>> OpenChannels;    // 网络传输通道 特定类型的信息通过特定的 Channel 传输
	TArray<TObjectPtr<class AActor>> SentTemporaries;   // 标记为 bNetTemporary 的 Actor,表示 仅初始复制一次 不参加后续增量更新的 Actor
	TObjectPtr<class AActor> ViewTarget;    // 
	TObjectPtr<class AActor> OwningActor;   // 通常是 PlayerController
	int32	MaxPacket;	    // 最大数据包大小

    FActorChannelMap ActorChannels; // Key 是 Actor Value 是 ActorChannel,通过 Actor 找到与之对应的 ActorChannel
    // 其他 属性 和 函数
} 

从上面代码可以看到,UNetConnection 维护着一个 UChannel 的数组

UChannel

Channel 的核心作用:

  • 数据分类传输:将网络数据按类型隔离到不同通道
  • 可靠性控制:提供可靠/不可靠两种传输模式
  • 流量管理:控制数据发送频率和顺序
  • 连接维护:管理通道生命周期(打开/关闭/休眠)

所以 UChannel 中维护这一堆状态属性,用于记录 Channel是否打开、是否休眠、是否损坏等状态

uint32  OpenAcked:1;
uint32  Closing:1;	
uint32  Dormant:1;	will close but the client will not destroy
uint32  bIsReplicationPaused:1;
uint32  OpenTemporary:1;	.
uint32  Broken:1;
uint32  bTornOff:1;
uint32  bPendingDormancy:1;
uint32  bIsInDormancyHysteresis:1;
uint32  bPausedUntilReliableACK:1;
uint32  SentClosingBunch:1;

class FInBunch*		InRec;				// 输入可靠数据队列
class FOutBunch*	OutRec;				// 输出可靠数据队列
class FInBunch*		InPartialBunch;		// 部分接收的数据块

常见的 UChannelUActorChannelUControlChannelUVoiceChannel

  • UActorChannel 是在服务器和客户端之间同步 Actor 状态的通道,确保所有客户端上 Actor 的状态相同
  • UControlChannel 是特殊的网络通道,主负责处理底层的网络连接和控制消息,通常不传输游戏数据,主要用于维护网络连接状态、通知连接事件、传入核心控制信息等
    • 连接的建立和断开,比如当客户端与服务器建立连接时,UControlChannel会发送和接收连接请求和响应,以便双方建立通信
    • 心跳检测,为了确保连接保持活跃,UControlChannel 会定期发送和接收心跳消息
    • 通道管理,比如需要创建一个新的 UActorChannel 传输游戏数据时,通过 UControlChannel 发送相应的打开、关闭通道请求
    • 控制消息,比如暂停、回复游戏等
  • UVoiceChannel 主要处理语音数据

UNetDriver、UNetConnection、UChannel

通过上述代码可以发现

UNetDriver 管理多个 UNetConnectionUNetConnection 管理多个 UChannel

UNetConnection 本质是 客户端-服务器 的逻辑连接通道,用于管理所有的关联的 UChannel、处理数据包路由、维护连接状态

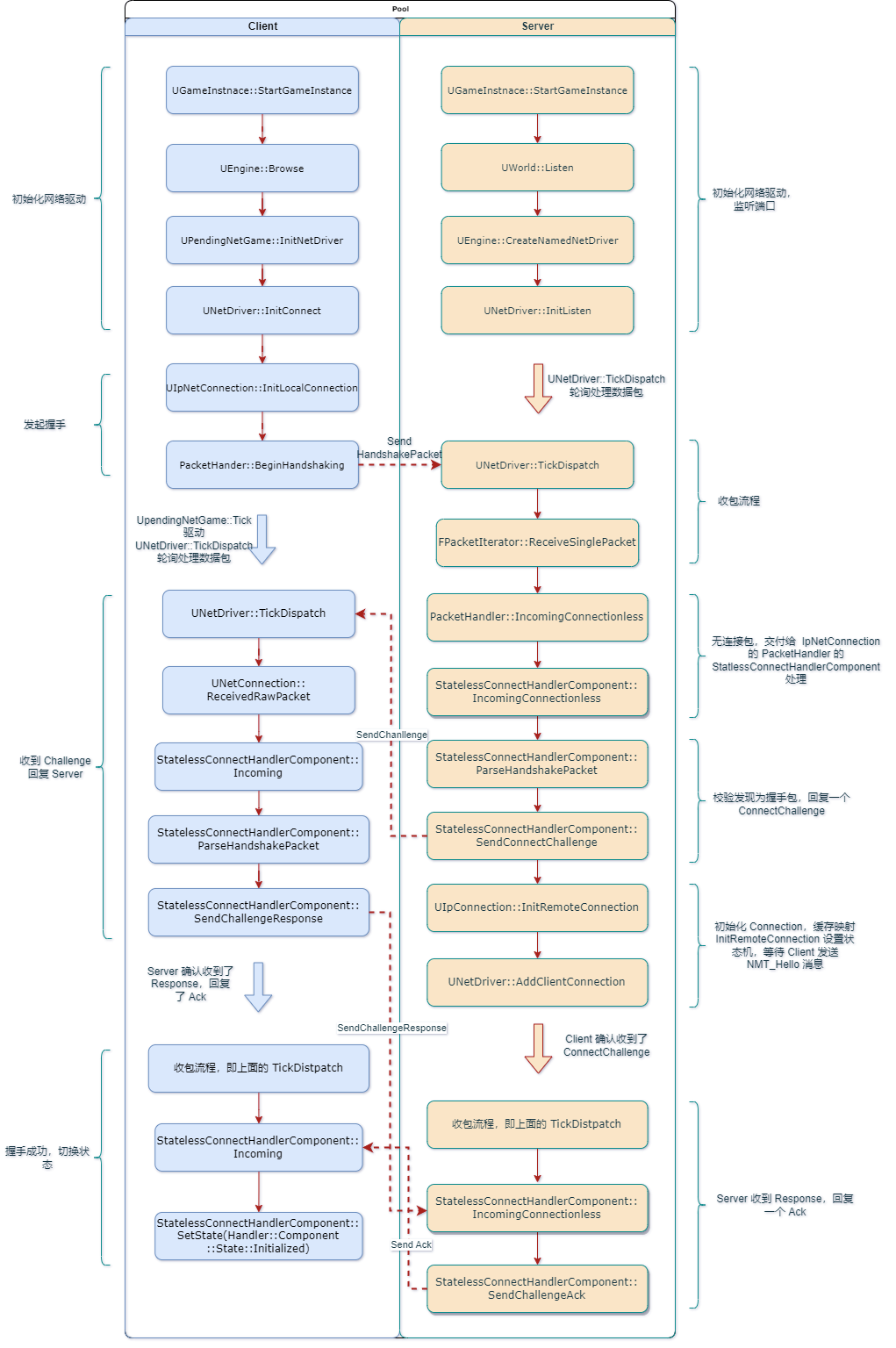
  • 服务器的启动流程

  • 客户端连接流程

  • 双向握手协议

Bunch 和 Packet

https://zhuanlan.zhihu.com/p/606905438

UChannel 存储着 FInBunchFOutBunch,分别对应接收数据和发送数据

FInBunch 表示接收数据

class FInBunch : public FNetBitReader
{
public:
	int32				PacketId;	//         
	FInBunch *			Next;       // 
	UNetConnection *	Connection; //     
	int32				ChIndex;    //     
	FName				ChName;     // 
	int32				ChSequence; //
    
    // 其他 属性 函数
};

class FOutBunch : public FNetBitWriter
{
public:
	FOutBunch *				Next;       // 
	UChannel *				Channel;    // 所属网络通道的指针
	double					Time;       // 数据块创建的时间戳
	int32					ChIndex;    // 通道在连接中的唯一索引
	FName					ChName;     // 通道类型名称标识符
	int32					ChSequence; // 通道内数据块的序列号
	int32					PacketId;   // 数据包在网络连接中的全局ID
    
    // 其他 属性 函数
}

FNetBitReader 的基类是 FBitReaderFBitReader 维护着 TArray<uint8> 字节数组,用于存储数据

Bunch 偏向上层游戏业务,承载属性同步、rpc 等重要功能

Actor 在执行属性同步,或调用rpc后,会生成一个 OutBunch ,并向其中写入数据

通过 UActorChannel::ReplicateActor 可以窥探到如何设置一个 FOutBunch 的值

通过 ActorReplicator->ReplicateProperties

const bool bCanSkipUpdate = ActorReplicator->CanSkipUpdate(RepFlags);

if (UE::Net::bPushModelValidateSkipUpdate || !bCanSkipUpdate)
{
    bWroteSomethingImportant |= ActorReplicator->ReplicateProperties(Bunch, RepFlags);
}

在准备好一个 Bunch 之后,通过 UChannel::SendBunch 来发送这个 Bunch

SendBunch 函数中会对 Bunch 进行一些处理

  1. 如果 Bunch 超过一定大小,需要拆分成多个 Bunch
  2. 如果两个 Bunch 符合条件,也可以合并

然后通过 UChannel::SendRawBunch 将数据传输给 UNetConnection::SendRawBunch

最终将 Bunch 中的数据写入到 SendBuffer

Bunch.PacketId = WriteBitsToSendBufferInternal(SendBunchHeader.GetData(), BunchHeaderBits, Bunch.GetData(), BunchBits, EWriteBitsDataType::Bunch);

Bunch.PacketId 值为 OutPacketId, 每次发送数据都会是的 OutPacketId 值加一

void UNetConnection::FlushNet(bool bIgnoreSimulation)
{
    // 一些操作
    ++OutPackets;
    ++OutPacketsThisFrame;
    ++OutTotalPackets;
    ++OutPacketId;
    // 一些操作
}

UNetConnection::FlushNet 是发送数据的函数,该函数有两个执行点

  1. 如果一帧中 SendBuffer 容量超过一定大小,则直接调用 FlushNet
  2. Tick 中调用 FlushNet


反过来看,如果想要接收数据呢?

UNetDriver::TickDispatch 中会遍历上一帧所有获取的 Packet,然后交给 UNetConnection::ReceivedRawPacket 进行数据处理

void UNetConnection::ReceivedRawPacket( void* InData, int32 Count )
{
    // 数据处理

    ++InPackets;
	++InPacketsThisFrame;
	++InTotalPackets;

    // 数据处理
    ReceivedPacket(Reader);
}

void UNetConnection::ReceivedPacket( FBitReader& Reader, bool bIsReinjectedPacket, bool bDispatchPacket )
{
    // 数据处理
    if (IsInternalAck())
	{
		++InPacketId;
	}	
	else
    {
        // 数据处理
        UChannel* Channel = Channels[Bunch.ChIndex];
        Channel->ReceivedRawBunch(Bunch, bLocalSkipAck);
    }
}

注意 每次确认接收到 Packet 都会让 InPacketId 自增

通过 Bunch.ChIndex 找到对应的 UChannel,具体数据怎么操作,由 UChannel 自己决定

异常情况处理

UDP 中数据包序列异常

UNetConnection::ReceivedPacket 对 Packet 进行处理时,通过 PacketNotify 和 当前 Packet 进行序号对比

const int32 PacketSequenceDelta = PacketNotify.GetSequenceDelta(Header);

比如之前接收到的 Packet 的序号是 100,当前 Packet 的序号是 102,那么就出现了丢包,因为我们期望的序号是 101

再比如之前收到的 Packet 的序号是 100,当前 Packet 的序号是 100,那么出现了乱序(重复或者旧包)


针对 丢包 的情况

如果 PacketSequenceDelta 值大于 1,表示存在丢包的情况

比如 100 和 102 的差值大于 1,表示序号为 101 的 Packet 没有收到。可能 101 很快就能收到,所以先把 102 存在 PacketOrderCache 这个循环缓冲区中

如果 PacketSequenceDelta 值等于 1,表示当前 Packet 就是我们需要的,此时顺便检查一下缓冲区,看缓冲区中有没有连续的 Packet。比如 先收到了 102,后收到了 101,那么在处理 101 的时候顺便也把循环缓冲区中的 102 取出来处理了

如果 PacketSequenceDelta 值特别大(MaxMissingPackets),表示中间丢的包太多了,这个包直接就不要了,后面走重传算了

if (PacketSequenceDelta > 0)
{
    const int32 MissingPacketCount = PacketSequenceDelta - 1;

    // MissingPacketCount 小于 MaxMissingPackets 时
    {
        TUniquePtr<FBitReader>& CurCachePacket = PacketOrderCache.GetValue()[CircularCacheIdx];
        CurCachePacket = MakeUnique<FBitReader>(Reader);
        ResetReaderMark.Pop(*CurCachePacket);
    }
    // MissingPacketCount 大于 10 时
    {
        UE_LOG(LogNetTraffic, Verbose, TEXT("High single frame packet loss. PacketsLost: %i %s" ), MissingPacketCount, *Describe());
    }
}

ReceivedPacket 函数之后紧跟着就执行了 FlushPacketOrderCache 来处理循环缓冲区中的数据

针对 乱序 的情况

直接丢包即可,并且看情况创建环形缓冲

Ack 和 Nak

  • 使用 Ack 来标记某个 Packet 已经被收到了
  • 使用 Nak 标记某个 Packet 没有被收到

接收方的特点为只处理新 Seq 的 Packet ,后面收到旧 Seq 的 Packet 会直接丢弃,缓存乱序 Packet 机制也是在此规则下工作的。因此接收方可以在收到 Packet 后立即产生对应的 Ack

这些通过 ReceivedAckReceivedNak 进行处理

UNetConnection::ReceivedPacket 函数中

auto HandlePacketNotification = [&Header, &ChannelsToClose, this](FNetPacketNotify::SequenceNumberT AckedSequence, bool bDelivered)
{
    // do some functions
    
    if (bDelivered)
    {
        ReceivedAck(LastNotifiedPacketId, ChannelsToClose);
    }
    else
    {
        ReceivedNak(LastNotifiedPacketId);
    };
};

PacketNotify.Update(Header, HandlePacketNotification);

UActorChannel 来说,属性同步的数据被 Nak 之后,需要被标记重发

void UActorChannel::ReceivedNak( int32 NakPacketId )
{
	UChannel::ReceivedNak(NakPacketId);	
	for (auto CompIt = ReplicationMap.CreateIterator(); CompIt; ++CompIt)
	{
		CompIt.Value()->ReceivedNak(NakPacketId);
	}
}

void FObjectReplicator::ReceivedNak( int32 NakPacketId )
{
    // ... some code
    HistoryItem.Resend = true;
    // ... some code
}