NiceTry12138 4981824d4c feat: 添加 Signal 和 Observer 的一些使用 5 meses atrás
..
Image 9401a57385 feat: 添加 MassAI 的使用说明 5 meses atrás
README.md 4981824d4c feat: 添加 Signal 和 Observer 的一些使用 5 meses atrás

README.md

Mass

大钊的分享

链接:不Mass怎么Meta

元宇宙应该是广阔且生机勃勃的世界,所以世界中应该包括多种多样的丰富的生物,同理开放世界也需要大量的物体在场景中

为了实现这个功能,UE 提供 Mass AI 来模拟这样丰富的场景,那么 Mass 如何支持如此多量的AI实体并且达到流畅的实时性能

Mass 基于 DOD(面向数据) 的设计的,更加关注数据,把逻辑与数据分离,对计算机好,但是违背人的常识。真正在编程中应用的面向数据的设计模式就是 ECS 模式,Mass 正是采用 ECS 框架用于支持巨量的 AI 实体

以普通项目的 Actor 为例,一个 Actor 通常包括逻辑(Logic)、物理(Physics)、渲染(Rendering)、网络通信(Messaging)

上图说明的就是经典 Actor 的处理方式,通过 update 更新每个 Actor 及其对应的组,这种更新访问的是零碎的内存空间

当场景中 Actor 达到一定数量级之后,一个个驱动独立的 Actor 的 Logic 模块,对其进行 Update 是比较低效的

Mass 框架的作用就是将 Actor 的 Logic 模块抽离出来,用 Entity 来表示数据,再加上处理器 System 处理,之后根据对应关系更新 Actor 的表现部分

Mass 只是处理 Actor 的逻辑部分

如果场景中存在很多 Actor,但是其本身没有太多逻辑,性能瓶颈在 GPU 上而不是 GPU 上,这种情况 Mass 无法提供帮助

在 Mass 框架中,数据会被规整成整齐的 Fragment 片段,每个 Enitty 可以包括多个 Fragment,对 Fragment 的运算处理其实就是对 Entity 的逻辑处理。这种数据连续的内存,对 CPU 的 Cache 是非常友好的

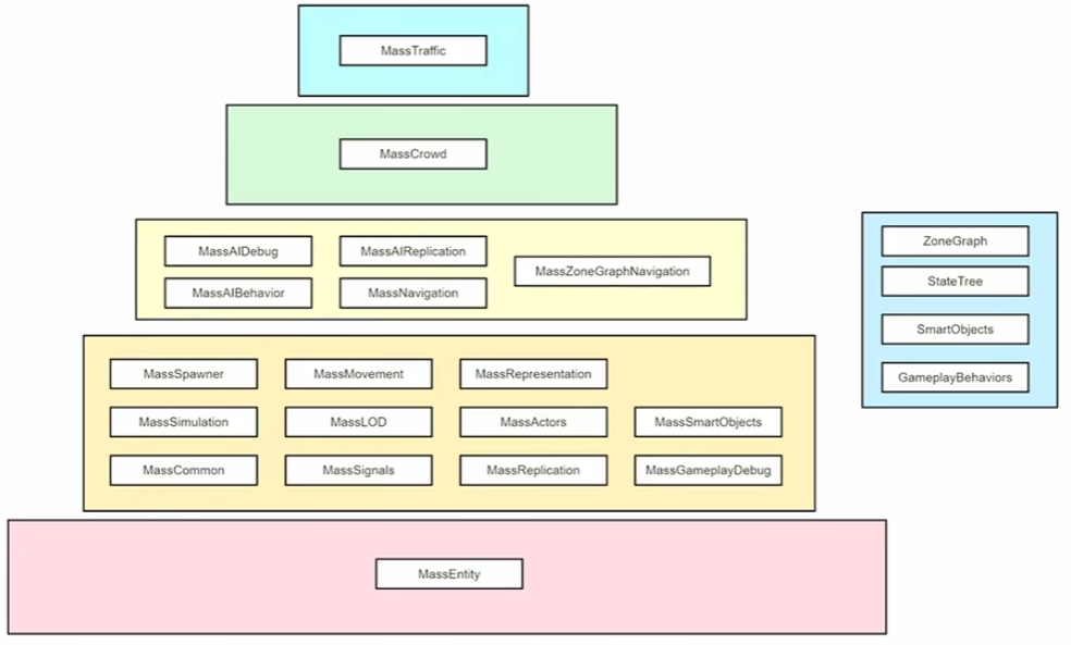
Mass 框架的各个模块

数据组织

在 Mass 中数据如何组织?

在 Mass 中把数据的结构叫做 Fragment, 对应 ECS 中的 Component

因为 UE 中已经存在 Component 了,所以不能再为 ECS 创建名为 Component 的类

Fragment 就是一个非常简单的结构的类,只包含最纯粹的数据不包含任何函数

USTRUCT()
struct FMassFragment
{
	GENERATED_BODY()

	FMassFragment() {}
};

USTRUCT(BlueprintType)
struct MASSCOMMUNITYSAMPLE_API FSampleColorFragment : public FMassFragment
{
	GENERATED_BODY()

	FSampleColorFragment() = default;
	
	FSampleColorFragment(FColor Color) : Color(Color){};

	UPROPERTY(BlueprintReadWrite, EditAnywhere)
	FColor Color = FColor::Red;
};

USTRUCT(BlueprintType)
struct FMyVectorFragmaent : FMassFragment {
	GENERATED_BODY()

    UPROPERTY(BlueprintReadWrite, EditAnyWhere)
    FVector Position;
}

需要注意内存对齐 为了方便使用可以添加一些函数,但是不可以使用 virtual 关键字

实体是 Mass 框架中的基本单元,它们可以包含不同类型的片段(Fragment),片段是用于描述实体属性和行为的数据结构

Archetype 就是根据片段的组合来定义实体的原型,可以理解为实体的类或模板。例如,如果有一个 Archetype 的片段组合是 [Transform, Velocity, Health],那么这个 Archetype 关联的所有实体都拥有这三种片段,也就是说都有位置、速度和生命值这三个属性

Archetype 的作用是为了提高 Mass 框架的性能和效率,它可以将相同结构的实体存储在一起,方便进行批量操作和查询

由于系统中 Fragment 的数量是固定的,所以排列组合形成 Archetype 的数量也是固定的,也就是是说可以为每个 Archetype 定义一个 ID,并且可以通过 ID 唯一的活得到一个 Archetype

一个 Archetype 可能有多份数据(一个 Actor 一份),所以对一个实体来说通过还需要一个数据 ID 来确定是 Archetype 这么多份数据的哪一份

Entity 
{
    int32 Id;
    int32 ArchetypeId;
}

如何存储对应的 Entity 数据呢?

单纯使用 TArray 存储是不合适的,因为依然可能跨越巨大的内存位置,而且不好扩容

UE 将 Archetype 的存储分为一个个 Chunk, 每个 Chunk 分为 64kb 或者 128kb (对 CPU 的 Cache 比较友好)。Chunk 的大小确定、 Archetpe 的大小确定,可以算出一个 Chunk 可以容纳多少个 Entity 数据

如上,知道一个 Chunk 容纳多少个 Entity 个数据之后,就可以将 Fragment 依次排开,每次取数据的时候只要指针定位到开头,就可以正确访问指定数据

每个 Chunk 的开头还有一个 FMassEntityHandle 的数据,用来记录当前 Chunk 里有哪些 Entity,因此获得 Chunk 之后,就可以知道 Chunk 关联了哪些 Entity

struct FMassArchetypeData
{
private:
    FMassArchetypeCompositionDescriptor CompositionDescriptor;

    TArray<FInstancedStruct> ChunkFragmentsTemplate;

    TArray<FMassArchetypeChunk> Chunks;

    // ... something else
}

struct FMassArchetypeChunk
{
private:
    uint8* RawMemory = nullptr;
    int32 AllocSize = 0;
    int32 NumInstances = 0;
    int32 SerialModificationNumber = 0;

    TArray<FInstancedStruct> ChunkFragmentData;
    
    FMassArchetypeSharedFragmentValues SharedFragmentValues;

    // ... something else
}

FMassArchetypeChunk 结构体可见,我们的 Chunk 其实就是一块内存 RawMemory

ChunkFragmentData 就是独属于这块 Chunk 的附加数据,比如 第1个Chunk 的 Entity 离玩家比较远,需要 1s 一次进行计算;第2个 Chunk 的 Entity 离玩家比较近,需要 0.1s 一次进行计算

SharedFragmentValues 在运算时常常需要一些更高维度的参数,比如重力、摩擦力系数等,这些数据全局只需要一份,可以作为共享片段值添加进 Chunk。允许不同的 Chunk 携带不同的共享参数,当然也可以没有

UE 中将 Mass 分为四种粒度

粒度 作用
FMassFragment 数据, 最小粒度
FMassChunkFragment 独属于 Chunk 的数据
FMassTag Archetype标签,无数据,分类
FMassSharedFragment Entities 之间共享的数据,全局数据。跨 Archetype

Fragment 的粒度最小,一个 Entity 包含多个 Fragment,多个 Entity 的数据组合成 Chunk

一个 Chunk 可以带多个 ChunkFragment (常常用来表示一些 LOD 相关的数据,比如可见性)

在数据相同时候为了区分 Archetype 可以给其加上不同的 FMassTag

FMassSharedFragment 是跨 Archetype 的,常常用来表示全局数据

struct MASSENTITY_API FMassEntityManager : public TSharedFromThis<FMassEntityManager>, public FGCObject{
    // ... something else

    TArray<FConstSharedStruct> ConstSharedFragments;

    TArray<FSharedStruct> SharedFragments;
    // ... something else
}

UE 引擎中进一步将 SharedFragment 细分成 Const非Const

struct FMassArchetypeCompositionDescriptor{
    // ... some function
    FMassFragmentBitSet Fragments;              // 具体属性
    FMassTagBitSet Tags;                        // Tag 数据
    FMassChunkFragmentBitSet ChunkFragments;    // Chunk 数据
    FMassSharedFragmentBitSet SharedFragments;  // 共享数据
}

通过前面解释的四种数据类型,可以共同组合成一种 Archetype 的类型,因此 UE 提供 FMassArchetypeCompositionDescriptor 用来组合信息

可以看到上面代码中使用了很多了 BitSet,对应的机理就是将各个结构的 UStruct 类型信息存在一个数组里,然后把数组的下标当作 BitSet 的下标

也就是 BitSet 对应 Index 的值为 1,则表示具有这个结构,值为 0 则表示没有这个结构。比如总共有 32 个 Fragment,那么一个 FMassArchetypeCompositionDescriptorFMassFragmentBitSett 有 32位,可以表示这个 Archetype 可以具有 32个 Fragment 的哪几个,具有的 Fragment 对应需要序号(index)的值为 true

使用 BitSet 可以快速的进行位运算,更方便做类型筛选;同时可以节省内存消耗,使用一个 int32(占32位) 的大小就可以代表32种 Fragment

struct FMassArchetypeChunk
{
private:
    // FMassEntityHandle[N] + Frag1[N] + Frag2[N]
    uint8* RawMemory = nullptr;
    TArray<FInstancedStruct> ChunkFragmentData;
    FMassArchetypeSharedFragmentValues SharedFragmentValues;
    // 其他属性和函数
}

struct FMassArchetypeData
{
private:
    FMassArchetypeCompositionDescriptor CompositionDescriptor;

    TArray<FMassArchetypeChunk> Chunks;

    TMap<int32, int32> EntityMap;
    // 其他属性和函数
}

USTRUCT()
struct alignas(8) FMassEntityHandle
{
    UPROPERTY(VisibleAnywhere, Category = "Mass|Debug", Transient)
    int32 Index = 0;    

    UPROPERTY(VisibleAnywhere, Category = "Mass|Debug", Transient)
    int32 SerialNumber = 0;

    // 其他属性和函数
}

struct MASSENTITY_API FMassEntityManager : public TSharedFromThis<FMassEntityManager>, public FGCObject
{
    struct FEntityData
    {
        TSharedPtr<FMassArchetypeData> CurrentArchetype;
        int32 SerialNumber = 0;
    };    

    TChunkedArray<FEntityData> Entities;

    TMap<uint32, TArray<TSharedPtr<FMassArchetypeData>>> FragmentHashToArchetypeMap;

    // Shared fragments
    TArray<FConstSharedStruct> ConstSharedFragments;
    // Hash/Index in array pair
    TMap<uint32, int32> ConstSharedFragmentsMap;

    TArray<FSharedStruct> SharedFragments;
    // Hash/Index in array pair
    TMap<uint32, int32> SharedFragmentsMap; 
    // 其他属性和函数
}
FMassArchetypeData 属性 作用
EntityMap 作为全局 Index 到 内部 Index 的转换,可以知道 Entity 位于该 Archetype 里面第几个 Chunk 的第几号位置
FEntityData 属性 作用
CurrentArchetype
SerialNumber 序列号做数据校验
FMassEntityHandle 属性 作用
Index 全局 Entity 的索引下标,可以定位到具体 EntityData 数据
SerialNumber 序列号做数据校验
FMassEntityManager 的属性 作用
FragmentHashToArchetypeMap 所有的 Archetype 数据
Entities 所有的 Entity 数据
ConstSharedFragments 所有的共享参数
SharedFragments 所有的共享参数
UCLASS()
class MASSENTITY_API UMassEntitySubsystem : public UWorldSubsystem
{
	GENERATED_BODY()
    // ... 
protected:
	TSharedPtr<FMassEntityManager> EntityManager;
};

UMassEntitySubsystem 持有全局唯一的 EntityManager 实例

Entityies 的列表存储在 EntityManager,但实际的数据存储在 ArcheType 的 Chunk 中

随着项目的运行,可能会有些 Entity 被删除,从而导致 Chunk 的空洞,这些空洞将在下次创建 Entity 时被填补(内部做了内存效率性优化)

另一点是不要动态的修改一个 Archetype 的 Fragment 的组成,这会导致创建新的 Archetype 然后把旧的 Entity 数据全部拷贝过去,这个过程消耗较大

运行机制

如何高效的调度和处理数据?

Mass 框架的运行机制分为两个步骤

  1. 筛选关心的数据
  2. 处理这些数据

那么 Mass 是如何筛选数据的呢?

所有的 Entity 的数据存储在 Chunk 中,所以我们的目标是筛选出合适的 Chunk 并返回出来,筛选 Chunk 的前提是筛选出合适的 Archetype

由于 FMassArchetypeCompositionDescriptor 由四种数据 FragmentsTagsChunkFragmentsSharedFragments 组成

  1. 对所有的的Archetypes 进行 4 项 Fragments 的逻辑类型过滤
  2. 判断存在性
    • All,所有的都必须存在
    • Any,有一个存在即可
    • None,都不存在,用于排除
    • Optional,如果存在就处理,否则忽略
  3. 判断访问模式
    • None,不访问
    • ReadOnly,只读不改变Frag
    • ReadWrite,读写该Frag
  4. 获得多个 ValidArchetypes
  5. 对每一个 Valid Archetype 的所有 Chunk 进行 ChunkCondition 的过滤
  6. 最终获得目标 Chunk 集合,并对每个 Chunk 进行逻辑处理
/** 
 *  FMassEntityQuery is a structure that is used to trigger calculations on cached set of valid archetypes as described 
 *  by requirements. See the parent classes FMassFragmentRequirements and FMassSubsystemRequirements for setting up the 
 *	required fragments and subsystems.
 * 
 *  A query to be considered valid needs declared at least one EMassFragmentPresence::All, EMassFragmentPresence::Any 
 *  EMassFragmentPresence::Optional fragment requirement.
 */
USTRUCT()
struct MASSENTITY_API FMassEntityQuery : public FMassFragmentRequirements, public FMassSubsystemRequirements
{
    // ... some thing
}
/** 
 *  FMassFragmentRequirements is a structure that describes properties required of an archetype that's a subject of calculations.
 */
USTRUCT()
struct MASSENTITY_API FMassFragmentRequirements
{
    GENERATED_BODY()

    TArray<FMassFragmentRequirementDescription> FragmentRequirements;
    TArray<FMassFragmentRequirementDescription> ChunkFragmentRequirements;
    TArray<FMassFragmentRequirementDescription> ConstSharedFragmentRequirements;
    TArray<FMassFragmentRequirementDescription> SharedFragmentRequirements;

    FMassTagBitSet RequiredAllTags;
    FMassTagBitSet RequiredAnyTags;
    FMassTagBitSet RequiredNoneTags;

    FMassFragmentBitSet RequiredAllFragments;
    FMassFragmentBitSet RequiredAnyFragments;
    FMassFragmentBitSet RequiredOptionalFragments;
    FMassFragmentBitSet RequiredNoneFragments;

    FMassChunkFragmentBitSet RequiredAllChunkFragments;
    FMassChunkFragmentBitSet RequiredOptionalChunkFragments;
    FMassChunkFragmentBitSet RequiredNoneChunkFragments;

    FMassSharedFragmentBitSet RequiredAllSharedFragments;
    FMassSharedFragmentBitSet RequiredOptionalSharedFragments;
    FMassSharedFragmentBitSet RequiredNoneSharedFragments;
}

struct MASSENTITY_API FMassFragmentRequirementDescription
{
    const UScriptStruct* StructType = nullptr;
    EMassFragmentAccess AccessMode = EMassFragmentAccess::None;
    EMassFragmentPresence Presence = EMassFragmentPresence::Optional;
}

使用方法有两种:初始化列表 或者 一个个定义,然后使用 ForEachEntityChunk 方法来遍历所有 Chunk,这个遍历是阻塞式的,等所有遍历完毕之后代码才会继续运行,但是遍历时依旧会去并行优化,所以不可操作其他线程的数据,并且时刻提醒自己不要访问其他内存区域的数据 System

FMassEntityQuery quer1 { FMyIntFragment::StaticStruct(), FMyVectorFragment::StaticStruct() };

FMassEntityQuery query2;
query2.AddRequirement<FMyIntFragment>(EMassFragmentAccess::ReadWrite);
query2.AddRequirement<FMyVectorFragment>(EMassFragmentAccess::ReadOnly);


query2.ForEachEntityChunk(EntityManager,Context, [&,this](FMassExecutionContext& Context) {
    // do something ...
});

每次处理数据都定义一个 FMassEntityQuery 然后遍历所有的 Chunk 处理数据是非常零碎的,所以根据 ECS 思想抽象出一个 System 用于专门处理数据,这个 System 在虚幻 Mass 中被称为 Processor

命名为 Processor 而不是 System 原因是 UE 中已经有很多命名为 System 的类了

UCLASS(abstract, EditInlineNew, CollapseCategories, config = Mass, defaultconfig, ConfigDoNotCheckDefaults)
class MASSENTITY_API UMassProcessor : public UObject
{
    GENERATED_BODY()

    // something ...

protected:
    virtual void Execute(FMassEntityManager& EntityManager, FMassExecutionContext& Context) PURE_VIRTUAL(UMassProcessor::Execute);

    // something ...

private:

    /** Whether this processor should be executed on StandAlone or Server or Client */
    UPROPERTY(EditAnywhere, Category = "Pipeline", meta = (Bitmask, BitmaskEnum = "/Script/MassEntity.EProcessorExecutionFlags"), config)
    int32 ExecutionFlags;

    /** Processing phase this processor will be automatically run as part of. */
    UPROPERTY(EditDefaultsOnly, Category = Processor, config)
    EMassProcessingPhase ProcessingPhase = EMassProcessingPhase::PrePhysics;

    /** Configures when this given processor can be executed in relation to other processors and processing groups, within its processing phase. */
    UPROPERTY(EditDefaultsOnly, Category = Processor, config)
    FMassProcessorExecutionOrder ExecutionOrder;

    /** Stores processor's queries registered via RegisterQuery. 
        *  @note that it's safe to store pointers here since RegisterQuery does verify that a given registered query is 
        *  a member variable of a given processor */
    TArray<FMassEntityQuery*> OwnedQueries;

    // something ...
}

可以配置 实例化 运行或者直接用 CDO 对象运行

属性 作用
ExecutionFlags 标记联机游戏中是否需要运行在客户端
ProcessingPhase 指明 Processor 运行在引擎的哪个阶段
ExecutionOrder 指明所在组的名称,以及必须运行在哪些 Porcessor 之后或之后
OwnedQueries 查找
USTRUCT()
struct FMassProcessorExecutionOrder
{
    GENERATED_BODY()

    /** Determines which processing group this processor will be placed in. Leaving it empty ("None") means "top-most group for my ProcessingPhase" */
    UPROPERTY(EditAnywhere, Category = Processor, config)
    FName ExecuteInGroup = FName();

    UPROPERTY(EditAnywhere, Category = Processor, config)
    TArray<FName> ExecuteBefore;

    UPROPERTY(EditAnywhere, Category = Processor, config)
    TArray<FName> ExecuteAfter;
};

Processor 建议不要保存任何状态,它是一个专门用于处理数据逻辑的类,本身不需要任何状态

真正开发的时候只需要继承 UMassProcessor,注册Query、配置自定义Query、编写逻辑三步即可

UCLASS()
class UCustomProcessor : public UMassProcessor
{
    GENERATED_BODY()

    UMassLookAtProcessor();

    protected:

    virtual void ConfigureQueries() override;
    virtual void Execute(FMassEntityManager& EntityManager, FMassExecutionContext& Context) override;

    FMassEntityQuery EntityQuery_Conditional;
}

UCustomProcessor::UCustomProcessor() 
    : EntityQuery_Conditional(*this)    // 注册Query
{
	ProcessingPhase = EMassProcessingPhase::FrameEnd;
}

void UCustomProcessor::ConfigureQueries()
{
    // 配置自定义Query
    EntityQuery_Conditional.AddRequirement<FMassLookAtFragment>(EMassFragmentAccess::ReadWrite);
    EntityQuery_Conditional.AddRequirement<FTransformFragment>(EMassFragmentAccess::ReadOnly);

    
    // 或者手动注册 EntityQuery.RegisterWithProcessor(*this);
}

void UCustomProcessor::Execute(FMassEntityManager& EntityManager, FMassExecutionContext& Context)
{
    // 编写执行逻辑
    const double CurrentTime = GetWorld()->GetTimeSeconds();

    EntityQuery_Conditional.ForEachEntityChunk(EntityManager, Context, [this, &EntityManager, CurrentTime](FMassExecutionContext& Context) {
        // do something ...
    }
}

一般情况下,Processor 类编写完毕后不需要手动调用,引擎的 Mass 框架会通过反射找到所有的 Processor 类,在引擎的 Mass 设置中可以看到所有的 Processor 的 CDO 对象

通过注册的 EntityQuery 可以判断当前 Processor 关心哪些 Archetype,如果当前不存在这些 Archetype,就可以先将该 Processor 剔除,因为没有它所关心的数据,也就没有运行的必要,这样优化运行效率

很多时候,一个任务依赖另一个任务的计算结果,一个任务可能等到所有子任务完成之后才算能完成 (参考行为树的 Task),所以 Mass 中定义 UMassCompositeProcessor 派生自 UMassProcessor 用于组合任务

UCLASS()
class MASSENTITY_API UMassCompositeProcessor : public UMassProcessor
{
    GENERATED_BODY()
        
protected:
    UPROPERTY(VisibleAnywhere, Category=Mass)
    FMassRuntimePipeline ChildPipeline;
}


USTRUCT()
struct MASSENTITY_API FMassRuntimePipeline
{
    GENERATED_BODY()

private:
    UPROPERTY()
    TArray<TObjectPtr<UMassProcessor>> Processors;
}

通过前面的 ExecutionOrder 可以确定 Processor 的运行顺序,通过 ProcessorQueryEntity 可以筛选需要被执行的 Processor ,接下来就是根据 ProcessingPhase 在指定的引擎阶段运行

UENUM()
enum class EMassProcessingPhase : uint8
{
    PrePhysics,    
    StartPhysics,  
    DuringPhysics, 
    EndPhysics,    
    PostPhysics,   
    FrameEnd,      
    MAX,
};
阶段 适用
PrePhysics 这个阶段在物理模拟之前执行,可以用于更新实体的位置、速度等属性,或者进行一些预处理的操作,如碰撞检测、射线检测等
StartPhysics 这个阶段在物理模拟开始时执行,可以用于设置实体的物理参数,如质量、摩擦力、弹力等,或者给实体施加一些外力,如重力、风力等
DuringPhysics 这个阶段在物理模拟进行时执行,可以用于监控实体的物理状态,如是否发生碰撞、是否静止等,或者进行一些动态的调整,如改变实体的形状、大小等
EndPhysics 这个阶段在物理模拟结束时执行,可以用于获取实体的最终位置、速度等属性,或者进行一些后处理的操作,如销毁实体、创建特效等
PostPhysics 这个阶段在物理模拟之后执行,可以用于更新实体的逻辑状态,如生命值、状态机等,或者进行一些游戏逻辑的判断,如是否完成任务、是否触发事件等
FrameEnd 这个阶段在帧结束时执行,可以用于清理一些临时数据,或者准备一些下一帧需要的数据

如何在遍历 Entity 时进行操作?

在前面 FMassQUery 运行的时候需要提供一个 Context,这个 ContextFMassExecutionContext 类型,该类型中有一个属性 TSharedPtr<FMassCommandBuffer> DeferredCommandBuffer,该属性用于存储一些操作

众所周知,在数组遍历的时候不能修改增删改变数据集合,否则容易导致循环混乱。在遍历 Entity 时也是这样,不能够杀掉 Entity 或者 变更Entity的Tag。所以此时引入 FMassCommandBuffer 来记录操作,等到循环结束之后再一并把这些操作命令都处理掉。通过 Context.Defer() 可以看到很多操作接口。

如何对 Entity 的值进行初始化?

在每次创建 Entity 时手动初始化并不合适,可能别的参数还没有创建或者初始化;这么写也很麻烦,需要自己筛选 Fragment 并运算;也破坏了 Entyiity 只存属性的规则,数据计算和设置应该交给 Processor 处理

于是 Mass 框架中提供 UMassObserverProcessor 的子类,用于检测某一种 Fragment 、Data、Tag 的添加或删除事件从而触发

EntityManager 会根据是否有观察者而把有改变的 Entity 都记录下来,然后再每帧同一的触发各种 UMassObserverProcessor

Processor 之间如何通信?

采用信号的订阅处理系统来协调 Entity 之间的通信,需要继承 UMassSignalProcessorBase 来处理特定信号,这个信号的注册需要依赖 UMassSignalSubsystem

具体信号传递的案例可以查看 UMassStateTreeProcessor 类,该类并没有重写 Execute 函数,而是重写了 SignalEntities 函数,因为 UMassSignalProcessorBase 基类中处理了本帧收到的信号,并将影响到的 Entity 都通过调用 SignalEntities 传递给子类

自己看代码

MassZombies 项目为例

https://github.com/stopthem/MassZombies

配置 AMassSpawner

在场景中配置 AMassSpawner 用于生成对象

通过 EntityTypes 来配置


/**
 * Describes an entity type to spawn.
 */
USTRUCT(BlueprintType)
struct FMassSpawnedEntityType
{
	GENERATED_BODY()

	UPROPERTY(BlueprintReadWrite, EditAnywhere, Category = "Mass|Spawn")
	TSoftObjectPtr<UMassEntityConfigAsset> EntityConfig;

	UPROPERTY(BlueprintReadWrite, EditAnywhere, Category = "Mass|Spawn", meta = (ClampMin = 0.0f, UIMin = 0.0f))
	float Proportion = 1.0f;
};

FMassSpawnedEntityType 用于配置一个 Entity

Proportion 用于表示一个比例,比如一次性可能需要生成多种类型的 Entity,每个类型的 Entity 占的比例是多少?这个数量是 Proportion 来控制的

EntityTypes 所有 EntityProportion 求和并归一化,进而得到每个 Entity 的比例

EntityConfig 是一个 UMassEntityConfigAsset,是一个 UDataAsset,用于配置每个 Entity 包含的 FMassFragment

FMassFragment 前面解释过,用于表示 ECS 中的一个 Component,用于存储纯数据

不过 EntityConfig 并没有直接配置 FMassFragment 而是通过 UMassEntityTraitBase 进行配置

UMassLookAtTargetTrait 为例,通过重写 BuildTemplate 将所需的 FMassFragmentFMassTag 添加到 BuildContext

UCLASS(meta=(DisplayName="Look At Target"))
class UMassLookAtTargetTrait : public UMassEntityTraitBase
{
	GENERATED_BODY()

protected:

	virtual void BuildTemplate(FMassEntityTemplateBuildContext& BuildContext, const UWorld& World) const override
    {
    	BuildContext.AddTag<FMassLookAtTargetTag>();
	    BuildContext.AddFragment<FTransformFragment>();
    }
};

在遍历完所有配置的 Traits 之后,会将该 UDataAssetGUID 和 配置的 Traits 信息注册到 UMassSpawnerSubsystem 中,并构建出 FMassEntityTemplate

UMassSpawnerSubsystem* SpawnerSystem = UWorld::GetSubsystem<UMassSpawnerSubsystem>(&World);

// 获取 UDataAsset 文件的 GUID 和 TemplateData

return TemplateRegistry.FindOrAddTemplate(TemplateID, MoveTemp(TemplateData)).Get();

FMassEntityConfig::GetOrCreateEntityTemplate 函数源码

如果该 GUIDUMassSpawnerSubsystem 中保存过,则从缓存中直接得到包含 DataGUIDFMassEntityTemplate

那么什么是 FMassEntityTemplate

核心作用是将实体配置数据 (FMassEntityTemplateData) 与运行时实体类型 (FMassArchetypeHandle) 进行绑定,创建不可变的、可直接用于生成实体的模板

struct MASSSPAWNER_API FMassEntityTemplate final : public TSharedFromThis<FMassEntityTemplate> 
{
private:
	FMassEntityTemplateData TemplateData;
	FMassArchetypeHandle Archetype;
	FMassEntityTemplateID TemplateID;
}

在构造 FMassEntityTemplate 对象的时候,会通过传入 TemplateIDTemplateData 计算得到 Archetype

const FMassArchetypeHandle ArchetypeHandle = EntityManager.CreateArchetype(GetCompositionDescriptor(), FName(GetTemplateName()));
SetArchetype(ArchetypeHandle);

Archetype 可以理解为原型,Entity 的数据构成具体包括哪些 FMassFragment 类型,通过 Archetype 可以知道一个 Entity 所需的内存大小是多少,进而计算得到一个 Chunk (内存块) 可以存储多少个 Entity 的数据

UMassProcessor

ECS 是由 Entity + Component + System 组成

  • Entity 表示一个实体
  • Component 用于存储实体的数据,通常一个 Entity 对应多个 Component
  • System 用于处理数据

对应 MassAI 来说

FMassArchetypeData 可以表示 Entity 中具有哪些 Component,并且存储这些 Component 的内容到 Chunk

通常来说,一个 Chunk 的大小是 128KB

namespace UE::Mass
{
	constexpr int32 ChunkSize = 128*1024;
}

FMassFragment 则表示一个 Component,用于存储一个纯信息

那么 System 是什么?

MassAI 中,使用 UMassProcessor 来处理数据

Processor 加工; 数据处理器

UCLASS(abstract, EditInlineNew, CollapseCategories, config = Mass, defaultconfig, ConfigDoNotCheckDefaults)
class MASSENTITY_API UMassProcessor : public UObject
{
// 常用函数
public:
	virtual void Initialize(UObject& Owner) {}
	virtual void PostInitProperties() override;

	virtual void DebugOutputDescription(FOutputDevice& Ar, int32 Indent = 0) const;
	virtual FString GetProcessorName() const { return GetName(); }
	virtual void ExportRequirements(FMassExecutionRequirements& OutRequirements) const;
	virtual void Execute(FMassEntityManager& EntityManager, FMassExecutionContext& Context);
	virtual void ConfigureQueries() override;

// 常用属性
private:
	UPROPERTY(EditAnywhere, Category = "Pipeline", meta = (Bitmask, BitmaskEnum = "/Script/MassEntity.EProcessorExecutionFlags"), config)
	int32 ExecutionFlags;

	UPROPERTY(EditDefaultsOnly, Category = Processor, config)
	EMassProcessingPhase ProcessingPhase = EMassProcessingPhase::PrePhysics;

    UPROPERTY(EditDefaultsOnly, Category = Processor, config)
	FMassProcessorExecutionOrder ExecutionOrder;

	TArray<FMassEntityQuery*> OwnedQueries;
}
属性 作用 使用示例
ExecutionFlags 控制 Processor 执行环境,Server、Client、Standalone ExecutionFlags((int32)(EProcessorExecutionFlags::Server
ProcessingPhase 定义 Processor 的执行阶段 EMassProcessingPhase::PrePhysics
ExecutionOrder 精细控制同阶段内的执行顺序
OwnedQueries 存储 RegisterQuery

ProcessingPhase 的值,有以下几种类型

这个按需修改,通常来说都是 PrePhysics

UENUM()
enum class EMassProcessingPhase : uint8
{
	PrePhysics,
	StartPhysics,
	DuringPhysics,
	EndPhysics,
	PostPhysics,
	FrameEnd,
	MAX,
};

ExecutionOrder 的值有以下几种

namespace UE::Mass::ProcessorGroupNames
{
	const FName UpdateWorldFromMass = FName(TEXT("UpdateWorldFromMass"));
	const FName SyncWorldToMass = FName(TEXT("SyncWorldToMass"));
	const FName Behavior = FName(TEXT("Behavior"));
	const FName Tasks = FName(TEXT("Tasks"));
	const FName Avoidance = FName(TEXT("Avoidance"));
	const FName Movement = FName(TEXT("Movement"));
}

构造函数

UMoveToPlayerProcessor 为例

设置 自动注册 (bAutoRegisterWithProcessingPhases

设定执行顺序在 AvodianceMovement 之前

UMoveToPlayerProcessor::UMoveToPlayerProcessor()
{
	// Automatically create a instance
	bAutoRegisterWithProcessingPhases = true;

	// Execute before avoidance and movement because its best that we set our goal before
	ExecutionOrder.ExecuteBefore.Add(UE::Mass::ProcessorGroupNames::Avoidance);
	ExecutionOrder.ExecuteBefore.Add(UE::Mass::ProcessorGroupNames::Movement);
}

除了 ExecuteBefore 之外,还有几个


USTRUCT()
struct FMassProcessorExecutionOrder
{
	GENERATED_BODY()

	/** Determines which processing group this processor will be placed in. Leaving it empty ("None") means "top-most group for my ProcessingPhase" */
	UPROPERTY(EditAnywhere, Category = Processor, config)
	FName ExecuteInGroup = FName();

	UPROPERTY(EditAnywhere, Category = Processor, config)
	TArray<FName> ExecuteBefore;

	UPROPERTY(EditAnywhere, Category = Processor, config)
	TArray<FName> ExecuteAfter;
};

ExecutionOrder 的作用主要是为了排序,给各个 Processor 指定执行顺序

ConfigureQueries

UMassLookAtProcessor::ConfigureQueries 为例

void UMassLookAtProcessor::ConfigureQueries()
{
	EntityQuery_Conditional.AddRequirement<FMassLookAtFragment>(EMassFragmentAccess::ReadWrite);
	EntityQuery_Conditional.AddRequirement<FTransformFragment>(EMassFragmentAccess::ReadOnly);
	EntityQuery_Conditional.AddRequirement<FMassMoveTargetFragment>(EMassFragmentAccess::ReadOnly);
	EntityQuery_Conditional.AddRequirement<FMassZoneGraphLaneLocationFragment>(EMassFragmentAccess::ReadOnly, EMassFragmentPresence::Optional);
	EntityQuery_Conditional.AddRequirement<FMassLookAtTrajectoryFragment>(EMassFragmentAccess::ReadWrite, EMassFragmentPresence::Optional);
	EntityQuery_Conditional.AddRequirement<FMassZoneGraphShortPathFragment>(EMassFragmentAccess::ReadOnly, EMassFragmentPresence::Optional);
	EntityQuery_Conditional.AddTagRequirement<FMassMediumLODTag>(EMassFragmentPresence::None);
	EntityQuery_Conditional.AddTagRequirement<FMassLowLODTag>(EMassFragmentPresence::None);
	EntityQuery_Conditional.AddTagRequirement<FMassOffLODTag>(EMassFragmentPresence::None);
	EntityQuery_Conditional.AddChunkRequirement<FMassVisualizationChunkFragment>(EMassFragmentAccess::ReadOnly);
	EntityQuery_Conditional.SetChunkFilter(&FMassVisualizationChunkFragment::AreAnyEntitiesVisibleInChunk);
	EntityQuery_Conditional.AddSubsystemRequirement<UMassNavigationSubsystem>(EMassFragmentAccess::ReadOnly);
	EntityQuery_Conditional.AddSubsystemRequirement<UZoneGraphSubsystem>(EMassFragmentAccess::ReadOnly);
}

FMassEntityQuery 主要用于高效检索和处理满足特定条件的实体集合。通过声明式查询语法,实现了对海量实体的高性能筛选和处理,是 Mass 框架实现高效数据处理的关键机制

MassEntityQuery 的类型是 FMassEntityQuery

FMassEntityQuery 的使用,常见于下面这些

常用接口 作用
AddRequirement 设定 Processor 对指定类型的 FMassFragment 的读写权限
AddTagRequirement 设置查找的 FMassFragment 必须包含某些 Tag,根据参数配置进行筛选
AddChunkRequirement 设置对 FMassChunkFragment 的读写权限
SetChunkFilter 添加 Chunk 的过滤器
AddConstSharedRequirement 设定对 FMassSharedFragment 的过滤
AddSharedRequirement
AddSubsystemRequirement 设置对 Subsystem 的读写权限
RegisterWithProcessor 注册这个 FMassEntityQuery

通过前面这些对 Requirement 的设定,通过 ForEach 操作可以在 MassEntityManager 中获取符合条件的 MassEntity 并对其进行相应的操作

至于查询条件枚举,内容如下

UENUM()
enum class EMassFragmentPresence : uint8
{
	/** All of the required fragments must be present */
	All,
	/** One of the required fragments must be present */
	Any,
	/** None of the required fragments can be present */
	None,
	/** If fragment is present we'll use it, but it missing stop processing of a given archetype */
	Optional,
	MAX
};
枚举类型 作用
All 必须存在
Any 至少存在一个
None 禁止存在
Optional 可选存在,存在时会被使用,不存在不影响匹配

Execute

const UMassNavigationSubsystem& MassNavSystem = Context.GetSubsystemChecked<UMassNavigationSubsystem>();
const UZoneGraphSubsystem& ZoneGraphSubsystem = Context.GetSubsystemChecked<UZoneGraphSubsystem>();

const int32 NumEntities = Context.GetNumEntities();
const TArrayView<FMassLookAtFragment> LookAtList = Context.GetMutableFragmentView<FMassLookAtFragment>();
const TConstArrayView<FTransformFragment> TransformList = Context.GetFragmentView<FTransformFragment>();
const TConstArrayView<FMassMoveTargetFragment> MoveTargetList = Context.GetFragmentView<FMassMoveTargetFragment>();
const TConstArrayView<FMassZoneGraphLaneLocationFragment> ZoneGraphLocationList = Context.GetFragmentView<FMassZoneGraphLaneLocationFragment>();
const TConstArrayView<FMassZoneGraphShortPathFragment> ShortPathList = Context.GetFragmentView<FMassZoneGraphShortPathFragment>();
const TArrayView<FMassLookAtTrajectoryFragment> LookAtTrajectoryList = Context.GetMutableFragmentView<FMassLookAtTrajectoryFragment>();

通过 Context 参数,可以通过不同的接口,获取不同的内容

  • 因为 FMassLookAtFragment 的读写权限是 ReadWrite,使用 GetMutableFragmentView 获取

  • 因为 FTransformFragment 的读写权限是 ReadOnly,使用 GetFragmentView 获取

  • 因为 UZoneGraphSubsystem 的读写权限是 ReadOnly,使用 GetSubsystemChecked 获取

  • 如果 Subsystem 的读写权限是 ReadWrite,使用 GetMutableSubsystem 获取

  • 如果想要获取 Chunk 也可以通过 GetChunkFragmentPtrGetChunkFragment 两个接口

Fragment 数据初始化

首先,让 FMassFragment 自己在构造函数中进行初始化是不合规矩的,所有的 FMassFragment 的初始化都应该在 Processor 中进行

这个 Processor 就是 UMassObserverProcessor

官方也是推荐使用 UMassObserverProcessor 进行数据初始化

UMassMoveTargetFragmentInitializer 为例,获取 FTransformFragment 的数据,对 FMassMoveTargetFragment 进行初始化

void UMassMoveTargetFragmentInitializer::Execute(FMassEntityManager& EntityManager, FMassExecutionContext& Context)
{
	InitializerQuery.ForEachEntityChunk(EntityManager, Context, [](FMassExecutionContext& Context)
	{
		const int32 NumEntities = Context.GetNumEntities();
		const TArrayView<FMassMoveTargetFragment> MoveTargetList = Context.GetMutableFragmentView<FMassMoveTargetFragment>();
		const TConstArrayView<FTransformFragment> LocationList = Context.GetFragmentView<FTransformFragment>();

		for (int32 EntityIndex = 0; EntityIndex < NumEntities; ++EntityIndex)
		{
			FMassMoveTargetFragment& MoveTarget = MoveTargetList[EntityIndex];
			const FTransformFragment& Location = LocationList[EntityIndex];

			MoveTarget.Center = Location.GetTransform().GetLocation();
			MoveTarget.Forward = Location.GetTransform().GetRotation().Vector();
			MoveTarget.DistanceToGoal = 0.0f;
			MoveTarget.SlackRadius = 0.0f;
		}
	});
}

不过说是通过 UMassObserverProcessorFMassFragment 中的数据进行初始化

UMassObserverProcessor 还有其他作用,毕竟它的名字有一个 Observer 观察者

UMassObserverProcessor 并不会主动调用 Execute 函数,它是在 FMassObserverManager 里有条件触发的

例如实体创建结束后会调用 FMassObserverManager::OnPostEntitiesCreated,这个函数会提取满足条件的 UMassObserverProcessor ,然后通过 RunProcessorsView 来执行相关的逻辑

初始化操作还能在一些其他的地方执行,比如前面说过的 UMassEntityTraitBase

AMassSpawner 中配置每个 Entity 有哪些 Fragment

UMassAgentCapsuleCollisionSyncTrait 为例,在将 FMassFragment 设置到 Context 之外,还顺便把包含 FMassFragment 初始化逻辑的 lambda 表达式设置到 Context

void UMassAgentCapsuleCollisionSyncTrait::BuildTemplate(FMassEntityTemplateBuildContext& BuildContext, const UWorld& World) const
{
	BuildContext.AddFragment<FCapsuleComponentWrapperFragment>();
	BuildContext.AddFragment<FAgentRadiusFragment>();
	if (bSyncTransform)
	{
		BuildContext.AddFragment<FTransformFragment>();
	}
	
	BuildContext.GetMutableObjectFragmentInitializers().Add([this](UObject& Owner, FMassEntityView& EntityView, const EMassTranslationDirection CurrentDirection)
		{
			if (UCapsuleComponent* CapsuleComponent = FMassAgentTraitsHelper::AsComponent<UCapsuleComponent>(Owner))
			{
				FCapsuleComponentWrapperFragment& CapsuleFragment = EntityView.GetFragmentData<FCapsuleComponentWrapperFragment>();
				CapsuleFragment.Component = CapsuleComponent;

				FAgentRadiusFragment& RadiusFragment = EntityView.GetFragmentData<FAgentRadiusFragment>();
				RadiusFragment.Radius = CapsuleComponent->GetScaledCapsuleRadius();

				if (bSyncTransform)
				{
					FTransformFragment& TransformFragment = EntityView.GetFragmentData<FTransformFragment>();
					TransformFragment.GetMutableTransform() = CapsuleComponent->GetComponentTransform();
				}
			}
		});

	if (bSyncTransform)
	{
		if (EnumHasAnyFlags(SyncDirection, EMassTranslationDirection::ActorToMass))
		{
			BuildContext.AddTranslator<UMassCapsuleTransformToMassTranslator>();
		}

		if (EnumHasAnyFlags(SyncDirection, EMassTranslationDirection::MassToActor))
		{
			BuildContext.AddTranslator<UMassTransformToActorCapsuleTranslator>();
		}
	}
}

UMassSignalProcessorBase

ECSSystem 之间的消息传递是通过事件进行的

UMassZoneGraphAnnotationTagUpdateProcessor 为例

UMassZoneGraphAnnotationTagUpdateProcessor::Initialize 中直接通过 SubscribeToSignal 来注册监听信号

void UMassZoneGraphAnnotationTagUpdateProcessor::Initialize(UObject& Owner)
{
	Super::Initialize(Owner);

	UMassSignalSubsystem* SignalSubsystem = UWorld::GetSubsystem<UMassSignalSubsystem>(Owner.GetWorld());
	SubscribeToSignal(*SignalSubsystem, UE::Mass::Signals::CurrentLaneChanged);
    // 监听一些其他的信号 
}

当信号触发触发的时候,会触发 SignalEntities 函数

void UMassZoneGraphAnnotationTagUpdateProcessor::SignalEntities(FMassEntityManager& EntityManager, FMassExecutionContext& Context, FMassSignalNameLookup& EntitySignals)
{
	EntityQuery.ForEachEntityChunk(EntityManager, Context, [this](FMassExecutionContext& Context)
	{
        // 获取所有的 FMassZoneGraphLaneLocationFragment 和 FMassZoneGraphAnnotationFragment
		for (int32 EntityIndex = 0; EntityIndex < NumEntities; ++EntityIndex)
		{
            // 遍历 AnnotationTagsList 和 LaneLocationList
            // 更新内容
		}
	});
}