README.md 53 KB

GAS

思考

关于 GE (Gameplay Effect) 有一些想法

一个 Effect 需要考虑哪些功能呢?

  • 配置项
    • 周期触发配置项
    • 叠层配置项
    • 冲突、免疫配置项
    • 冲突:该 Effect 生效时,哪些已有的 Buff 会失去效果
    • 免疫:该 Effect 生效时,哪些还未添加的 Buff 无法添加或不能生效
    • 上下文信息
    • Caster:施加者。可以为空,比如场地效果
    • Parent:被施加者。不可为空
    • Ability:通过 技能 施加。可以为空,比如场地效果,以 技能 形式添加
    • 当前 Effect 的 Tag
    • 当前 Effect 所处的状态
    • BeforeInit
    • Init
    • Exeution
    • Finished
    • Destroy
    • Caster 被销毁时,是否保持该 Effect
    • Parent 被销毁时,是否保持该 Effect
    • 对属性进行的操作
    • 是否在 UI 上显示
    • 阶段触发事件
    • 通知 Parent/Caster/Ability 当前 Buff 所处阶段
  • 操作配置
    • 优先级
    • 目标属性
    • 操作配置:加、乘、除、覆盖
    • 数值配置
  • 触发周期配置
    • 触发类型
    • 直接触发
    • 周期性触发,持续一段时间
    • 周期性触发,永久存在
    • 触发周期间隔时间
    • 持续时间
    • 是否立刻触发:如果是周期性触发,是否在生效时立刻触发一次
  • 叠层机制配置
    • 能否叠层
    • 最大叠层数限制
    • 叠层方案
    • 不叠层,刷新当前 buff 的持续时间
    • 叠层,不刷新当前 buff 的持续时间,一层一层减少
    • 叠层,刷新当前 buff的持续时间,并且更改数值,一层一层减少
    • 叠层,刷新当前 buff 的持续时间,并且更改数值,一次性扣完所有层数
  • 数值配置
    • 配置固定值
    • 基于属性百分比
    • 数值来源
      • Caster
      • Parent
    • 是否限制取值范围
    • 最大值
    • 最小值
    • 自定义计算流程
    • 是否动态计算,也就是运行时计算,还是一直使用添加时的数值
    • 简单来说就是,是否锁面板

Attribute

AttributeSet

  • 作为属性容器,存储游戏实体的所有属性
  • 作为行为控制器,通过生命周期钩子函数控制属性修改逻辑
  • 实现网络同步基础
  • 执行数值钳制、伤害计算等游戏规则
虚函数 作用 返回值
PreGameplayEffectExecute 效果执行执行前触发 返回 false 可阻止效果应用
PostGameplayEffectExecute 处理效果后的状态更新
PreAttributeChange 任何属性修改前调用(包括直接修改)
PostAttributeChange 属性修改后调用
PreAttributeBaseChange 属性基础值修改前调用(Aggregator存在时)
PostAttributeBaseChange 属性基础值修改后调用
OnAttributeAggregatorCreated 自定义属性聚合规则

UAbilitySystemComponent::InitializeComponent 的时候,会获取绑定对象上所有的 UAttributeSet 并将其保存在 SpawnedAttributes 属性中

void UAbilitySystemComponent::InitializeComponent()
{
	Super::InitializeComponent();
  // Do Something ...

	TArray<UObject*> ChildObjects;
	GetObjectsWithOuter(Owner, ChildObjects, false, RF_NoFlags, EInternalObjectFlags::Garbage);

	for (UObject* Obj : ChildObjects)
	{
		UAttributeSet* Set = Cast<UAttributeSet>(Obj);
		if (Set)  
		{
			SpawnedAttributes.AddUnique(Set);
		}
	}

	SetSpawnedAttributesListDirty();
}

所以在角色中需要定义 UAttributeSet 属性

class LYRAGAME_API ALyraCharacterWithAbilities : public ALyraCharacter
{
private:
	UPROPERTY(VisibleAnywhere, Category = "Lyra|PlayerState")
	TObjectPtr<ULyraAbilitySystemComponent> AbilitySystemComponent;
	
	UPROPERTY()
	TObjectPtr<const class ULyraHealthSet> HealthSet;
	UPROPERTY()
	TObjectPtr<const class ULyraCombatSet> CombatSet;
}

然后在构造函数中初始化 UAttributeSet 属性 和 技能系统组件 (ULyraAbilitySystemComponent)

ALyraCharacterWithAbilities::ALyraCharacterWithAbilities(const FObjectInitializer& ObjectInitializer)
	: Super(ObjectInitializer)
{
	AbilitySystemComponent = ObjectInitializer.CreateDefaultSubobject<ULyraAbilitySystemComponent>(this, TEXT("AbilitySystemComponent"));
	AbilitySystemComponent->SetIsReplicated(true);
	AbilitySystemComponent->SetReplicationMode(EGameplayEffectReplicationMode::Mixed);

	HealthSet = CreateDefaultSubobject<ULyraHealthSet>(TEXT("HealthSet"));
	CombatSet = CreateDefaultSubobject<ULyraCombatSet>(TEXT("CombatSet"));
}

Lyra 继承 UAbilitySystemComponent 实现了自己的 ULyraAbilitySystemComponent

通过上面的代码,可以发现一个角色可以存在多个 UAttributeSet

关于属性的思考

  • 效果 A:是 Duration 类型,持续时间是 3s,Period 为 0,作用是 Add HP 50%
  • 效果 B:是 Instant 类型,作用是 Add HP -5

先执行 A,再执行 B

Current Value = 40.0 Base Value = 40.0
Current Value = 60.0 Base Value = 40.0
Current Value = 52.5 Base Value = 35.0
Current Value = 35.0 Base Value = 35.0    // 3s 之后

很明显,由于 Instant 是直接修改 BaseValue,导致效果 A 基于 BaseValue 增加 50% 后计算得到值是 52.5

从玩家体验来看,理论上来说应该扣除 5 点血量,剩余 55 血量,结果实际上是 52.5。对用户来说这就是明显的 Bug

这里关于 Instant 属性修改,可以先看下面 GE 的时间周期分类

于是乎,我们想到一种解决方案 以血量为例,除开 HPMaxHP 之外,再额外加上 ExtraHPDamage 对血量的操作并不直接作用于 HP,而是作用于 ExtraHP

  1. 假设初始血量为 40
  2. 使用效果 A,增加血量 50%,此时 ExtraHP 值为 20
  3. 使用效果 B,减少血量 5点,此时 Damage 值为 5
  4. 计算得到 HP 的 CurrentValue 为 55,即 HP + ExtraHP - Damage
  5. 效果 A 时间结束,结束时根据 ExtraHP 的值动态修改 Damage 值,此时 ExtraHP 为 0,Damage 值为 0(因为 20 > 5,如果 Damage 值为 30,那么效果 A 结束时 Damage 更新为 10)
  6. 计算得到 HP 的 CurrentValueHP + ExtraHP - Damage = 4

临时性 HP 修改全部作用于 ExtraHP,比如 效果A,或者其他 Buff、Debuff
直接扣除 HP 的全部作用于 Damage
增加当前 HP 的全部作用于 HP

关于属性的最大最小值

  1. 限制一个属性的取值范围,需要自己处理
  2. 一个属性的最大值可能是另一个属性的值,比如血量最大血量,最大血量会随着角色等级增加

Lyra 为例

首先对生命值最大生命值设置取值范围

void ULyraHealthSet::ClampAttribute(const FGameplayAttribute& Attribute, float& NewValue) const
{
	if (Attribute == GetHealthAttribute())
	{
		NewValue = FMath::Clamp(NewValue, 0.0f, GetMaxHealth());
	}
	else if (Attribute == GetMaxHealthAttribute())
	{
		NewValue = FMath::Max(NewValue, 1.0f);
	}
}

剩下的就是在合适调用 ClampAttribute

通常在什么时候会对属性进行修改? GE 执行的时候

于是在 GE 执行之后,将属性值限制在范围内即可

void ULyraHealthSet::PostGameplayEffectExecute(const FGameplayEffectModCallbackData& Data)
{
  // ... do something

  else if (Data.EvaluatedData.Attribute == GetHealthAttribute())
	{
		SetHealth(FMath::Clamp(GetHealth(), MinimumHealth, GetMaxHealth()));
	}
	else if (Data.EvaluatedData.Attribute == GetMaxHealthAttribute())
	{
		OnMaxHealthChanged.Broadcast(Instigator, Causer, &Data.EffectSpec, Data.EvaluatedData.Magnitude, MaxHealthBeforeAttributeChange, GetMaxHealth());
	}
}

当然还有一些其他情况,比如说在 C++ 中拿到 AttributeSet 然后强行修改对应属性,应对这种状态也有对应函数接口

PreAttributeBaseChangePreAttributeChange 中,将将要设置的属性值进行修改,保证值在允许的区间范围内

PostAttributeChange 函数中判断是否修改了最大血量,如果当前血量大于最大血量,限制当前血量的值

void ULyraHealthSet::PreAttributeBaseChange(const FGameplayAttribute& Attribute, float& NewValue) const
{
	Super::PreAttributeBaseChange(Attribute, NewValue);

	ClampAttribute(Attribute, NewValue);
}

void ULyraHealthSet::PreAttributeChange(const FGameplayAttribute& Attribute, float& NewValue)
{
	Super::PreAttributeChange(Attribute, NewValue);

	ClampAttribute(Attribute, NewValue);
}

void ULyraHealthSet::PostAttributeChange(const FGameplayAttribute& Attribute, float OldValue, float NewValue)
{
	Super::PostAttributeChange(Attribute, OldValue, NewValue);

	if (Attribute == GetMaxHealthAttribute())
	{
		// Make sure current health is not greater than the new max health.
		if (GetHealth() > NewValue)
		{
			ULyraAbilitySystemComponent* LyraASC = GetLyraAbilitySystemComponent();
			check(LyraASC);

			LyraASC->ApplyModToAttribute(GetHealthAttribute(), EGameplayModOp::Override, NewValue);
		}
	}

	if (bOutOfHealth && (GetHealth() > 0.0f))
	{
		bOutOfHealth = false;
	}
}

Aggregator

聚合器,用于存储对一个属性的所有操作

由于一些 GE 是临时对属性进行修改,在 GE 到期或者因为其他 GE 而被抑制的时候,需要撤销对属性的修改

如果单独使用一个 float 来记录属性是不合适的,因为在 GE 撤销的时候无法对属性进行准确的还原

通常的做法是,记录一个 BaseValue,记录基于 BaseValue 进行一系列的操作 Mod,最后通过 BaseValueMod 可以得到 CurrentValue 也就是最终值

最终显示给玩家的,可能是多个属性集合起来的效果

USTRUCT(BlueprintType)
struct GAMEPLAYABILITIES_API FGameplayAttributeData
{
  // Some Functions ...
protected:
	UPROPERTY(BlueprintReadOnly, Category = "Attribute")
	float BaseValue;

	UPROPERTY(BlueprintReadOnly, Category = "Attribute")
	float CurrentValue;
}

FAggregatorModInfo

FAggregatorModInfo 用于存储对属性的一次操作的信息

struct GAMEPLAYABILITIES_API FAggregatorModInfo
{
	EGameplayModEvaluationChannel Channel;
	EGameplayModOp::Type Op;
	const FAggregatorMod* Mod;
};

Op 就是 Operator,就是操作

UE 提供 四种 操作:加、乘、除、覆盖

类型 含义
EGameplayModOp::Additive
EGameplayModOp::Multiplicitive
EGameplayModOp::Division
EGameplayModOp::Override 覆盖
EGameplayModOp::Max 无效操作

没有减法,因为加一个负数,就是减法

FAggregatorMod 存储的是具体操作的数值

struct GAMEPLAYABILITIES_API FAggregatorMod
{
  // Some Functions ...

	const FGameplayTagRequirements*	SourceTagReqs;  // 施加效果者的标签
	const FGameplayTagRequirements*	TargetTagReqs;  // 被施加效果者的标签

	float EvaluatedMagnitude;	    // 计算后的最终修改值
	float StackCount;             // 效果堆叠机制

	FActiveGameplayEffectHandle ActiveHandle;	
	bool IsPredicted;             // 是否是预测生成的

private:
	mutable bool IsQualified;     // 该 Mod 是否有效
}

不过这个结构体,通常是用于记录一些数据传递给外界,运行时本质存储并非如此

FAggregatorModChannel

FAggregatorModChannel 用于存储一个 Channel 中的所有 Mod

Channel 不知道怎么翻译,一般可以说是 通道

UENUM()
enum class EGameplayModEvaluationChannel : uint8
{
	Channel0 UMETA(Hidden),
	Channel1 UMETA(Hidden),
	Channel2 UMETA(Hidden),
	Channel3 UMETA(Hidden),
	Channel4 UMETA(Hidden),
	Channel5 UMETA(Hidden),
	Channel6 UMETA(Hidden),
	Channel7 UMETA(Hidden),
	Channel8 UMETA(Hidden),
	Channel9 UMETA(Hidden),

	// Always keep last
	Channel_MAX UMETA(Hidden)
};

虚幻给出了 10 个 Channel

至于 Channel 的作用就是将 Channel0 计算的值,作为基础值给 Channel1,再将 Channel1 的值作为基础值给 Channel2

for (auto& ChannelEntry : ModChannelsMap)
{
  const FAggregatorModChannel& CurChannel = ChannelEntry.Value;
  ComputedValue = CurChannel.EvaluateWithBase(ComputedValue, Parameters);
}

用于对不同权重 Mod 进行操作

比如,游戏中 伤害 通常是 (基础攻击力 + 装备攻击力) * 攻击倍率 * 伤害倍率 * 增伤倍率

可以将 基础攻击力 + 装备攻击力 记录在 Channel0 通道中,计算得到值

攻击倍率 记录在 Channel1 通道中,将 伤害倍率 记录在 Channel2

实际情况可能更加复杂,这里只是为了说明 Channel 的使用,而举例

FAggregatorModChannel 结构体本身比较简单

struct GAMEPLAYABILITIES_API FAggregatorModChannel
{
public:
  // 一些其他的函数(Some Function Else) ... 

  static float SumMods(const TArray<FAggregatorMod>& InMods, float Bias, const FAggregatorEvaluateParameters& Parameters);

private:
	TArray<FAggregatorMod> Mods[EGameplayModOp::Max];
}

核心属性仅有一个 Mods,其本质是一个 二维数组,一维数组长度是 4,数组中各个元素对应的就是具体操作的数值

比如 EGameplayModOp::Additive 值为 0,那么 Mods[0] 存储的就是 加法 对应的所有操作数值

EGameplayModOp::Max 值等于 4

EvaluateWithBase

EvaluateWithBase 函数为例,说明计算一个 Channel 的计算过程

float FAggregatorModChannel::EvaluateWithBase(float InlineBaseValue, const FAggregatorEvaluateParameters& Parameters) const
{
	for (const FAggregatorMod& Mod : Mods[EGameplayModOp::Override])
	{
		if (Mod.Qualifies())
		{
			return Mod.EvaluatedMagnitude;
		}
	}

	float Additive = SumMods(Mods[EGameplayModOp::Additive], GameplayEffectUtilities::GetModifierBiasByModifierOp(EGameplayModOp::Additive), Parameters);
	float Multiplicitive = SumMods(Mods[EGameplayModOp::Multiplicitive], GameplayEffectUtilities::GetModifierBiasByModifierOp(EGameplayModOp::Multiplicitive), Parameters);
	float Division = SumMods(Mods[EGameplayModOp::Division], GameplayEffectUtilities::GetModifierBiasByModifierOp(EGameplayModOp::Division), Parameters);

	if (FMath::IsNearlyZero(Division))
	{
		ABILITY_LOG(Warning, TEXT("Division summation was 0.0f in FAggregatorModChannel."));
		Division = 1.f;
	}

	return ((InlineBaseValue + Additive) * Multiplicitive) / Division;
}

首先获取 EGameplayModOp::Override 类型为 覆盖 操作的所有 Mod,找到第一个有效的 Mod,将其值作为返回值

很合理,覆盖 就是要覆盖其他操作计算的结果

接下来分别获取 加、乘、除 计算对应的值,并存储到对应的变量中 AdditiveMultiplicitiveDivision

这里顺便检查了一下 Division 是否趋近于 0,预防除 0 错误

最后计算的值是 ((InlineBaseValue + Additive) * Multiplicitive) / Division

可以知道,GAS 默认的计算公式是 (Value + Add) * Multi / Division

SumMods

SumMods 函数比较简单,用于计算一个 各自操作的最终值

float FAggregatorModChannel::SumMods(const TArray<FAggregatorMod>& InMods, float Bias, const FAggregatorEvaluateParameters& Parameters)
{
	float Sum = Bias;

	for (const FAggregatorMod& Mod : InMods)
	{
		if (Mod.Qualifies())
		{
			Sum += (Mod.EvaluatedMagnitude - Bias);
		}
	}

	return Sum;
}

虽然看着简单,但是 Bias 是什么?

Bias 具体的作用需要看到调用 SumMods 时的参数

float Additive = SumMods(Mods[EGameplayModOp::Additive], GameplayEffectUtilities::GetModifierBiasByModifierOp(EGameplayModOp::Additive), Parameters);

float GameplayEffectUtilities::GetModifierBiasByModifierOp(EGameplayModOp::Type ModOp)
{
	static const float ModifierOpBiases[EGameplayModOp::Max] = {0.f, 1.f, 1.f, 0.f};
	check(ModOp >= 0 && ModOp < EGameplayModOp::Max);

	return ModifierOpBiases[ModOp];
}

GetModifierBiasByModifierOp 函数也很简单,对 加法覆盖 操作返回 0;对 乘法除法 返回 0

其实理解 Bias 的作用很简单,比如我希望血量增加 50%,那么 乘法 操作最后得到的值是 0.5BaseValue * 0.5 很明显不符合我们的需求

对于乘法来说,期望增加 50% 其实是希望 BaseValue * 1.5,所以这里的 Bias 就是根据具体的操作,对基础计算值做一个修改

从另一个角度来说,如果没有乘法操作,如果得到的操作值是 0,最终值也是 0,也是个错

FAggregatorModChannelContainer

FAggregatorModChannelContainer 就是一个 通道容器,存储所有通道对应的 FAggregatorModChannel

struct GAMEPLAYABILITIES_API FAggregatorModChannelContainer
{
  // 其他的一些计算函数(Some Functions Else)...

  float EvaluateWithBase(float InlineBaseValue, const FAggregatorEvaluateParameters& Parameters) const;

private:
	TMap<EGameplayModEvaluationChannel, FAggregatorModChannel> ModChannelsMap;
}

基于给定的基础值,通过 EvaluateWithBase 可以得到最终的值

float FAggregatorModChannelContainer::EvaluateWithBase(float InlineBaseValue, const FAggregatorEvaluateParameters& Parameters) const
{
	float ComputedValue = InlineBaseValue;

	for (auto& ChannelEntry : ModChannelsMap)
	{
		const FAggregatorModChannel& CurChannel = ChannelEntry.Value;
		ComputedValue = CurChannel.EvaluateWithBase(ComputedValue, Parameters);
	}

	return ComputedValue;
}

GE

GE 的时间周期分类

GE 的时间配置如上图所示,分为三种类型

周期类型 作用
Instant 立即执行一次
Infinite 永久持续
Has Duration 持续一段时间

Period 用于配置执行周期

根据周期类型的不同,Period 数值的不同,会出现几种不同的情况

Duration 配置 效果 解释
DurationPolicy: Instant 修改 BaseValue(current也跟着变)
DurationPolicy: Infinite
Period: 0.0
只修改 CurrentValue,BaseValue 不变
DurationPolicy: Infinite
Period: 1.0
修改 BaseValue(current也跟着变)
DurationPolicy: HasDuration
ScalableFloatMagnitude: 2.0
Period: 0.0
修改了CurrentValue,BaseValue不变,2s 后GE消除,CurrentValue 恢复到 100
DurationPolicy: HasDuration
ScalableFloatMagnitude: 2.0
Period: 1.0
直接修改了 BaseValue (current也跟着变)

分析来看,这是合理的

  • 如果一个 Effect 是周期性的,但是 Period 为 0,表示这是一个增益性的 Buff,在持续时间结束后需要清除,所以修改 CurrentValue 更为合适
  • 如果一个 Effect 是周期性的,并且 Period 不为 0 或者这个 GE 是 Instant 的,那么生效时应该修改 BaseValue

但是这是一个隐式的计算过程,对外并不可见,可能会导致使用者的使用错误,所以需要添加额外说明

通过查看源码,可以发现对属性的所有修改操作,会封装成一个 Mod 的数组,基于 BaseValueMod 数组,最终计算得到 CurrentValue

ModModifier 的缩写

关于 UGameplayEffect、FGameplayEffectSpec 和 FActiveGameplayEffect

UGameplayEffect 用于配置,新建的 GE 的资产就是这个

FGameplayEffectSpec 包含 UGameplayEffect 和 对应的运行时信息,比如运行时计算得到的 DurationPeriod

FActiveGameplayEffect 包含 UGameplayEffect,当一个 GE 是周期性时,会加入到 FActiveGameplayEffectsContainer 容器中,需要记录 GE 执行的 开始时间、下一次执行时间 等信息

综上,不同的配置用于的不同的情况,但是无论如何,一个 GE 只要被应用了,就会创建对应的 FGameplayEffectSpec 实例

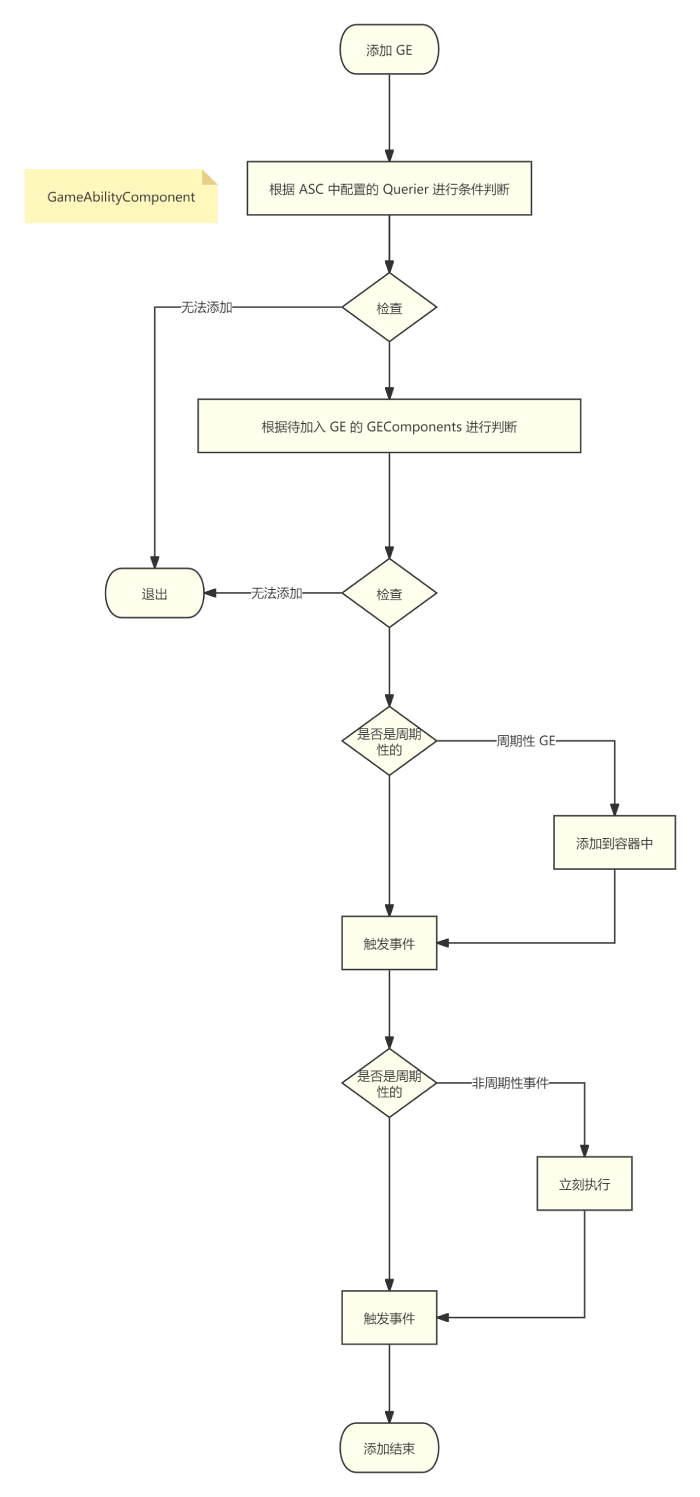
GE 的添加流程

BlueprintCallableBP_ApplyGameplayEffectToSelf 作为入口

  1. 通过传入的 TSubclassOf<UGameplayEffect> 创建 GE 对象
  2. 调用 ApplyGameplayEffectToTarget
UGameplayEffect* GameplayEffect = GameplayEffectClass->GetDefaultObject<UGameplayEffect>();
return ApplyGameplayEffectToTarget(GameplayEffect, Target, Level, Context);	注意这里是通过 GetDefaultObject 获取目标的 CDO 对象,也就是说所有 

GE 在这里得到的 GameplayEffect 都是同一个对象,这为后面判断堆叠提供了帮助 在 ApplyGameplayEffectToTarget

  1. 通过传入参数创建 FGameplayEffectSpec
  2. 调用 ApplyGameplayEffectSpecToTarget
FGameplayEffectSpec	Spec(GameplayEffect, Context, Level);
return ApplyGameplayEffectSpecToTarget(Spec, Target, PredictionKey);在 ApplyGameplayEffectSpecToTarget 中
  1. 判断是否需要预测,以此来清空预测键 PredictionKey
  2. 调用 Target->ApplyGameplayEffectSpecToSelf 获得 GE 的 Handle 接下来所有代码都不考虑网络同步和预测的问题 在 Target->ApplyGameplayEffectSpecToSelf
  3. 检查
    • 通过 GameplayEffectApplicationQueries 检查当前要添加的 GE 是否有效
    • 通过 ActiveGameplayEffects 和当前要添加的 GE 检查能否添加
      • 通过 GEComponent 来判断的
      • 例如:AssetTagsGameplayEffectComponentAbilitiesGameplayEffectComponentGEComponent 配置
    • 检查当前准备添加的 GE 是否配置了有效的 Attribute
  4. 判断是否是立即执行的 GE
    • 如果是立即执行的 GE:ExecuteGameplayEffect(*OurCopyOfSpec, PredictionKey) 直接执行 GE
    • 如果是持续时间的 GE:ActiveGameplayEffects.ApplyGameplayEffectSpec 添加 GE 到容器中

ActiveGameplayEffects.ApplyGameplayEffectSpec

  1. 判断堆叠
    • 如果堆叠:更新叠层计数,根据条件刷新持续时间、重置计数器等操作,使用现有的 FActiveGameplayEffect 实例
    • 如果不堆叠:创建 FActiveGameplayEffect 实例
  2. 重新计算 FActiveGameplayEffect 数值,收集其绑定的属性
  3. 计算持续时间和周期,绑定 Timer 到 FActiveGameplayEffect 实例上
  4. 根据是否堆叠触发不同的事件
    • 如果堆叠:触发 OnStackCountChange
    • 如果不堆叠:触发 InternalOnActiveGameplayEffectAdded

在代码中有两个地方使用了 TimeManager

  • 第一个 Timer 是在持续时间结束后触发,用于标记效果过期(可以移除效果),只触发一次所以 bLoop 设置为 false
  • 第二个 Timer 是固定时间执行周期性效果(每秒造成1点伤害),需要循环触发所以设置为 true
    • 如果 GE 的 bExecutePeriodicEffectOnApplication 为 true,表示 GE 添加时立刻执行一次,所以会额外注册一个 TimerManager.SetTimerForNextTick
// Calculate Duration mods if we have a real duration
if (DurationBaseValue > 0.f)
{
    float FinalDuration = AppliedEffectSpec.CalculateModifiedDuration();
    // 一些判断和特殊数据处理
    if (Owner && bSetDuration)
    {
        FTimerManager& TimerManager = Owner->GetWorld()->GetTimerManager();
        FTimerDelegate Delegate = FTimerDelegate::CreateUObject(Owner, &UAbilitySystemComponent::CheckDurationExpired, AppliedActiveGE->Handle);
        TimerManager.SetTimer(AppliedActiveGE->DurationHandle, Delegate, FinalDuration, false);
        if (!ensureMsgf(AppliedActiveGE->DurationHandle.IsValid(), TEXT("Invalid Duration Handle after attempting to set duration for GE %s @ %.2f"), 
            *AppliedActiveGE->GetDebugString(), FinalDuration))
        {
            // Force this off next frame
            TimerManager.SetTimerForNextTick(Delegate);
        }
    }
}

// Register period callbacks with the timer manager
if (bSetPeriod && Owner && (AppliedEffectSpec.GetPeriod() > UGameplayEffect::NO_PERIOD))
{
    FTimerManager& TimerManager = Owner->GetWorld()->GetTimerManager();
    FTimerDelegate Delegate = FTimerDelegate::CreateUObject(Owner, &UAbilitySystemComponent::ExecutePeriodicEffect, AppliedActiveGE->Handle);
        
    // The timer manager moves things from the pending list to the active list after checking the active list on the first tick so we need to execute here
    if (AppliedEffectSpec.Def->bExecutePeriodicEffectOnApplication)
    {
        TimerManager.SetTimerForNextTick(Delegate);
    }

    TimerManager.SetTimer(AppliedActiveGE->PeriodHandle, Delegate, AppliedEffectSpec.GetPeriod(), true);
}

InternalOnActiveGameplayEffectAdded 函数中

  1. 会根据 GEComponent 来判断当前 GE 能否被激活或者说是否被抑制(bIsInhibited)
  2. 调用 UAbilitySystemComponent::InhibitActiveGameplayEffect

UAbilitySystemComponent::InhibitActiveGameplayEffect 函数中

  1. 根据 GE 是否被 抑制
    • 被抑制:执行 RemoveActiveGameplayEffectGrantedTagsAndModifiers
    • 不被抑制:执行 AddActiveGameplayEffectGrantedTagsAndModifiers
  2. 触发 OnInhibitionChanged 事件
  3. FScopedAggregatorOnDirtyBatch 对象析构的时候触发
    • ActiveGameplayEffects.OnMagnitudeDependencyChange 属性变化事件
    • OnDirty 脏数据事件触发

流程图

代码执行过程

GE的添加流程

GE 的执行流程

FTimerDelegate Delegate = FTimerDelegate::CreateUObject(Owner, &UAbilitySystemComponent::ExecutePeriodicEffect, AppliedActiveGE->Handle);

根据上面的代码,直接定位执行位置是 UAbilitySystemComponent::ExecutePeriodicEffect

通过函数调用,真正执行的代码在 FActiveGameplayEffectsContainer::ExecuteActiveEffectsFrom 函数中

  1. 设置 TargetTagsOwner 标记上的 GameplayTags
  2. 计算 GEModifiers
  3. 通过循环调用 InternalExecuteMod 应用 Modifier
  4. 遍历 Executions 数组,计算得到 ConditionalEffectSpecs 将要附加的 GE
  5. 触发 GC
  6. 应用 ConditionalEffectSpecs
  7. 最后触发事件

重点在于两个函数 CalculateModifierMagnitudesInternalExecuteMod

CalculateModifierMagnitudes

const FGameplayModifierInfo& ModDef = Def->Modifiers[ModIdx];
FModifierSpec& ModSpec = Modifiers[ModIdx];

if (ModDef.ModifierMagnitude.AttemptCalculateMagnitude(*this, ModSpec.EvaluatedMagnitude) == false)
{
    ModSpec.EvaluatedMagnitude = 0.f;
    ABILITY_LOG(Warning, TEXT("Modifier on spec: %s was asked to CalculateMagnitude and failed, falling back to 0."), *ToSimpleString());
}

很清晰,通过在 GE 中配置的 Def->Modifiers 计算出 ModSpec.EvaluatedMagnitude 的值

switch (MagnitudeCalculationType)
{
case EGameplayEffectMagnitudeCalculation::ScalableFloat:break;
case EGameplayEffectMagnitudeCalculation::AttributeBased:break;
case EGameplayEffectMagnitudeCalculation::CustomCalculationClass:break;
case EGameplayEffectMagnitudeCalculation::SetByCaller:break;
// ...
}

AttemptCalculateMagnitude 中通过枚举,来计算具体的值内容

InternalExecuteMod 函数中,核心代码如下

if (AttributeSet->PreGameplayEffectExecute(ExecuteData))
{
    float OldValueOfProperty = Owner->GetNumericAttribute(ModEvalData.Attribute);
    ApplyModToAttribute(ModEvalData.Attribute, ModEvalData.ModifierOp, ModEvalData.Magnitude, &ExecuteData);

    FGameplayEffectModifiedAttribute* ModifiedAttribute = Spec.GetModifiedAttribute(ModEvalData.Attribute);
    if (!ModifiedAttribute)
    {
        // If we haven't already created a modified attribute holder, create it
        ModifiedAttribute = Spec.AddModifiedAttribute(ModEvalData.Attribute);
    }
    ModifiedAttribute->TotalMagnitude += ModEvalData.Magnitude;

    {
        SCOPE_CYCLE_COUNTER(STAT_PostGameplayEffectExecute);
        /** This should apply 'gamewide' rules. Such as clamping Health to MaxHealth or granting +3 health for every point of strength, etc */
        AttributeSet->PostGameplayEffectExecute(ExecuteData);
    }
}

基本流程也很简单

  1. 调用 PreGameplayEffectExecute 判断能否触发
  2. 添加对应属性修改 ApplyModToAttribute
  3. 添加属性的修改记录
  4. 设置累加值
  5. 触发事件 PostGameplayEffectExecute

GE的执行流程

UGameplayEffectExecutionCalculation

UGameplayEffectExecutionCalculationUGameplayModMagnitudeCalculation 类似,都是可以自定义属性的计算过程,不同的是 UGameplayEffectExecutionCalculation 可以对多个属性进行操作

Lyra 项目中的 ULyraDamageExecution 为例

Execute_Implementation(const FGameplayEffectCustomExecutionParameters& ExecutionParams, FGameplayEffectCustomExecutionOutput& OutExecutionOutput)

首先观察参数

  • ExecutionParamsconst &,表示作为输入
  • OutExecutionOutput&,表示作为输出

通过 ExecutionParams 可以得到 FGameplayEffectSpec 这个 GE 的运行时实例

const FGameplayTagContainer* SourceTags = Spec.CapturedSourceTags.GetAggregatedTags();
const FGameplayTagContainer* TargetTags = Spec.CapturedTargetTags.GetAggregatedTags();

FAggregatorEvaluateParameters EvaluateParameters;
EvaluateParameters.SourceTags = SourceTags;
EvaluateParameters.TargetTags = TargetTags;

float BaseDamage = 0.0f;
ExecutionParams.AttemptCalculateCapturedAttributeMagnitude(DamageStatics().BaseDamageDef, EvaluateParameters, BaseDamage);

收集 SourceTarget 身上的 Tag,通过 AttemptCalculateCapturedAttributeMagnitude 将捕获的属性 以及 收集的信息 进行计算得到 BaseDamage

捕获的属性是 ULyraCombatSet::GetBaseDamageAttribute()

这一步进行计算,得到属性值

接下来就是进行一系列计算:距离衰减、友伤判定、护甲衰减等,得到最终的数值 DamageDone

最后将 DamageDown 应用到属性上

OutExecutionOutput.AddOutputModifier(FGameplayModifierEvaluatedData(ULyraHealthSet::GetDamageAttribute(), EGameplayModOp::Additive, DamageDone));

注意,最开始获取伤害是通过 ULyraCombatSet::GetBaseDamageAttribute 属性,最后应用伤害是在 ULyraHealthSet::GetDamageAttribute

这也是 UGameplayEffectCalculation 的优势点

UGameplayEffectComponent

为了方便配置、提升可扩展性,将 GE 执行的各个流程封装成成 UGameplayEffectComponent,根据各自的需求实现各自的功能

从源码来看,UGameplayEffectComponent 内容非常简单

函数 作用
CanGameplayEffectApply 检查 GE 是否可以应用到目标,必须所有的 GEComponent 都返回 True ,该 GE 才可以被应用
OnActiveGameplayEffectAdded 带持续时间的效果激活时,如果返回 False,表示该 GE 不能激活
OnGameplayEffectExecuted 在瞬时效果或周期效果的执行时触发
OnGameplayEffectApplied 效果首次应用或堆叠时的通用入口
OnGameplayEffectChanged 编辑器中对 GameplayEffect 的修改保存后

OnGameplayEffectChanged 通常执行在 Editor 模式下

通过拆分 GE 的生命周期,根据各自的需求封装 GEComponent


UAdditionalEffectsGameplayEffectComponent 为例

UAdditionalEffectsGameplayEffectComponent 的作用是当 GE 被 Applied 的时候,添加新的 GE 到 Target

  • OnActiveGameplayEffectAdded 激活时绑定了 GE 的 Removed 事件,方便在 Removed 的时候删除本次添加的 GE
  • OnGameplayEffectApplied 通过 ConditionalEffect 将能够添加的 GE 添加到 Target 上

UAssetTagsGameplayEffectComponent 为例

UAssetTagsGameplayEffectComponent 的作用是为 GE 添加 Tags

  • OnGameplayEffectChanged 的时候,将 InheritableAssetTags 存储的内容添加到 GE 的 CachedAssetTags 属性中
  • PostEditChangeProperty 的时候,同步更新 GE 中的 CachedAssetTags 属性

PostEditChangeProperty 是 UObject 的函数,当资产更新的时候触发,这里就是修改 AssetTag 的时候触发


还有一个 UGameplayEffectUIData

UGameplayEffectUIData 本身没有 任何属性,也没有重写 任何函数

它的作用就是作为一个标记类,所有继承 UGameplayEffectUIData 的类都是用于 UI 显示的配置

比如 Lyra 项目中 UTopDownArenaPickupUIData,在项目中可以通过 GetGameplayEffectUIData 获取对应的继承 UGameplayEffectUIData 的配置项

上述中,获取到对应的 UGameplayEffectUIData 后,获取配置中的特效、贴图等配置,进行后续操作


由于 UGameplayEffectComponent 的存在,现在 GE 的配置更加方便、简单、易读

FActiveGameplayEffectsContainer

这是什么?

这是一个存储激活的 GE (FActiveGameplayEffect) 的容器(Container)

当一个 GE 被实例化的时候会封装成 FGameplayEffectSpec,当 GE 有持续时间时会通过 ApplyGameplayEffectSpec 添加到容器中,并封装成 FActiveGameplayEffect

struct GAMEPLAYABILITIES_API FActiveGameplayEffectsContainer : public FFastArraySerializer

它继承自 FFastArraySerializer,是一种专为复制大型数组而设计的序列化方式

  • 适用于 TArray 类型。
  • 高效处理数组内任意位置的元素删除与新增,复制时仅发送变化的内容(Delta 序列化)。
  • 支持在客户端触发新增、删除事件回调

MarkItemDirty 对修改的 Entity 标脏

FActiveGameplayEffectsContainer 维护一个数组 GameplayEffects_Internal 用于存储 Active GE 的实体

UPROPERTY()
TArray<FActiveGameplayEffect>	GameplayEffects_Internal;

HandleActiveGameplayEffectStackOverflow

处理堆叠逻辑

将堆叠超过 Limit 时配置的 OverflowEffects 应用到 Owner

for (TSubclassOf<UGameplayEffect> OverflowEffect : StackedGE->OverflowEffects)
{
  if (const UGameplayEffect* CDO = OverflowEffect.GetDefaultObject())
  {
    FGameplayEffectSpec NewGESpec;
    NewGESpec.InitializeFromLinkedSpec(CDO, OverflowingSpec);
    Owner->ApplyGameplayEffectSpecToSelf(NewGESpec);
  }
}

根据 bClearStackOnOverflow 配置,清理掉当前的 GE

if (!bAllowOverflowApplication && StackedGE->bClearStackOnOverflow)
{
  Owner->RemoveActiveGameplayEffect(ActiveStackableGE.Handle);
}

ApplyGameplayEffectSpec

首先找到 Stack 堆叠的 ActiveGE

如果存在堆叠的 GE 则触发堆叠逻辑,否则创建新的 ActiveGE

处理堆叠逻辑

  • 如果 ExistingStackableGE 不为空,则表示找到能够堆叠的 GE

如果当前 ExistingStackableGE 的堆叠层数已经等于 StackLimitCount,那么新添加的 GE 肯定会导致堆叠溢出

需要执行 HandleActiveGameplayEffectStackOverflow 来处理堆叠溢出逻辑

if (ExistingSpec.GetStackCount() == ExistingSpec.Def->StackLimitCount)
{
  if (!HandleActiveGameplayEffectStackOverflow(*ExistingStackableGE, ExistingSpec, Spec))
  {
    return nullptr;
  }
}

接下来处理堆叠层数,让 ExistingStackableGE 的堆叠层数是

NewStackCount = ExistingSpec.GetStackCount() + Spec.GetStackCount();
if (ExistingSpec.Def->StackLimitCount > 0)
{
  NewStackCount = FMath::Min(NewStackCount, ExistingSpec.Def->StackLimitCount);
}

// ... do something else

ExistingStackableGE->Spec.SetStackCount(NewStackCount);

注意这里通过 FMath::Min 限制了堆叠层数不超过 StackLimitCount

最后根据配置来处理时间周期相关的逻辑,比如重新计时等

// Make sure the GE actually wants to refresh its duration
if (GEDef->StackDurationRefreshPolicy == EGameplayEffectStackingDurationPolicy::NeverRefresh)
{
  bSetDuration = false;
}
else
{
  RestartActiveGameplayEffectDuration(*ExistingStackableGE);
}

根据上面的代码,不难发现一个问题,那就是对堆叠层数的处理

试想一种情况,当前有 4 层,新添加的 GE 是 2 层,StackLimitCount 的限制是 5 层

根据上面的代码逻辑

  1. 由于当前层数 4 层不等于 StackLimitCount,所以不处理堆叠溢出逻辑
  2. 计算 NewStackCount 堆叠层数,由于 FMath::Min 所以最后 NewStackCount 等于 5
  3. 后续其他逻辑

这里对堆叠层数的处理和堆叠层数溢出的处理有点违反习惯

通常来说 4 + 2 = 6 > 5 应该触发堆叠溢出,但是没有,再下一次添加的时候才会触发,这里的逻辑需要特别记住

不堆叠 创建新的 ActiveGE

  • 如果 ExistingStackableGE 为空,则需要创建新的 ActiveGE

这里需要关注一个成员属性 ScopeLockCount

mutable int32 ScopedLockCount;

ScopedLockCount 用于表示当前的这个容器(Container)是否正在被使用,如果当前容器正在被使用

GameplayEffects_Internal.GetSlack() 可以得到数组预分配内存中可容纳的额外元素数量。如果该值 <= 0 表示数组已满(或接近满),此时添加新元素会触发内存重新分配

如果当前容器正在被使用,并且容器已满,那么就不能直接添加到容器中,需要添加到 PendingGameplayEffectHead 链表中

if (ScopedLockCount > 0 && GameplayEffects_Internal.GetSlack() <= 0)

如果 PendingGameplayEffectNext 为空,则在堆上创建新的对象;如果不为空,则直接在现有内存上构建对象

if (*PendingGameplayEffectNext == nullptr)
{
  // 堆分配新对象
  AppliedActiveGE = new FActiveGameplayEffect(NewHandle, Spec, GetWorldTime(), GetServerWorldTime(), InPredictionKey);
  *PendingGameplayEffectNext = AppliedActiveGE;
}
else
{
  // 重用内存
  **PendingGameplayEffectNext = FActiveGameplayEffect(NewHandle, Spec, GetWorldTime(), GetServerWorldTime(), InPredictionKey);
  AppliedActiveGE = *PendingGameplayEffectNext;
}
// 更新链表指针
PendingGameplayEffectNext = &AppliedActiveGE->PendingNext;

如果可以直接添加到 GameplayEffects_Internal 数组中,则调用下面这个代码逻辑

AppliedActiveGE = new(GameplayEffects_Internal) FActiveGameplayEffect(NewHandle, Spec, GetWorldTime(), GetServerWorldTime(), InPredictionKey);

上述代码使用了 placement new,关于其解释在另一篇文章

简单来说 placement new 用于在一块已经创建了内存的地方调用构造函数

由于 TArray 重载了 operator new,所以这里会对数组中一个合适的位置进行 placement new 操作

template <typename T,typename AllocatorType> void* operator new(size_t Size, TArray<T, AllocatorType>& Array)
{
	check(Size == sizeof(T));
	const auto Index = Array.AddUninitialized();
	return &Array[Index];
}

通过上面这些条件判断,最终创建出 ActiveGE 并添加到合适的地方

ScopedLockCount 用于表示当前的 Container 是否正在被使用,使用 FScopedActiveGameplayEffectLock 的构造和析构函数来 增加减少 ScopedLockCount 的值

mutable 关键字表示该变量可以在 count 函数中修改

void FActiveGameplayEffectsContainer::IncrementLock()
{
	ScopedLockCount++;
}

void FActiveGameplayEffectsContainer::DecrementLock()
{
	if (--ScopedLockCount == 0)
  {
    // 处理 PendingGameplayEffectHead 逻辑
  }
}

FScopedActiveGameplayEffectLock::FScopedActiveGameplayEffectLock(FActiveGameplayEffectsContainer& InContainer)
	: Container(InContainer)
{
	Container.IncrementLock();
}

FScopedActiveGameplayEffectLock::~FScopedActiveGameplayEffectLock()
{
	Container.DecrementLock();
}

FScopedActiveGameplayEffectLock 析构的时候,去判断 ScopedLockCount 是否归零,如果归零了就可以去处理 PendingGameplayEffectHead 相关逻辑,将其真正添加到 GameplayEffects_Internal 数组中

后续处理

  1. 收集和初始化数据,绑定关联关系
AppliedEffectSpec.CaptureAttributeDataFromTarget(Owner);
AppliedEffectSpec.CalculateModifierMagnitudes();

AppliedEffectSpec.CapturedRelevantAttributes.RegisterLinkedAggregatorCallbacks(AppliedActiveGE->Handle);
  1. 计算持续时间,并绑定 Timer,在持续时间结束后调用 UAbilitySystemComponent::CheckDurationExpired
float FinalDuration = AppliedEffectSpec.CalculateModifiedDuration();

AppliedEffectSpec.SetDuration(FinalDuration, true);

if (Owner && bSetDuration)
{
  FTimerManager& TimerManager = Owner->GetWorld()->GetTimerManager();
  FTimerDelegate Delegate = FTimerDelegate::CreateUObject(Owner, &UAbilitySystemComponent::CheckDurationExpired, AppliedActiveGE->Handle);
  TimerManager.SetTimer(AppliedActiveGE->DurationHandle, Delegate, FinalDuration, false);
  if (!ensureMsgf(AppliedActiveGE->DurationHandle.IsValid(), TEXT("Invalid Duration Handle after attempting to set duration for GE %s @ %.2f"), 
    *AppliedActiveGE->GetDebugString(), FinalDuration))
  {
    TimerManager.SetTimerForNextTick(Delegate);
  }
}
  1. 计算执行周期,并绑定 Timer,在执行时调用 UAbilitySystemComponent::ExecutePeriodicEffect
FTimerManager& TimerManager = Owner->GetWorld()->GetTimerManager();
FTimerDelegate Delegate = FTimerDelegate::CreateUObject(Owner, &UAbilitySystemComponent::ExecutePeriodicEffect, AppliedActiveGE->Handle);

if (AppliedEffectSpec.Def->bExecutePeriodicEffectOnApplication)
{
  TimerManager.SetTimerForNextTick(Delegate);
}

TimerManager.SetTimer(AppliedActiveGE->PeriodHandle, Delegate, AppliedEffectSpec.GetPeriod(), true);
  1. 标记脏数据
  2. 后续处理,并抛出事件
if (ExistingStackableGE)
{
  OnStackCountChange(*ExistingStackableGE, StartingStackCount, NewStackCount);
}
else
{
  InternalOnActiveGameplayEffectAdded(*AppliedActiveGE);
}

FActiveGameplayEffectHandle

FActiveGameplayEffectHandle 用于表示 FActiveGameplayEffect 唯一 ID

FActiveGameplayEffectHandle NewHandle = FActiveGameplayEffectHandle::GenerateNewHandle(Owner);

FActiveGameplayEffect 构造函数中存储在 Handle 属性中

Handle 的创建逻辑也很简单

static int32 GHandleID=0;
FActiveGameplayEffectHandle NewHandle(GHandleID++);

TWeakObjectPtr<UAbilitySystemComponent> WeakPtr(OwningComponent);

GlobalActiveGameplayEffectHandles::Map.Add(NewHandle, WeakPtr);

return NewHandle;

根据上面的代码,不难发现,就是定义了一个全局变量 GHandleID,每次都创建的时候都直接 ++ 即可

主要是在全局作用域中存储 HandleOwner 的关系

namespace GlobalActiveGameplayEffectHandles
{
	static TMap<FActiveGameplayEffectHandle, TWeakObjectPtr<UAbilitySystemComponent>>	Map;
}

CheckDuration

记得 ActiveGE 的持续时间绑定的 Delegate

FTimerDelegate Delegate = FTimerDelegate::CreateUObject(Owner, &UAbilitySystemComponent::CheckDurationExpired, AppliedActiveGE->Handle);

当持续时间结束之后,执行 OwnerUAbilitySystemComponent::CheckDurationExpired

void UAbilitySystemComponent::CheckDurationExpired(FActiveGameplayEffectHandle Handle)
{
	ActiveGameplayEffects.CheckDuration(Handle);
}

本质上还是执行 ContainerCheckDuration 函数

逻辑也比较简单,根据 Handle 找到对应的 ActiveGE

记录当前时间 和 GE 的持续时间

float Duration = Effect.GetDuration();
float CurrentTime = GetWorldTime();

判断时间是否超时

if (Duration > 0.f && (((Effect.StartWorldTime + Duration) < CurrentTime) ||
    FMath::IsNearlyZero(CurrentTime - Duration - Effect.StartWorldTime, KINDA_SMALL_NUMBER)))

如果没有超时,鉴定为有问题,强制刷新持续时间

else
{
  // Effect isn't finished, just refresh its duration timer
  RefreshDurationTimer = true;
}

如果超时,根据所属 Stack 堆叠策略,执行不同的计算逻辑

// Figure out what to do based on the expiration policy
switch(Effect.Spec.Def->GetStackExpirationPolicy())
{
case EGameplayEffectStackingExpirationPolicy::ClearEntireStack:
  StacksToRemove = -1; // Remove all stacks
  CheckForFinalPeriodicExec = true;					
  break;
case EGameplayEffectStackingExpirationPolicy::RemoveSingleStackAndRefreshDuration:
  StacksToRemove = 1;
  CheckForFinalPeriodicExec = (Effect.Spec.GetStackCount() == 1);
  RefreshStartTime = true;
  RefreshDurationTimer = true;
  break;
case EGameplayEffectStackingExpirationPolicy::RefreshDuration:
  RefreshStartTime = true;
  RefreshDurationTimer = true;
  break;
};	
类型 属性 作用
TMap AttributeAggregatorMap 每个被任何 Active GE 修改过的 FGameplayAttribute 维护一个 FAggregator
TMap AttributeChangeDelegates 注册当某个 FGameplayAttribute 的值发生变化时触发的回调委托
TMap AttributeValueChangeDelegates 为每个 FGameplayAttribute 维护一个当该属性值发生有意义的变化(超出容差范围)时触发的回调委托
TMap CustomMagnitudeClassDependencies 管理动态数值计算器 (UGameplayModMagnitudeCalculation 类) 的依赖关系
TMap, TArray > SourceStackingMap 用于管理当这个 ASC 是 GE 的 Instigator (来源) 时,该 GE 在其他目标身上的堆叠情况
mutable int32 ScopedLockCount 作用域锁 (Scoped Lock) 的计数器
int32 PendingRemoves 一个简单的计数器,记录当前有多少个 FActiveGameplayEffect 被标记为待移除
堆叠策略 作用 执行操作
ClearEntireStack 清除整个堆叠 完全移除整个效果堆叠
RemoveSingleStackAndRefreshDuration 移除单个堆叠并刷新持续时间
RefreshDuration 刷新持续时间 不减少堆叠数,只刷新效果的持续时间

根据前面策略,设置 StacksToRemoveRefreshStartTimeRefreshDurationTimer 的值,再根据值执行不同的逻辑

StacksToRemove 默认值为 -2 表示不做事,该值为 -1 时表示全部清除,为正数时清除指定层数

RefreshStartTime 为真,执行 RestartActiveGameplayEffectDuration,但是这一步只是修改 ActiveGEStartTime 为当前时间,并触发 OnGameplayEffectDurationChange 事件

本质上,并没有真的改变持续时间本身

RefreshDurationTimer 为真,会真正的重新创建并绑定定时器委托

if (StacksToRemove >= -1)
{
  InternalRemoveActiveGameplayEffect(ActiveGEIdx, StacksToRemove, false);
}

if (RefreshStartTime)
{
  RestartActiveGameplayEffectDuration(Effect);
}

if (RefreshDurationTimer)
{
  // ... 重新设置 Timer
}

ExecutePeriodicGameplayEffect

记得 ActiveGE 的周期执行绑定的 Delegate

FTimerDelegate Delegate = FTimerDelegate::CreateUObject(Owner, &UAbilitySystemComponent::ExecutePeriodicEffect, AppliedActiveGE->Handle);

void UAbilitySystemComponent::ExecutePeriodicEffect(FActiveGameplayEffectHandle	Handle)
{
	ActiveGameplayEffects.ExecutePeriodicGameplayEffect(Handle);
}

所以本质上,还是执行 FActiveGameplayEffectsContainer 容器的 ExecutePeriodicGameplayEffect 函数

void FActiveGameplayEffectsContainer::ExecutePeriodicGameplayEffect(FActiveGameplayEffectHandle Handle)
{
	GAMEPLAYEFFECT_SCOPE_LOCK();

	FActiveGameplayEffect* ActiveEffect = GetActiveGameplayEffect(Handle);

	if (ActiveEffect != nullptr)
	{
		InternalExecutePeriodicGameplayEffect(*ActiveEffect);
	}
}

根据下面的代码,可以分为两个部分

  1. 执行部分 ExecuteActiveEffectsFrom
  2. OwnerSource事件广播
void FActiveGameplayEffectsContainer::InternalExecutePeriodicGameplayEffect(FActiveGameplayEffect& ActiveEffect)
{
	GAMEPLAYEFFECT_SCOPE_LOCK();	
	if (!ActiveEffect.bIsInhibited)
	{
		FScopeCurrentGameplayEffectBeingApplied ScopedGEApplication(&ActiveEffect.Spec, Owner);

    // do something else ...
		
		ActiveEffect.Spec.ModifiedAttributes.Empty();

		ExecuteActiveEffectsFrom(ActiveEffect.Spec);

		UAbilitySystemComponent* SourceASC = ActiveEffect.Spec.GetContext().GetInstigatorAbilitySystemComponent();
		Owner->OnPeriodicGameplayEffectExecuteOnSelf(SourceASC, ActiveEffect.Spec, ActiveEffect.Handle);
		if (SourceASC)
		{
			SourceASC->OnPeriodicGameplayEffectExecuteOnTarget(Owner, ActiveEffect.Spec, ActiveEffect.Handle);
		}
	}
}

ExecuteActiveEffectsFrom

周期性 GE 真正执行逻辑的地方

  1. 捕获数据,计算 Modifier 具体数值
SpecToUse.CapturedTargetTags.GetActorTags().Reset();
Owner->GetOwnedGameplayTags(SpecToUse.CapturedTargetTags.GetActorTags());

SpecToUse.CalculateModifierMagnitudes();
  1. 通过 InternalExecuteMod 修改属性的 BaseValue
for (int32 ModIdx = 0; ModIdx < SpecToUse.Modifiers.Num(); ++ModIdx)
{
  const FGameplayModifierInfo& ModDef = SpecToUse.Def->Modifiers[ModIdx];
  
  FGameplayModifierEvaluatedData EvalData(ModDef.Attribute, ModDef.ModifierOp, SpecToUse.GetModifierMagnitude(ModIdx, true));
  ModifierSuccessfullyExecuted |= InternalExecuteMod(SpecToUse, EvalData);
}
  1. 执行 GE 中配置的 UGameplayEffectExecutionCalculation
for (const FGameplayEffectExecutionDefinition& CurExecDef : SpecToUse.Def->Executions)
{
  // 得到 Execution 的 CDO
  const UGameplayEffectExecutionCalculation* ExecCDO = CurExecDef.CalculationClass->GetDefaultObject<UGameplayEffectExecutionCalculation>();

  // 执行 Execute 
  FGameplayEffectCustomExecutionParameters ExecutionParams(SpecToUse, CurExecDef.CalculationModifiers, Owner, CurExecDef.PassedInTags, PredictionKey);
  FGameplayEffectCustomExecutionOutput ExecutionOutput;
  ExecCDO->Execute(ExecutionParams, ExecutionOutput);
  
  // 对 ExecutionOutput 进行操作,对属性进行修改
  TArray<FGameplayModifierEvaluatedData>& OutModifiers = ExecutionOutput.GetOutputModifiersRef();
  
  for (FGameplayModifierEvaluatedData& CurExecMod : OutModifiers)
  {
    if (bApplyStackCountToEmittedMods && SpecStackCount > 1)
    {
      CurExecMod.Magnitude = GameplayEffectUtilities::ComputeStackedModifierMagnitude(CurExecMod.Magnitude, SpecStackCount, CurExecMod.ModifierOp);
    }
    ModifierSuccessfullyExecuted |= InternalExecuteMod(SpecToUse, CurExecMod);
  }

  // 添加 Execution 中配置的根据条件添加的 GE
  if (bRunConditionalEffects)
  {
    for (const FConditionalGameplayEffect& ConditionalEffect : CurExecDef.ConditionalGameplayEffects)
    {
      if (ConditionalEffect.CanApply(SpecToUse.CapturedSourceTags.GetActorTags(), SpecToUse.GetLevel()))
      {
        FGameplayEffectSpecHandle SpecHandle = ConditionalEffect.CreateSpec(SpecToUse.GetEffectContext(), SpecToUse.GetLevel());
        if (SpecHandle.IsValid())
        {
          ConditionalEffectSpecs.Add(SpecHandle);
        }
      }
    }
  }
}
  1. 抛出事件
if (InvokeGameplayCueExecute && SpecToUse.Def->GameplayCues.Num())
{
  UAbilitySystemGlobals::Get().GetGameplayCueManager()->InvokeGameplayCueExecuted_FromSpec(Owner, SpecToUse, PredictionKey);
}

for (const FGameplayEffectSpecHandle& TargetSpec : ConditionalEffectSpecs)
{
  if (TargetSpec.IsValid())
  {
    Owner->ApplyGameplayEffectSpecToSelf(*TargetSpec.Data.Get(), PredictionKey);
  }
}

Spec.Def->OnExecuted(*this, Spec, PredictionKey);

GameplayAbility

  • 编写具体的技能逻辑
  • 提供执行条件检测
    • CD
    • 消耗 Cost(蓝量、体力值等属性检查)
    • 根据 Tag 检查
    • 通过重写 CanActivateAbility 自定义其他检查
  • 提供网络预测和网络复制
  • 实例化选项 InstancingPolicy
    • NonInstanced 提供非实例化,每次执行都使用 CDO
    • InstancedPerActor 同一角色所有相同的 GA 共用一个实例
    • InstancedPerExecution 每次激活都有实例 GA,彼此不干扰
  • 提供输入绑定
  • 提供赋予/移除 GA

GA 中比较重要的几个函数

  • CanActivateAbility

用于检查当前 GA 是否满足执行条件,在 C++ 中会检查 CD、Cost,可以通过重写 K2_CanActivateAbility 来添加自定义判定条件

  • TryActivateAbility

定义在 ASC (技能组件) 中,由外界调用

会依次进行 CanActivateAbility 检查、处理 GA 的实例化、网络预测

并在最后调用 GA 的 CallActivateAbility 函数

  • CallActivateAbility

依次执行 PreActivateActivateAbility

PreActivate 是虚函数,在 GA 执行之前执行,可以重写来添加自己的执行顺序

  • ActivateAbility

执行 GA 逻辑的地方,是虚函数,可以子类重写

如果没有重写,会根据蓝图是否还有数据分别执行 K2_ActivateAbilityFromEventK2_ActivateAbility

如果蓝图中没有实现对应的执行函数,则报错,并且直接执行 EndAbility 结束 GA

  • CommitAbility

Commit 提交

用于提交资源,也就是扣除 蓝量、体力值,并且更新 CD 的地方

在 GA 执行过程中,需要自行根据执行时机调用该函数,也可以不调用

会通过 CommitCheck 检查一遍资源,之后通过 CommitExecute 设置 CD 和扣除 Cost

CommitAbility 是虚函数,可以自行重写

CommitExecute 也是虚函数,自行重写,对蓝图暴露 K2_CommitExecute 添加自定义资源消耗或者做其他事情

除此之外提供 CommitAbilityCooldown 只设置 CD 和 CommitAbilityCost 只扣除 Cost

但是只有 CommitAbility 函数会触发 ASC 的 AbilityCommittedCallbacks 事件

  • CancelAbility

用于外部打断、取消 GA,比如停止 montage 或者 jump

参考 GameplayAbility_CharacterJump 的实现

会通过 CanBeCanceled 检查当前 GA 能否被 Cancel,可以重写该函数自定义逻辑

会触发 GA 的 OnGameplayAbilityCancelled 事件,并且调用 EndAbility 来停止 GA

  • EndAbility

使用 K2_OnEndAbility 通知蓝图执行对应逻辑

清理所有相关的 Timer;清理所有的 Task;通知 ASC 清理相关的 GC 和 Tag

执行 OnGameplayAbilityEndedOnGameplayAbilityEndedWithData 事件

通过前面这些函数,大概能够整理出一个 GA 执行的周期

UGameplayAbility

与 GE 类似,用于配置一个 GA