Просмотр исходного кода

feat: 添加 Mass 的一些解释

liucong5 2 лет назад
Родитель
Сommit
98a6bce1e6

BIN
UE5/Mass/Image/001.png


BIN
UE5/Mass/Image/002.png


BIN
UE5/Mass/Image/003.png


BIN
UE5/Mass/Image/004.png


BIN
UE5/Mass/Image/005.png


BIN
UE5/Mass/Image/006.png


BIN
UE5/Mass/Image/007.png


BIN
UE5/Mass/Image/008.png


+ 195 - 0
UE5/Mass/README.md

@@ -10,3 +10,198 @@
 
 Mass 基于 DOD(面向数据) 的设计的,更加关注数据,把逻辑与数据分离,对计算机好,但是违背人的常识。真正在编程中应用的面向数据的设计模式就是 ECS 模式,Mass 正是采用 ECS 框架用于支持巨量的 AI 实体
 
+以普通项目的 Actor 为例,一个 Actor 通常包括逻辑(`Logic`)、物理(`Physics`)、渲染(`Rendering`)、网络通信(`Messaging`)
+
+![](Image/001.png)
+
+![](Image/002.png)
+
+> 上图说明的就是经典 Actor 的处理方式,通过 update 更新每个 Actor 及其对应的组,这种更新访问的是零碎的内存空间
+
+当场景中 Actor 达到一定数量级之后,一个个驱动独立的 Actor 的 Logic 模块,对其进行 Update 是比较低效的
+
+Mass 框架的作用就是将 Actor 的 Logic 模块抽离出来,用 Entity 来表示数据,再加上处理器 System 处理,之后根据对应关系更新 Actor 的表现部分
+
+> Mass 只是处理 Actor 的逻辑部分 
+
+如果场景中存在很多 Actor,但是其本身没有太多逻辑,性能瓶颈在 GPU 上而不是 GPU 上,这种情况 Mass 无法提供帮助
+
+![](Image/003.png)
+
+在 Mass 框架中,数据会被规整成整齐的 Fragment 片段,每个 Enitty 可以包括多个 Fragment,对 Fragment 的运算处理其实就是对 Entity 的逻辑处理。这种数据连续的内存,对 CPU 的 Cache 是非常友好的
+
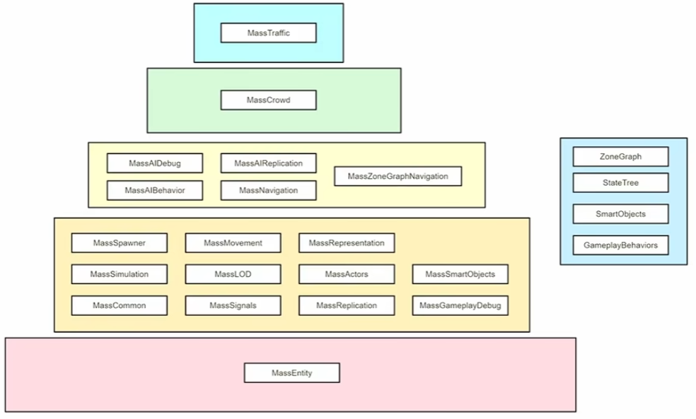
+![](Image/004.png)
+
+> Mass 框架的各个模块
+
+### 数据组织
+
+在 Mass 中数据如何组织?
+
+在 Mass 中把数据的结构叫做 Fragment, 对应 ECS 中的 Component
+
+> 因为 UE 中已经存在 Component 了,所以不能再为 ECS 创建名为 Component 的类
+
+Fragment 就是一个非常简单的结构的类,只包含**最纯粹的数据**,**不包含任何函数**
+
+```cpp
+USTRUCT()
+struct FMassFragment
+{
+	GENERATED_BODY()
+
+	FMassFragment() {}
+};
+
+USTRUCT(BlueprintType)
+struct MASSCOMMUNITYSAMPLE_API FSampleColorFragment : public FMassFragment
+{
+	GENERATED_BODY()
+
+	FSampleColorFragment() = default;
+	
+	FSampleColorFragment(FColor Color) : Color(Color){};
+
+	UPROPERTY(BlueprintReadWrite, EditAnywhere)
+	FColor Color = FColor::Red;
+};
+
+USTRUCT(BlueprintType)
+struct FMyVectorFragmaent : FMassFragment {
+	GENERATED_BODY()
+
+    UPROPERTY(BlueprintReadWrite, EditAnyWhere)
+    FVector Position;
+}
+```
+
+> 需要注意内存对齐
+> 为了方便使用可以添加一些函数,但是不可以使用 virtual 关键字
+
+实体是 `Mass` 框架中的基本单元,它们可以包含不同类型的片段(`Fragment`),片段是用于描述实体属性和行为的数据结构
+
+`Archetype` 就是根据片段的组合来定义实体的原型,可以理解为实体的类或模板。例如,如果有一个 `Archetype` 的片段组合是 `[Transform, Velocity, Health]`,那么这个 `Archetype` 关联的所有实体都拥有这三种片段,也就是说都有位置、速度和生命值这三个属性
+
+Archetype 的作用是为了提高 Mass 框架的性能和效率,它可以将相同结构的实体存储在一起,方便进行批量操作和查询
+
+![](Image/005.png)
+
+由于系统中 Fragment 的数量是固定的,所以排列组合形成 Archetype 的数量也是固定的,也就是是说可以为每个 Archetype 定义一个 ID,并且可以通过 ID 唯一的活得到一个 Archetype
+
+一个 Archetype 可能有多份数据(一个 Actor 一份),所以对一个实体来说通过还需要一个数据 ID 来确定是 Archetype 这么多份数据的哪一份
+
+```cpp
+Entity 
+{
+    int32 Id;
+    int32 ArchetypeId;
+}
+```
+
+如何存储对应的 `Entity` 数据呢?
+
+单纯使用 `TArray` 存储是不合适的,因为依然可能跨越巨大的内存位置,而且不好扩容
+
+UE 将 `Archetype` 的存储分为一个个 `Chunk`, 每个 `Chunk` 分为 64kb 或者 128kb (对 CPU 的 Cache 比较友好)。`Chunk` 的大小确定、 `Archetpe` 的大小确定,可以算出一个 `Chunk` 可以容纳多少个 `Entity` 数据
+
+![](Image/006.png)
+
+如上,知道一个 `Chunk` 容纳多少个 `Entity` 个数据之后,就可以将 Fragment 依次排开,每次取数据的时候只要指针定位到开头,就可以正确访问指定数据
+
+每个 `Chunk` 的开头还有一个 `FMassEntityHandle` 的数据,用来记录当前 `Chunk` 里有哪些 `Entity`,因此获得 `Chunk` 之后,就可以知道 `Chunk` 关联了哪些 `Entity`
+
+```cpp
+struct FMassArchetypeData
+{
+private:
+    FMassArchetypeCompositionDescriptor CompositionDescriptor;
+
+    TArray<FInstancedStruct> ChunkFragmentsTemplate;
+
+    TArray<FMassArchetypeChunk> Chunks;
+
+    // ... something else
+}
+
+struct FMassArchetypeChunk
+{
+private:
+    uint8* RawMemory = nullptr;
+    int32 AllocSize = 0;
+    int32 NumInstances = 0;
+    int32 SerialModificationNumber = 0;
+
+    TArray<FInstancedStruct> ChunkFragmentData;
+    
+    FMassArchetypeSharedFragmentValues SharedFragmentValues;
+
+    // ... something else
+}
+```
+
+从 `FMassArchetypeChunk` 结构体可见,我们的 Chunk 其实就是一块内存 `RawMemory`
+
+`ChunkFragmentData` 就是独属于这块 Chunk 的附加数据,比如 第1个Chunk 的 Entity 离玩家比较远,需要 1s 一次进行计算;第2个 Chunk 的 Entity 离玩家比较近,需要 0.1s 一次进行计算
+
+`SharedFragmentValues` 在运算时常常需要一些更高维度的参数,比如重力、摩擦力系数等,这些数据全局只需要一份,可以作为共享片段值添加进 Chunk。允许不同的 Chunk 携带不同的共享参数,当然也可以没有
+
+UE 中将 Mass 分为四种粒度
+
+| 粒度 | 作用 |
+| --- | --- |
+| FMassFragment | 数据, 最小粒度 |
+| FMassChunkFragment | 独属于 Chunk 的数据 |
+| FMassTag | Archetype标签,无数据,分类 |
+| FMassSharedFragment | Entities 之间共享的数据,全局数据。跨 Archetype |
+
+Fragment 的粒度最小,一个 Entity 包含多个 Fragment,多个 Entity 的数据组合成 Chunk
+
+一个 Chunk 可以带多个 ChunkFragment (常常用来表示一些 LOD 相关的数据,比如可见性)
+
+在数据相同时候为了区分 Archetype 可以给其加上不同的 FMassTag
+
+FMassSharedFragment 是跨 Archetype 的,常常用来表示全局数据
+
+```cpp
+struct MASSENTITY_API FMassEntityManager : public TSharedFromThis<FMassEntityManager>, public FGCObject{
+    // ... something else
+
+    TArray<FConstSharedStruct> ConstSharedFragments;
+
+    TArray<FSharedStruct> SharedFragments;
+    // ... something else
+}
+```
+
+> UE 引擎中进一步将 `SharedFragment` 细分成 **Const** 和 **非Const**
+
+![](Image/007.png)
+
+```cpp
+struct FMassArchetypeCompositionDescriptor{
+    // ... some function
+    FMassFragmentBitSet Fragments;              // 具体属性
+    FMassTagBitSet Tags;                        // Tag 数据
+    FMassChunkFragmentBitSet ChunkFragments;    // Chunk 数据
+    FMassSharedFragmentBitSet SharedFragments;  // 共享数据
+}
+```
+
+通过前面解释的四种数据类型,可以共同组合成一种 Archetype 的类型,因此 UE 提供 `FMassArchetypeCompositionDescriptor` 用来组合信息
+
+可以看到上面代码中使用了很多了 `BitSet`,对应的机理就是将各个结构的 `UStruct` 类型信息存在一个数组里,然后把数组的下标当作 `BitSet` 的下标
+
+![](Image/008.png)
+
+也就是 BitSet 对应 Index 的值为 1,则表示具有这个结构,值为 0 则表示没有这个结构。比如总共有 32 个 Fragment,那么一个 `FMassArchetypeCompositionDescriptor` 的 `FMassFragmentBitSett` 有 32位,可以表示这个 Archetype 可以具有 32个 Fragment 的哪几个,具有的 Fragment 对应需要序号(index)的值为 true
+
+使用 `BitSet` 可以快速的进行位运算,同时可以节省内存消耗
+
+
+
+### 运行机制
+
+### Editor 背后
+
+### 实践总结
+