Просмотр исходного кода

feat: 添加 GE 的一些思考和相关代码的解释

NiceTry12138 6 месяцев назад
Родитель
Сommit
951f832d92

BIN
UE5/GAS/Image/001.png


BIN
UE5/GAS/Image/002.png


BIN
UE5/GAS/Image/003.png


BIN
UE5/GAS/Image/004.png


BIN
UE5/GAS/Image/005.png


BIN
UE5/GAS/Image/006.png


BIN
UE5/GAS/Image/007.png


BIN
UE5/GAS/Image/008.png


BIN
UE5/GAS/Image/009.png


BIN
UE5/GAS/Image/010.png


BIN
UE5/GAS/Image/011.png


BIN
UE5/GAS/Image/012.png


+ 440 - 0
UE5/GAS/README.md

@@ -0,0 +1,440 @@
+# GAS
+
+## 思考
+
+关于 GE (Gameplay Effect) 有一些想法
+
+一个 Effect 需要考虑哪些功能呢?
+
+- 配置项
+  - 周期触发配置项
+  - 叠层配置项
+  - 冲突、免疫配置项
+    - 冲突:该 Effect 生效时,哪些已有的 Buff 会失去效果
+    - 免疫:该 Effect 生效时,哪些还未添加的 Buff 无法添加或不能生效
+  - 上下文信息
+    - Caster:施加者。可以为空,比如场地效果
+    - Parent:被施加者。不可为空
+    - Ability:通过 技能 施加。可以为空,比如场地效果,以 技能 形式添加
+  - 当前 Effect 的 Tag
+  - 当前 Effect 所处的状态
+    - BeforeInit
+    - Init
+    - Exeution
+    - Finished
+    - Destroy
+  - Caster 被销毁时,是否保持该 Effect
+  - Parent 被销毁时,是否保持该 Effect
+  - 对属性进行的操作
+  - 是否在 UI 上显示
+  - 阶段触发事件
+    - 通知 Parent/Caster/Ability 当前 Buff 所处阶段
+- 操作配置
+  - 优先级
+  - 目标属性
+  - 操作配置:加、乘、除、覆盖
+  - 数值配置
+- 触发周期配置
+  - 触发类型
+    - 直接触发
+    - 周期性触发,持续一段时间
+    - 周期性触发,永久存在
+  - 触发周期间隔时间
+  - 持续时间
+  - 是否立刻触发:如果是周期性触发,是否在生效时立刻触发一次
+- 叠层机制配置
+  - 能否叠层
+  - 最大叠层数限制
+  - 叠层方案
+    - 不叠层,刷新当前 buff 的持续时间
+    - 叠层,不刷新当前 buff 的持续时间,一层一层减少
+    - 叠层,刷新当前 buff的持续时间,并且更改数值,一层一层减少
+    - 叠层,刷新当前 buff 的持续时间,并且更改数值,一次性扣完所有层数
+- 数值配置
+  - 配置固定值
+  - 基于属性百分比
+    - 数值来源
+      - Caster
+      - Parent
+    - 是否限制取值范围
+    - 最大值
+    - 最小值
+  - 自定义计算流程
+  - 是否动态计算,也就是运行时计算,还是一直使用添加时的数值
+    - 简单来说就是,是否锁面板
+
+## Attribute
+
+### 关于属性的思考
+
+- 效果 A:是 `Duration` 类型,持续时间是 3s,`Period` 为 0,作用是 Add HP 50%
+- 效果 B:是 `Instant` 类型,作用是 Add HP -5
+
+先执行 A,再执行 B
+
+```bash
+Current Value = 40.0 Base Value = 40.0
+Current Value = 60.0 Base Value = 40.0
+Current Value = 52.5 Base Value = 35.0
+Current Value = 35.0 Base Value = 35.0    // 3s 之后
+```
+
+很明显,由于 `Instant` 是直接修改 `BaseValue`,导致效果 A 基于 `BaseValue` 增加 50% 后计算得到值是 52.5
+
+从玩家体验来看,理论上来说应该扣除 5 点血量,剩余 55 血量,结果实际上是 52.5。对用户来说这就是明显的 Bug
+
+> 这里关于 `Instant` 属性修改,可以先看下面 **GE 的时间周期分类**
+
+于是乎,我们想到一种解决方案
+以血量为例,除开 `HP`、`MaxHP` 之外,再额外加上 `ExtraHP` 和 `Damage`
+对血量的操作并不直接作用于 `HP`,而是作用于 `ExtraHP`
+
+1. 假设初始血量为 40
+2. 使用效果 A,增加血量 50%,此时 ExtraHP 值为 20
+3. 使用效果 B,减少血量 5点,此时 Damage 值为 5
+4. 计算得到 HP 的 `CurrentValue` 为 55,即 `HP + ExtraHP - Damage`
+5. 效果 A 时间结束,结束时根据 `ExtraHP` 的值动态修改 `Damage` 值,此时 `ExtraHP` 为 0,`Damage` 值为 0(因为 20 > 5,如果 `Damage` 值为 30,那么效果 A 结束时 Damage 更新为 10)
+6. 计算得到 HP 的 `CurrentValue` 为 `HP + ExtraHP - Damage` = 4
+
+> 临时性 HP 修改全部作用于 ExtraHP,比如 效果A,或者其他 Buff、Debuff  
+> 直接扣除 HP 的全部作用于 Damage  
+> 增加当前 HP 的全部作用于 HP  
+
+## GE
+
+### GE 的时间周期分类
+
+![](Image/004.png)
+
+GE 的时间配置如上图所示,分为三种类型
+
+| 周期类型 | 作用 |
+| --- | --- |
+| Instant | 立即执行一次 |
+| Infinite | 永久持续 |
+| Has Duration | 持续一段时间 |
+
+`Period` 用于配置执行周期
+
+根据周期类型的不同,`Period` 数值的不同,会出现几种不同的情况
+
+| Duration 配置 | 效果 | 解释 |
+| --- | --- | --- |
+| DurationPolicy: Instant  | ![](Image/005.png) | 修改 BaseValue(current也跟着变) |
+| DurationPolicy: Infinite <br> Period: 0.0 | ![](Image/006.png) | 只修改 CurrentValue,BaseValue 不变 |
+| DurationPolicy: Infinite <br> Period: 1.0 | ![](Image/007.png) | 修改 BaseValue(current也跟着变) |
+| DurationPolicy: HasDuration <br> ScalableFloatMagnitude: 2.0 <br> Period: 0.0 | ![](Image/008.png) | 修改了CurrentValue,BaseValue不变,2s 后GE消除,CurrentValue 恢复到 100 |
+| DurationPolicy: HasDuration <br> ScalableFloatMagnitude: 2.0 <br> Period: 1.0 | ![](Image/009.png) | 直接修改了 BaseValue (current也跟着变) |
+
+分析来看,这是合理的
+
+- 如果一个 `Effect` 是周期性的,但是 `Period` 为 0,表示这是一个增益性的 Buff,在持续时间结束后需要清除,所以修改 `CurrentValue` 更为合适
+- 如果一个 `Effect` 是周期性的,并且 `Period` 不为 0 或者这个 GE 是 `Instant` 的,那么生效时应该修改 `BaseValue`
+
+但是这是一个隐式的计算过程,对外并不可见,可能会导致使用者的使用错误,所以需要添加额外说明
+
+通过查看源码,可以发现对属性的所有修改操作,会封装成一个 `Mod` 的数组,基于 `BaseValue` 和 `Mod` 数组,最终计算得到 `CurrentValue`
+
+> `Mod` 是 `Modifier` 的缩写
+
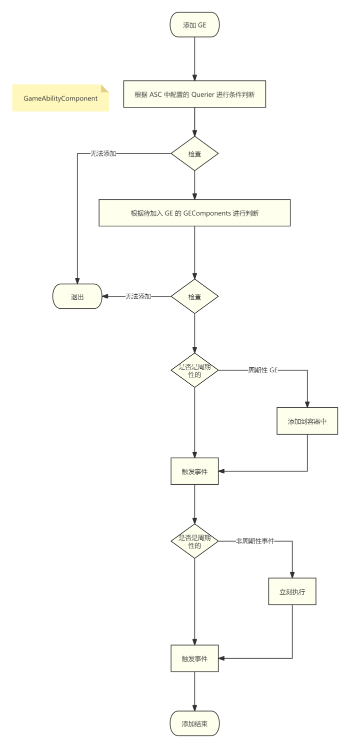
+### GE 的添加流程
+
+以 `BlueprintCallable` 的 `BP_ApplyGameplayEffectToSelf` 作为入口
+
+1. 通过传入的 `TSubclassOf<UGameplayEffect>` 创建 GE 对象
+2. 调用 `ApplyGameplayEffectToTarget`
+
+```cpp
+UGameplayEffect* GameplayEffect = GameplayEffectClass->GetDefaultObject<UGameplayEffect>();
+return ApplyGameplayEffectToTarget(GameplayEffect, Target, Level, Context);	注意这里是通过 GetDefaultObject 获取目标的 CDO 对象,也就是说所有 
+```
+
+GE 在这里得到的 `GameplayEffect` 都是同一个对象,这为后面判断堆叠提供了帮助
+在 `ApplyGameplayEffectToTarget` 中
+
+1. 通过传入参数创建 `FGameplayEffectSpec`
+2. 调用 `ApplyGameplayEffectSpecToTarget`
+
+```cpp
+FGameplayEffectSpec	Spec(GameplayEffect, Context, Level);
+return ApplyGameplayEffectSpecToTarget(Spec, Target, PredictionKey);在 ApplyGameplayEffectSpecToTarget 中
+```
+
+1. 判断是否需要预测,以此来清空预测键 `PredictionKey`
+2. 调用 `Target->ApplyGameplayEffectSpecToSelf` 获得 GE 的 `Handle`
+接下来所有代码都不考虑网络同步和预测的问题
+在 `Target->ApplyGameplayEffectSpecToSelf` 中
+3. 检查
+   - 通过 `GameplayEffectApplicationQueries` 检查当前要添加的 GE 是否有效
+   - 通过 `ActiveGameplayEffects` 和当前要添加的 GE 检查能否添加
+     - 通过 `GEComponent` 来判断的
+     - 例如:`AssetTagsGameplayEffectComponent`、`AbilitiesGameplayEffectComponent` 等 `GEComponent` 配置
+   - 检查当前准备添加的 GE 是否配置了有效的 `Attribute`
+4. 判断是否是立即执行的 GE
+   - 如果是立即执行的 GE:`ExecuteGameplayEffect(*OurCopyOfSpec, PredictionKey)` 直接执行 GE
+   - 如果是持续时间的 GE:`ActiveGameplayEffects.ApplyGameplayEffectSpec` 添加 GE 到容器中
+
+在 `ActiveGameplayEffects.ApplyGameplayEffectSpec` 中
+
+1. 判断堆叠
+   - 如果堆叠:更新叠层计数,根据条件刷新持续时间、重置计数器等操作,使用现有的 `FActiveGameplayEffect` 实例
+   - 如果不堆叠:创建 `FActiveGameplayEffect` 实例
+2. 重新计算 `FActiveGameplayEffect` 数值,收集其绑定的属性
+3. 计算持续时间和周期,绑定 Timer 到 `FActiveGameplayEffect` 实例上
+4. 根据是否堆叠触发不同的事件
+   - 如果堆叠:触发 `OnStackCountChange`
+   - 如果不堆叠:触发 `InternalOnActiveGameplayEffectAdded`
+
+在代码中有两个地方使用了 `TimeManager`
+
+- 第一个 Timer 是在持续时间结束后触发,用于标记效果过期(可以移除效果),只触发一次所以 `bLoop` 设置为 false
+- 第二个 Timer 是固定时间执行周期性效果(每秒造成1点伤害),需要循环触发所以设置为 true
+  - 如果 GE 的 `bExecutePeriodicEffectOnApplication` 为 true,表示 GE 添加时立刻执行一次,所以会额外注册一个 TimerManager.SetTimerForNextTick
+
+```cpp
+// Calculate Duration mods if we have a real duration
+if (DurationBaseValue > 0.f)
+{
+    float FinalDuration = AppliedEffectSpec.CalculateModifiedDuration();
+    // 一些判断和特殊数据处理
+    if (Owner && bSetDuration)
+    {
+        FTimerManager& TimerManager = Owner->GetWorld()->GetTimerManager();
+        FTimerDelegate Delegate = FTimerDelegate::CreateUObject(Owner, &UAbilitySystemComponent::CheckDurationExpired, AppliedActiveGE->Handle);
+        TimerManager.SetTimer(AppliedActiveGE->DurationHandle, Delegate, FinalDuration, false);
+        if (!ensureMsgf(AppliedActiveGE->DurationHandle.IsValid(), TEXT("Invalid Duration Handle after attempting to set duration for GE %s @ %.2f"), 
+            *AppliedActiveGE->GetDebugString(), FinalDuration))
+        {
+            // Force this off next frame
+            TimerManager.SetTimerForNextTick(Delegate);
+        }
+    }
+}
+
+// Register period callbacks with the timer manager
+if (bSetPeriod && Owner && (AppliedEffectSpec.GetPeriod() > UGameplayEffect::NO_PERIOD))
+{
+    FTimerManager& TimerManager = Owner->GetWorld()->GetTimerManager();
+    FTimerDelegate Delegate = FTimerDelegate::CreateUObject(Owner, &UAbilitySystemComponent::ExecutePeriodicEffect, AppliedActiveGE->Handle);
+        
+    // The timer manager moves things from the pending list to the active list after checking the active list on the first tick so we need to execute here
+    if (AppliedEffectSpec.Def->bExecutePeriodicEffectOnApplication)
+    {
+        TimerManager.SetTimerForNextTick(Delegate);
+    }
+
+    TimerManager.SetTimer(AppliedActiveGE->PeriodHandle, Delegate, AppliedEffectSpec.GetPeriod(), true);
+}
+```
+
+在 `InternalOnActiveGameplayEffectAdded` 函数中
+
+1. 会根据 GEComponent 来判断当前 GE 能否被激活或者说是否被抑制(`bIsInhibited`)
+2. 调用 `UAbilitySystemComponent::InhibitActiveGameplayEffect`
+
+在 `UAbilitySystemComponent::InhibitActiveGameplayEffect` 函数中
+
+1. 根据 GE 是否被 抑制
+   - 被抑制:执行 `RemoveActiveGameplayEffectGrantedTagsAndModifiers`
+   - 不被抑制:执行 `AddActiveGameplayEffectGrantedTagsAndModifiers`
+2. 触发 `OnInhibitionChanged` 事件
+3. 在 `FScopedAggregatorOnDirtyBatch` 对象析构的时候触发
+   - `ActiveGameplayEffects.OnMagnitudeDependencyChange` 属性变化事件
+   - `OnDirty` 脏数据事件触发
+
+#### 流程图
+
+![](Image/010.png)
+
+![](Image/011.png)
+
+#### 代码执行过程
+
+![GE的添加流程](Image/002.png)
+
+### GE 的执行流程
+
+```cpp
+FTimerDelegate Delegate = FTimerDelegate::CreateUObject(Owner, &UAbilitySystemComponent::ExecutePeriodicEffect, AppliedActiveGE->Handle);
+```
+
+根据上面的代码,直接定位执行位置是 `UAbilitySystemComponent::ExecutePeriodicEffect`
+
+通过函数调用,真正执行的代码在 `FActiveGameplayEffectsContainer::ExecuteActiveEffectsFrom` 函数中
+
+1. 设置 `TargetTags` 即 `Owner` 标记上的 `GameplayTags`
+2. 计算 `GE` 的 `Modifiers`
+3. 通过循环调用 `InternalExecuteMod` 应用 `Modifier`
+4. 遍历 `Executions` 数组,计算得到 `ConditionalEffectSpecs` 将要附加的 GE
+5. 触发 GC
+6. 应用 `ConditionalEffectSpecs`
+7. 最后触发事件
+
+重点在于两个函数 `CalculateModifierMagnitudes` 和 `InternalExecuteMod`
+
+在 `CalculateModifierMagnitudes` 中
+
+```cpp
+const FGameplayModifierInfo& ModDef = Def->Modifiers[ModIdx];
+FModifierSpec& ModSpec = Modifiers[ModIdx];
+
+if (ModDef.ModifierMagnitude.AttemptCalculateMagnitude(*this, ModSpec.EvaluatedMagnitude) == false)
+{
+    ModSpec.EvaluatedMagnitude = 0.f;
+    ABILITY_LOG(Warning, TEXT("Modifier on spec: %s was asked to CalculateMagnitude and failed, falling back to 0."), *ToSimpleString());
+}
+```
+
+很清晰,通过在 GE 中配置的 `Def->Modifiers` 计算出 `ModSpec.EvaluatedMagnitude` 的值
+
+```cpp
+switch (MagnitudeCalculationType)
+{
+case EGameplayEffectMagnitudeCalculation::ScalableFloat:break;
+case EGameplayEffectMagnitudeCalculation::AttributeBased:break;
+case EGameplayEffectMagnitudeCalculation::CustomCalculationClass:break;
+case EGameplayEffectMagnitudeCalculation::SetByCaller:break;
+// ...
+}
+```
+
+在 `AttemptCalculateMagnitude` 中通过枚举,来计算具体的值内容
+
+在 `InternalExecuteMod` 函数中,核心代码如下
+
+```cpp
+if (AttributeSet->PreGameplayEffectExecute(ExecuteData))
+{
+    float OldValueOfProperty = Owner->GetNumericAttribute(ModEvalData.Attribute);
+    ApplyModToAttribute(ModEvalData.Attribute, ModEvalData.ModifierOp, ModEvalData.Magnitude, &ExecuteData);
+
+    FGameplayEffectModifiedAttribute* ModifiedAttribute = Spec.GetModifiedAttribute(ModEvalData.Attribute);
+    if (!ModifiedAttribute)
+    {
+        // If we haven't already created a modified attribute holder, create it
+        ModifiedAttribute = Spec.AddModifiedAttribute(ModEvalData.Attribute);
+    }
+    ModifiedAttribute->TotalMagnitude += ModEvalData.Magnitude;
+
+    {
+        SCOPE_CYCLE_COUNTER(STAT_PostGameplayEffectExecute);
+        /** This should apply 'gamewide' rules. Such as clamping Health to MaxHealth or granting +3 health for every point of strength, etc */
+        AttributeSet->PostGameplayEffectExecute(ExecuteData);
+    }
+}
+```
+
+基本流程也很简单
+
+1. 调用 `PreGameplayEffectExecute` 判断能否触发
+2. 添加对应属性修改 `ApplyModToAttribute`
+3. 添加属性的修改记录
+4. 设置累加值
+5. 触发事件 `PostGameplayEffectExecute`
+
+![](Image/012.png)
+
+![GE的执行流程](Image/001.png)
+
+### UGameplayEffectCalculation
+
+`UGameplayEffectCalculation` 与 `UGameplayModMagnitudeCalculation` 类似,都是可以自定义属性的计算过程,不同的是 `UGameplayEffectCalculation` 可以对多个属性进行操作
+
+以 `Lyra` 项目中的 `ULyraDamageExecution` 为例
+
+```cpp
+Execute_Implementation(const FGameplayEffectCustomExecutionParameters& ExecutionParams, FGameplayEffectCustomExecutionOutput& OutExecutionOutput)
+```
+
+首先观察参数
+
+- `ExecutionParams` 是 `const &`,表示作为输入
+- `OutExecutionOutput` 是 `&`,表示作为输出
+
+通过 `ExecutionParams` 可以得到 `FGameplayEffectSpec` 这个 GE 的运行时实例
+
+```cpp
+const FGameplayTagContainer* SourceTags = Spec.CapturedSourceTags.GetAggregatedTags();
+const FGameplayTagContainer* TargetTags = Spec.CapturedTargetTags.GetAggregatedTags();
+
+FAggregatorEvaluateParameters EvaluateParameters;
+EvaluateParameters.SourceTags = SourceTags;
+EvaluateParameters.TargetTags = TargetTags;
+
+float BaseDamage = 0.0f;
+ExecutionParams.AttemptCalculateCapturedAttributeMagnitude(DamageStatics().BaseDamageDef, EvaluateParameters, BaseDamage);
+```
+
+收集 `Source` 和 `Target` 身上的 `Tag`,通过 `AttemptCalculateCapturedAttributeMagnitude` 将捕获的**属性** 以及 收集的信息 进行计算得到 `BaseDamage`
+
+> 捕获的属性是 `ULyraCombatSet::GetBaseDamageAttribute()`
+
+> 这一步进行计算,得到属性值
+
+接下来就是进行**一系列**计算:距离衰减、友伤判定、护甲衰减等,得到最终的数值 `DamageDone`
+
+最后将 `DamageDown` 应用到属性上
+
+```cpp
+OutExecutionOutput.AddOutputModifier(FGameplayModifierEvaluatedData(ULyraHealthSet::GetDamageAttribute(), EGameplayModOp::Additive, DamageDone));
+```
+
+注意,最开始获取伤害是通过 `ULyraCombatSet::GetBaseDamageAttribute` 属性,最后应用伤害是在 `ULyraHealthSet::GetDamageAttribute`
+
+这也是 `UGameplayEffectCalculation` 的优势点
+
+### UGameplayEffectComponent
+
+为了方便配置、提升可扩展性,将 GE 执行的各个流程封装成成 `UGameplayEffectComponent`,根据各自的需求实现各自的共嫩
+
+从源码来看,`UGameplayEffectComponent` 内容非常简单
+
+| 函数 | 作用 |
+| --- | --- |
+| CanGameplayEffectApply | 检查 GE 是否可以应用到目标,必须所有的 `GEComponent` 都返回 True ,该 GE 才可以被应用 |
+| OnActiveGameplayEffectAdded | 带持续时间的效果激活时,如果返回 False,表示该 GE 不能激活 |
+| OnGameplayEffectExecuted | 在瞬时效果或周期效果的执行时触发 |
+| OnGameplayEffectApplied | 效果首次应用或堆叠时的通用入口 |
+| OnGameplayEffectChanged | 编辑器中对 GameplayEffect 的修改保存后 |
+
+> `OnGameplayEffectChanged` 通常执行在 Editor 模式下
+
+通过拆分 GE 的生命周期,根据各自的需求封装 `GEComponent`
+
+-------
+
+以 `UAdditionalEffectsGameplayEffectComponent` 为例
+
+`UAdditionalEffectsGameplayEffectComponent` 的作用是当 GE 被 `Applied` 的时候,添加新的 GE 到 `Target` 上
+
+- 在 `OnActiveGameplayEffectAdded` 激活时绑定了 GE 的 Removed 事件,方便在 Removed 的时候删除本次添加的 GE
+- 在 `OnGameplayEffectApplied` 通过 `ConditionalEffect` 将能够添加的 GE 添加到 Target 上
+
+-------
+
+以 `UAssetTagsGameplayEffectComponent` 为例
+
+`UAssetTagsGameplayEffectComponent` 的作用是为 GE 添加 Tags
+
+- 在 `OnGameplayEffectChanged` 的时候,将 `InheritableAssetTags` 存储的内容添加到 GE 的 `CachedAssetTags` 属性中
+- 在 `PostEditChangeProperty` 的时候,同步更新 GE 中的 `CachedAssetTags` 属性
+
+> `PostEditChangeProperty` 是 UObject 的函数,当资产更新的时候触发,这里就是修改 `AssetTag` 的时候触发
+
+--------
+
+还有一个 `UGameplayEffectUIData` 
+
+`UGameplayEffectUIData` 本身没有 任何属性,也没有重写 任何函数
+
+它的作用就是作为一个标记类,所有继承 `UGameplayEffectUIData` 的类都是用于 UI 显示的**配置**
+
+比如 `Lyra` 项目中 `UTopDownArenaPickupUIData`,在项目中可以通过 `GetGameplayEffectUIData` 获取对应的继承 `UGameplayEffectUIData` 的配置项
+
+![](Image/003.png)
+
+> 上述中,获取到对应的 `UGameplayEffectUIData` 后,获取配置中的特效、贴图等配置,进行后续操作 
+
+--------
+
+由于 `UGameplayEffectComponent` 的存在,现在 GE 的配置更加方便、简单、易读